TruthArchive.ai - Related Post Feed

Saved - March 20, 2025 at 4:29 AM
reSee.it AI Summary
A community member alerted others about a scam involving the website P2peers.io, where a hacker, identified as @Dvincent_, stole 29 MOONBIRD NFTs valued over $700,000. The victim was tricked into approving the hacker's wallet to transfer the NFTs. The website is now down, and the hacker's wallet has been linked to the theft. Investigations revealed that P2peers.io has a history of scams, and its registrar, Sarek Oy, is based in Finland. The hacker's wallet now holds NFTs worth nearly $700,000, including items from the same victim.

@andehxbt - Andeh ❁

🚨Community Scam Alert @p2peers 🚨 ➼ http://P2peers.io was used by scammer (@Dvincent_) today to steal 29 MOONBIRD NFTS (>$700,000 USD). ➼ I've done my best to find out what happened on-chain and retrieved as much info as I can. Follow along with what I found 🧵👇 https://t.co/lXRw6fgcCl

@andehxbt - Andeh ❁

He offered his victim to trade for his NFT's on the p2peers.io-website. ➼ I will not reveal his identity but I have contacted him to hear his story. ➼ This occured approx. 10 hours ago ➼ This website is now DOWN. But, he approved the hacker's wallet to transfer his NFT's https://t.co/4atiXzMI1b

@andehxbt - Andeh ❁

This is the official Tx. ➼ @DVincent_ (hacker) wallet is (0x7ccf) and he is now approved as the operator of the victims wallet (0x5afcab) to transfer from the Moonbirds contract. ➼ I don't have evidence on how this happened, probably an approval function on the website. https://t.co/TebF6zXMIs

@andehxbt - Andeh ❁

➼ He goes on to transfer 29 Moonbird NFTs from victims wallet to his in less than 5 hours. ➼ He also takes other NFT's also. https://t.co/xLkdrSGQqE

@andehxbt - Andeh ❁

This is @Dvincent_ (hacker) NFT wallet in Debank. ➼ He has just under $700k estimated value worth of NFTs after this attack. ➼ He also has other PROOF collection NFT's from the same victim. https://t.co/vuPXa2aF7o

@andehxbt - Andeh ❁

I couldn't find @Dvincent_ on the internet, it was too hard. ➼ I was able to lookup the http://p2peers.io website he used, and it was been involved in MANY scams. ➼ As expected, most of the owner details are hidden. ➼ We do see the registrar is http://sarek.fi https://t.co/KWxF8YqsPa

@andehxbt - Andeh ❁

Then, I did a lookup of the http://sarek.fi domain registrar servers: ➼ This website was started in 2019. ➼ Belongs to an address in Finland. ➼ Owner is (recorded as) Sarek Oy and his telephone / mailing address is public. https://t.co/hZVRrgtk3f

Saved - May 8, 2023 at 6:07 AM
reSee.it AI Summary
After reading 100 hours of crypto content, I've compiled my top 10 threads. They cover topics like the PEPE rich list, avoiding meme rugs, tracking ARB whales, stablecoin trilemma, market psychology, L2s vs L1s, and mastering coins and Bollinger bands. These threads are from my newsletter's alpha section, which you can join for free. None of the content is sponsored, except for Bubblemaps, which is used in one of the threads.

@crypthoem - hoeem

This week I have read 100 hours worth of crypto Twitter content. Here are my 10 favourite threads: 🧵👇

@crypthoem - hoeem

1: PEPE rich list

@lookonchain - Lookonchain

Who made the most money on $PEPE? Here is a leaderboard of the top 10 most profitable addresses on $PEPE. dimethyltryptamine.eth made $11M (44,673x) and 0x45cf made $5M (120,102x), with the highest ROI. Follow these addresses to see what #MEME coins they will buy next.👇

@crypthoem - hoeem

2: Avoiding meme rugs

@Flowslikeosmo - Emperor Osmo🧪

Trading Memecoins can make you 100x It can also lead you to loose 100% of your money. Use @bubblemaps to avoid being exit liquidity for scams like $YODA. 🧵

@crypthoem - hoeem

3: Tracking ARB whales

@CryptoGirlNova - Crypto Nova

1) I looked into the holdings of the top $ARB whales with a cumulative value of more than 𝟰𝟬 𝗺𝗶𝗹𝗹𝗶𝗼𝗻 𝗱𝗼𝗹𝗹𝗮𝗿𝘀. 6 𝑤𝑎𝑙𝑙𝑒𝑡𝑠 / 6 𝑚𝑖𝑙𝑙𝑖𝑜𝑛𝑎𝑖𝑟𝑒𝑠 Here are the altcoins 𝘀𝗺𝗮𝗿𝘁 𝗺𝗼𝗻𝗲𝘆 is accumulating on #arbitrum🧵 👇

@crypthoem - hoeem

4: Stablecoin trilemma, FRAX V3

@ThorHartvigsen - Thor⚡️Hartvigsen

The stablecoin trilemma: • Stability • Scalability • Decentralization With $FRAX V3, @fraxfinance is closing in on fulfilling this trinity. A short 🧵 on recent performance and upcoming developments📊

@crypthoem - hoeem

5: Market psychology

@IamZeroIka - ZERO IKA 🗡️

John Templeton said: “Bull markets are born on pessimism, grow on skepticism, mature on optimism, and die on euphoria.” Understanding this concept will make you money. Here is my market’s psychology analysis and how candlesticks play with people’s emotions. 1/21 🧵👇

@crypthoem - hoeem

6: L2s vs L1s

@CryptoKoryo - Crypto Koryo

L2s and Arbitrum are stealing the spotlight! Will alt L1s be left in the dust? Here is what the data is saying 🧵👇🏻 1/23

@crypthoem - hoeem

7: L2 rundown 101

@Louround_ - Louround 🥂

Over the past years, VCs invested more than $3B in L2 scaling solutions 🥂 I made a list of the top L2s so you can be prepared for what is set to be the next bull run’s main narrative. Let’s find out who they are 👇

@crypthoem - hoeem

8: How a whale made $500k on ARB

@Deebs_DeFi - Deebs DeFi 🛰

A whale made over $500,000 on @arbitrum But he wasn't buying $ARB Here's how he did it 🧵: 1/13

@crypthoem - hoeem

9: Mastering 💩coins

@ChadCaff - Caff

You don’t go from 4 figs to 7 figs consistently on memecoins without a plan. Remember that new wallet I turned from $5k to $130k in a week? Here’s a quick update pic for you 😎 Fancy catching 1000x, 100x & 20x’s consistently? Crash course on shitcoins 🧵👇:

@crypthoem - hoeem

10: Mastering Bollinger bands

@IamZeroIka - ZERO IKA 🗡️

John Bollinger is one of the most famous financial analysts of the last 40 years. He developed the “Bollinger Bands” a widely used technical indicator. Here is my guide to Bollinger Bands and how this tool can help you to gauge a potential market direction. 1/16 🧵👇

@crypthoem - hoeem

Summary: These finely selected threads have come straight from my newsletter’s alpha section. If you also want the latest news, trends, and technicals then join over 6000 pirates by joining my newsletter for free below: 👇

@crypthoem - hoeem

http://sevenc.substack.com ⬅️ sign up for free

Seven c Newsletter | Substack Sailing the seven c’s of cryptocurrency. Navigating the world and bringing you all the educational treasures found. Aggregating alpha, touching in on trends, and bringing it all straight to you. Click to read Seven c Newsletter, a Substack publication with thousands of readers. sevenc.substack.com

@crypthoem - hoeem

ps. None of the above content is sponsored. I do have an on-going sponsorship with Bubblemaps which is used in one of these threads but I haven’t shared it in a sponsored capacity.

Saved - June 19, 2023 at 11:53 PM
reSee.it AI Summary
FTX's native token, FTT, wiped out billions of dollars from SBF. The FTX Deployer Wallet created FTT tokens, which were sent to a contract and then to the Alameda Research 24 Wallet. The wallet sent the tokens back to the FTX Deployer Wallet, which then sent them to an anonymous wallet holding 195 million FTT tokens and 1938 ETH. These tokens represent 55% of all FTT tokens in existence and are worth $156 billion at FTT's all-time high. SBF likely used his FTT holdings as collateral for loans from Silicon Valley banks, which have since collapsed. The loans were likely far greater than the collateral, and the cash from the loans may have been used for political donations.

@The1Parzival - THE PARZIVAL

🧵 FTX MISSING FUNDS THREAD🧵 (PART 3 - THE FTT BILLIONS) This Theard will discuss the FTT Token, which is FTX's native Token, and how it wiped out Billions of Dollars from SBF. I will also show where these Billions in FTT are now hiding, along with 1,938 ETH.

@The1Parzival - THE PARZIVAL

Let's first look at the address that created these Tokens and where we can begin to track them. The FTX Deployer Wallet created these FTT Tokens on 4/21/19 and is shown here.S

@The1Parzival - THE PARZIVAL

We can then see that the FTX Deployer Wallet sends out a bunch of FTT Tokens to this contract. Here is the contract address and the transactions.

@The1Parzival - THE PARZIVAL

From above we can see the final ERC-20 Transaction from this contract sending 173 Million FTT Tokens to the Alameda Research 24 Wallet. This last transaction alone was worth $4.2 Billion Dollars and represented over 52% of "ALL" FTT Tokens in existence.

@The1Parzival - THE PARZIVAL

We can now follow these FTT Tokens to the Alameda Research 24 Wallet, which is shown here.

@The1Parzival - THE PARZIVAL

Going through the transactions we can see that the Alameda Research 24 Wallet sent these FTT Tokens back to the FTX Deployer Wallet. Here is the transactions.

@The1Parzival - THE PARZIVAL

Now we have to follow these FTT Tokens back to the FTX Deployer Wallet. Looking through the ERC-20 Transactions we find that the FTX Deployer Wallet sent these Tokens, in addition to more FTT, to an Anonymous Wallet. We can see this transaction here for 195 Million FTT.

@The1Parzival - THE PARZIVAL

Following those FTT Tokens we arrive at the Wallet that contains these Tokens still to this day. Here is the address, as well as the current holding of assets for this wallet. We can see that it still holds the 195 Million FTT Tokens as well as 1938 ETH.

@The1Parzival - THE PARZIVAL

These 195 Million FTT Tokens represent 55% of ALL the Tokens in existence with there being only 352 Million in existence. This 195 Million FTT Tokens represent a value of $15.6 Billion Dollars at FTT's all time high of $83.

@The1Parzival - THE PARZIVAL

Now some may be asking why I used FTT's all time high to show the value, well we will get to that soon. First let's discuss the 1938 ETH that is in that very same Wallet. This 1938 ETH actually came from the FTX Exchange 2 Wallet when it was liquidated. Transaction shown here.

@The1Parzival - THE PARZIVAL

Now that we know where the funds are and what they are worth, we can talk about why I used a value of $15.6 Billion Dollars for the FTT Tokens. Remember all those silicon valley banks that were loaning FTX money before they went bust?

@The1Parzival - THE PARZIVAL

It is quite likely that SBF was taking loans from those banks and using his FTT Token Holdings as collateral for the loans. The big questions then become: 1 - How big were these loans? 2 - How many loans are there? 3 - How much FTT was collateralized on each loan?

@The1Parzival - THE PARZIVAL

It would be quite interesting to know many times did SBF borrow against the same collateral. Did he borrow against $15.6 Billion in FTT with multiple different banks making the total loan far greater than the collateral could ever cover?

@The1Parzival - THE PARZIVAL

Seeing as how all these banks have collapsed it looks like the total in loans was far greater than the collateral, which is now valued at $181 Million Dollars. This is a drop in the bucket compared to Billions in Loans.

@The1Parzival - THE PARZIVAL

Lastly and more importantly where did the cash from the loans go? Being that SBF was the 2nd largest donor for the Dem Party I'm sure Politicians received some of this money. We can also assume that customers funds via FTT were used to take loans and then paid to the Politicians.

@The1Parzival - THE PARZIVAL

Another user @Elon55447675 has done some great research on how the whole process works and should definitely chime in below. I will leave this thread off here, but now you should be able to see this FTX Saga in a whole new light. There is still yet even more to show.

Saved - June 28, 2023 at 11:50 PM
reSee.it AI Summary
The Mark Cuban and FTX affair involves the tokenization of AMC stock. Cuban received AMC tokens before the buy button was removed. The swap rate seemed off, leading to further investigation. It was discovered that Cuban received a large sum from the holder of the AMC tokens. This holder also provided initial funding for Cuban's wallet. An article suggests that FTX tokens were used to manipulate AMC stock. Cuban's ownership of wallets was confirmed through blockchain investigation. Cuban and FTX also share an interest in BAYC NFTs. The connection between AMC tokens and BAYC NFTs raises suspicions. Cuban and SBF also have a common interest in Robinhood. Cuban's portfolio includes AMC, GME, and HOOD. Cuban's relationship with Kevin O'Leary is worth noting. The big club, consisting of billionaires, celebrities, athletes, musicians, and politicians, is explored in this thread. Stay tuned for more revelations.

@The1Parzival - THE PARZIVAL

🧵 THE MARK CUBAN & FTX AFFAIR 🧵 This Thread will discuss Mark Cuban's involvement with the Tokenization of AMC Stock created by FTX. We will also connect other investments that both Cuban and SBF own and an Elite Community that they are part of. (1/20)

@The1Parzival - THE PARZIVAL

Let's begin by showing the AMC Token that Mark Cuban owns and was recieved on January 27th, 2021, a day before the buy button was removed for several Meme Stocks. Here this the AMC Token and Mark Cuban's holding of the Token, as well as link to it. https://etherscan.io/token/0x801427e0b00c5aa46f96550e1e33ad7f00077e19

FTX Wrapped AMC (wAMC) Token Tracker | Etherscan FTX Wrapped AMC (wAMC) Token Tracker on Etherscan shows the price of the Token $0.00, total supply 525,000, number of holders 53 and updated information of the token. The token tracker page also shows the analytics and historical data. etherscan.io

@The1Parzival - THE PARZIVAL

Now let's look at the exact transaction in which Cuban received these Tokens. His wallet received 6,313 Tokens and was swapped for 3 ETH worth $3,784.

@The1Parzival - THE PARZIVAL

Doing some quick math we find something is off with the swap rate, as it would indicate that he swapped for a rate of $.60/AMC Token. This didn't add up to the current value of AMC, so it got me digging a little deeper. I then came across this transaction from Cuban's Wallet.

@The1Parzival - THE PARZIVAL

We can see from this transaction that Cuban was sent 1,001 from another Anonymous Wallet worth $1.23 Million just 5 days before receiving the AMC Token. Interestingly enough the 1,001 came from the #1 HOLDER OF THE AMC TOKENS! Notice the Wallet Addresses are the same.

@The1Parzival - THE PARZIVAL

It is now clear that something nefarious is going on. Although, Cuban claims he gets sent "Junk" Tokens all the time, does he also get $1.23 Million in ETH sent randomly too?

@The1Parzival - THE PARZIVAL

Well, the story doesn't end here. Looking at the history of Cubans Wallet we can see that not only did the #1 Holder of the AMC Tokens send Cuban $1.23 Million, THEY ACTUALLY PROVIDED THE INITIAL FUNDING FOR CUBAN'S WALLET ON JANUARY 12TH, 2021!

@The1Parzival - THE PARZIVAL

At this point you may be asking what does this mean? Well, here is an article with a link by The Street discussing how these FTX created AMC Tokens were likely used to manipulate the price of AMC Stock. https://www.thestreet.com/memestocks/amc/report-short-sellers-may-have-used-ftx-to-manipulate-amc-stock

@The1Parzival - THE PARZIVAL

Some may argue, how do we even know that this Mark Cuban's actual Wallet? Well, I can say with 100% certainty that it is. This is where having some blockchain investigative skills pay off. First, I found another confirmed Wallet of Cuban's that was used to purchase BAYC #1597.

@The1Parzival - THE PARZIVAL

Now we can use Opensea to look at the Ethereum Wallet Address that is connected to this NFT. We can do this by going to their website https://opensea.io/ and typing “BAYC” into the search. Here are what the search results look like.

Access denied opensea.io

@The1Parzival - THE PARZIVAL

For sake of time & space here is the process to track down Cuban's Wallet on Opensea.

@The1Parzival - THE PARZIVAL

Now that we can see the transactions for Cuban's other Wallet, let's see if there is connection to the one that holds the AMC Token. The answer is quickly found as we can see that Wallet holds the Tokens actually ORIGINALLY FUNDED THE WALLET USED TO PURCHASE THE BAYC NFT.

@The1Parzival - THE PARZIVAL

We can now confirm definitively that both of these wallets are owned by Mark Cuban and that he indeed has control of them. BUT WAIT, THERE IS MORE! Coincidentally, Mark Cuban is not just connected FTX from these AMC Tokens, but they both have another common interest too, BAYC!

@The1Parzival - THE PARZIVAL

So is this really a coincidence? Well, lets look at one of the other holders for the AMC Token to make a deeper connection. This Wallet not only holds AMC Tokens, but also OWNS THE MOST EXPENSIVE MAYC NFT EVER BOUGHT!

@The1Parzival - THE PARZIVAL

Here is where things get even more interesting. The AMC Tokens were created in January 2021, where the BAYC NFTs were created 6 months later. So, they all just coincidentally have AMC Tokens, AND all coincidentally have BAYC/MAYC NFTs...YA I'M NOT BUYING IT!

@The1Parzival - THE PARZIVAL

You need to understand this is a big club and you ain't in it! If you want to go down the rabbit hole for this I would suggest you start with this compelling video on the history of BAYC. I suggest at least watching the first 6 minutes. Here is the link. https://youtu.be/XpH3O6mnZvw

@The1Parzival - THE PARZIVAL

We can also show that Cuban and SBF have a common interest in Robinhood. Here is SBFs SEC filing showing his stake in Robinhood for an initial purchase of $648 Million. https://www.sec.gov/Archives/edgar/data/1783879/000114036122018827/brhc10037465_sc13d.htm

Webmaster Frequently Asked Questions sec.gov

@The1Parzival - THE PARZIVAL

An article by yahoo finance and expanded on by Frank Nez claims that Mark Cuban's Portfolio contains AMC, GME, and HOOD. Here is a link to those articles. https://finance.yahoo.com/news/mark-cuban-stock-portfolio-10-211950824.html https://franknez.com/yahoo-lists-amc-and-gamestop-in-mark-cubans-portfolio/

Mark Cuban Stock Portfolio: 10 Stocks To Buy Now In this article, we discuss the 10 stocks to buy now in the Mark Cuban stock portfolio. If you want to read about some more stocks in the Mark Cuban portfolio, go directly to Mark Cuban Stock Portfolio: 5 Stocks To Buy Now. Mark Cuban, the famous angel investor, entrepreneur, and television personality, is perhaps […] finance.yahoo.com
Yahoo Lists AMC and GameStop in Mark Cuban's Portfolio Does Mark Cuban own AMC and GameStop shares? Yahoo Finance just released a list of stocks to buy tying them to Cuban's stock portfolio. franknez.com

@The1Parzival - THE PARZIVAL

Finally, let's mention the relationship Cuban and Kevin O'Leary share on Shark Tank and other joint ventures. O'Leary was a big promoter of FTX, so I doubt that he didn't tell his good buddy Cuban about it. https://t.co/XgAjReVGAp

@The1Parzival - THE PARZIVAL

You can now see that this is a big club and we ain't it. Billionaires, Celebrities, Athletes, Musicians, and even Politicians. This Thread is just the tip of the iceberg and actually gets way deeper. STAY TUNED FOR MORE EXPOSING OF THOSE IN THE BIG CLUB!

Saved - February 9, 2025 at 4:31 PM
reSee.it AI Summary
I analyzed the flow of funds related to the $YE deployer and the $FUCKMATT project. It appears that a wallet sent 903.4 SOL, which later transferred funds to a low-activity wallet before rapidly converting to ETH. Notably, there were multiple transfers to Binance shortly after. The $YE deployer received similar amounts around the same time. I suspect that Tate or Issa may be involved, especially since a top trader linked to $FUCKMATT made significant profits and funneled funds to wallets associated with Tate, including a purchase of $YE.

@CyberSolLand - CyberSol Land

How issa/tate rugged 2.5 million on $YE The $FUCKMATT deployer 3 months ago sent 903.4 sol to 6nuS5et4RNY765ea7Y5Qe2MNBHUuiH65dBUgxzGgeiBS which fixed floated to GBBxvChD7Xc221Ref5vqmXo8NwFdLAKbekdf6EJxiDJj Which is a low activity wallet and sends out 10k sol at 14:37 UTC 2/7 (1 hour before $ye deployer gets funding) to 24vyME2ziqJwPMT6KSRpCFuPRUHiC14m83N8ZV4GmiZi then to 47JGWcEJLrGviPbcrais5h2Vnqa5g7qxep3QhZ2qE6BD funds then get rapidly mayan'd to ETH starting at 14:54 UTC 2/7 Funds arrive to 0x929C026eA409253a6ea03Da56411A1CeDabF47bE How "coincidentally" theres 3 different transfers to binance from the ETH wallet 15:19 UTC 20e (~52k) to binance 15:30 UTC 24e (~63k) to binance 15:33 UTC 29e (~76k) to binance Lets go look back at $ye deployer wallet funding 15:27 UTC 275 sol (~52k) 15:38 UTC 328 sol (~63k) 15:41 UTC 396 sol (~76k) And rugged in this tx https://solscan.io/tx/4GUSWXUZ2sMnMVpe1zxwaLtNBQCxcehDfs412xsyrdLN5aA6auFWtDxT691ydYmZdjzwuSeme7TwayNNLebDvhwj for abt 2.5 mil If you dont think tate or issa was behind $FuckMatt deploy then read on $FUCKMATT (2VVSAJ6E3wHHcMGKs9SWAr5YujQaPVSdGn2rTWZ9pump) (coin tate shilled on stream) top trader who fully insider traded with 250k pnl ends up sending funds straight 3 hops over and to 4V4Wdf777VSAC2UkUyCiAgeXxNR1HzwScHM14PL8BMVV that wallet changenows $270k to 2u116LdqqSZsEc7wnZW3cG4eBFVC6EK7ThetntmfvvW1 which then changenows 1k sol to D3Z7weHeLGWA7eg1qwVB66NCs8YLxiDTBVE6Eb1tTmwg (Andrew tate addy hes tweeted) https://solscan.io/tx/2VFQR4CBbQ2sixYxRaoNeXM79JGUgHjXzB4DkpniiPMYC8ubVeD3f61bvrUbckFN3ka5xzp4sHerPCSk8rhFXW8K tate at 15:36 UTC 2/7/24 sends to HVajxfNTWqLGxsfJA9DFThnvddveKfJLK8re1kNpeCVv (Jeskotate deployer/tates alt) which at 15:37 UTC 2/7/24 sends 127 sol to AXyJF621sQqBv5c2TJ2RTjTb915JtiZvnvR4c5rxe8c2 (tate's wallet) This wallet buys 100 sol of $ye

Transaction Solscan is an explorer for real-time data tracking. Monitor $SOL and Solana tokens, explore transactions, blocks, and token details with ease. solscan.io
Transaction Solscan is an explorer for real-time data tracking. Monitor $SOL and Solana tokens, explore transactions, blocks, and token details with ease. solscan.io
Saved - February 16, 2025 at 1:38 AM
reSee.it AI Summary
Last night, the President of Argentina shared a contract address for the Solana memecoin "LIBRA," which peaked at over $4 billion before plummeting 95% in hours, leading to the tweet's deletion. A significant portion of the supply is concentrated in just two addresses, with the developer claiming over $20 million in trading fees. Currently, LIBRA-associated addresses hold over $100 million in USDC and SOL. Speculation arises about certain groups possibly having prior knowledge of the token's launch, linked to an advisory team member.

@arkham - Arkham

LIBRA-CONNECTED ADDRESSES EXTRACT >$100M Last night the President of Argentina, @JMilei posted a contract address of a Solana memecoin “LIBRA” LIBRA hit a max valuation of over $4 BILLION before falling over 95% in less than 6 hours, and the tweet was later deleted. Breakdown below:

@arkham - Arkham

70% of the supply is held in 2 addresses, while 15% of supply was directly deposited into Meteora LP by the Developer address. The developer address has claimed over $20M in trading fees from these deposits. Additionally, 7 different addresses received a total of 60M LIBRA tokens from the deployer - each of these addresses deposited LIBRA into liquidity pools and later extracted SOL/USDC.

@arkham - Arkham

Addresses connected to the LIBRA coin launch currently hold over $100M of USDC and SOL extracted from liquidity over the past 18 hours, mostly moved to separate holding addresses. LIBRA-associated accounts currently hold $57.6M USDC and $48.6M SOL.

@arkham - Arkham

Individuals on Twitter have also speculated about the possibility of certain FnF groups having access to details of the LIBRA token prior to launch, due to one such individual being a member of the advisory team.

@shady_oak1 - shady

saw some people talking about the last moments of rowdys stream today claiming he had prior knowledge about the @JMilei coin. Here is the last minute of rowdys stream and also the first minute of the coin. Presented without comment:

Video Transcript AI Summary
It's not just one thing that indicates if the volume is good at a certain point; it's intuition. It's a combination of socials, volume, holders, how many people have left, who's selling, and who's showing it. Wait, is this for real? Let me double-check... President of Europe... but this is old, from last week. Oh, no way! He just launched his stuff? How is this even possible? No, no, no, no, no!
Full Transcript
Speaker 0: How do you know the volume is good to eight, bro? You could see my question at terminate eight. Honestly, bro, it's intuition. It's not just one thing. It's a combination of socials, volume, holders, how much people have left, who's selling, who's showing it. What am I missing? This is surely not real either, but let me double check. President of Europe. Wait. This is old last week, though. Oh, shit. No way. You just launched it. No way. He just launched his shit. How even in this oh, no. No. No. No. No. No. No. No. No. No. No. No. No. No. No. No. No. No. No. No. No. No. No. No. No. No. No. No. No. No. No. No. No. No. No. No. No. No. No. No. No. No. No. No. No. No. No. No. No. No. No. No. No. No. No. No

@arkham - Arkham

Track the LIBRA Project with this custom entity: https://intel.arkm.com/explorer/entity/41e0907d-fcaa-47c4-940a-d097882dae2e

@arkham - Arkham

Register for the Arkham Exchange: https://auth.arkm.com/register Eligibility varies by jurisdiction. Users residing in certain jurisdictions, including the United States, will be excluded from onboarding.

Arkham Intelligence auth.arkm.com
Saved - March 22, 2025 at 12:12 AM
reSee.it AI Summary
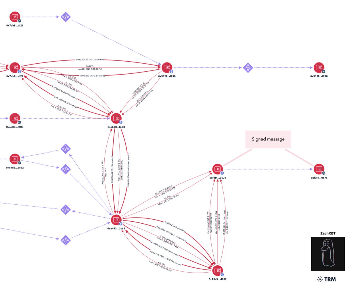
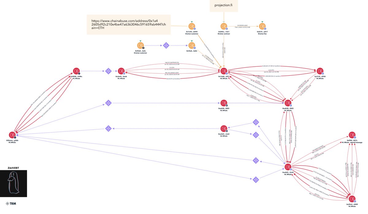
I investigated the identity of a mysterious trader linked to illicit activities, reportedly profiting around $20M through highly leveraged positions on Hyperliquid and GMX. This trader, identified as 0xf3f, executed significant trades just before notable crypto announcements. I traced connections to various platforms and identified counterparties, revealing a network tied to gambling sites. Further research pointed to a William Parker, previously arrested for fraud, who appears to have exploited a casino game to fund his trading activities.

@zachxbt - ZachXBT

1/ An investigation into the alleged identity of the mysterious Hyperliquid whale tied to illicit activity that profited ~$20M via highly leveraged positions over the past couple weeks. https://t.co/AgKy7SwTNh

@zachxbt - ZachXBT

2/ A trader opened multiple highly leveraged positions on Hyperliquid and GMX from Jan - Mar 2025. They gained lots of attention this month after two onchain trades: -Large ETH & BTC long position on 50X leverage just before Trump’s crypto reserve announcement by 0xe4d3 ($10M profit) -Large BTC short position on 40X leverage by 0xf3F4 ($9M profit)

@zachxbt - ZachXBT

3/ I went and identified the main counterparties of 0xf3f: 0x7ab8c59db7b959bb8c3481d5b9836dfbc939af21 0x312f8282f68e17e33b8edde9b52909a77c75d950 0xab3067c58811ade7aa17b58808db3b4c2e86f603 0xe4d31c2541a9ce596419879b1a46ffc7cd202c62 This cluster is to tied to Roobet, Binance, Gamdom, ChangeNOW, Shuffle, Alphapo, BC Game, & Metawin accounts.

@zachxbt - ZachXBT

4/ 0xf3f signed a messaged for the X account @qwatio and stated they made $20M on GMX & HL. This means he would have to control the related wallets in this cluster for the $20M number to be accurate. I replied to him yesterday on X but the posts were deleted after. https://t.co/aBDRc0HoVm

@zachxbt - ZachXBT

5/ An analysis for the X account used by 0xf3f indicates it was likely purchased at a point in time (recent name change, years of inactivity, aged account) I saw they follow @CryptxxCatalyst who posted links to multiple phishing sites + replied to people trying to trick them. https://t.co/mCXzxSnF5L

@zachxbt - ZachXBT

6/ I reach reached out to @realScamSniffer about the phishing sites who regularly tracks them. A public address for the HL whale was set as the drainer fee receiver on the projection[.]fi phishing site in Jan 2025. 0x7ab8c59db7b959bb8c3481d5b9836dfbc939af21 0x7ab also directly received $17.1K in Jan 2025 from another phishing draining customer prior to where his wallets became tracked this month.

@zachxbt - ZachXBT

7/ As 0x7ab was the first EVM address used by 0xf3f I traced the source to withdrawals on Solana from four casinos. 83Dumvk6pTUYjbGrC1fizBziRzDqcyNx73ieJcVbp56b I reached out and one of them clarified the funds came from an input validation exploit on a casino game. I was provided with a now deleted TG account: 7713976571 they had negotiated with the exploiter from.

@zachxbt - ZachXBT

8/ I performed OSINT to find posts by the account in TG groups. I found three posts in the GMX group from the same TG ID asking for the help. To also verify it was the same person I saw the posts were around the same time 0xe4d3 was trading on-chain. https://t.co/KKiZMeXjPn

@zachxbt - ZachXBT

9/ I tracked down a recent payment from 0xe4d3 to an unnamed person who confirmed they had been paid by the HL trader. They provided a UK phone number used to communicate with them. Public record reveals the name William Parker is likely tied to this number. https://t.co/HFaVbQjdsb

@zachxbt - ZachXBT

10/ Who is William Parker? Last year WP was arrested for stealing ~$1M from two casinos in 2023 and was sentenced in Finland. Prior to this WP was known as Alistair Packover (William Peckover) before later changing his name. In the early 2010s AP made multiple news headlines in UK for fraud charges related to hacking and gambling. (match the ages in the articles)

@zachxbt - ZachXBT

11/ It is abundantly clear WP/AP has not learned his lesson over the years after serving time for fraud and will likely continue gambling. Currently the funds primarily sit here: 0x51d99A4022a55CAd07a3c958F0600d8bb0B39921 Here’s a quick TLDR for those people who have a short attention span: In January 2025 after exploiting a casino game and phishing victims, a person previously charged for multiple crimes gambled 6 figs into $20M using high leverage onchain.

Saved - June 9, 2025 at 11:56 AM
reSee.it AI Summary
I uncovered serious issues with the $JPROOF project, revealing that claims of "locked liquidity" and "not mintable" tokens are false. An insider wallet controls 99.94% of the liquidity pool tokens, allowing for potential fraud. The trading volume appears inflated due to wash trading, with automated transfers simulating market activity. Additionally, the vault is distributing tokens directly to insider wallets, undermining investor trust. These practices may violate U.S. securities laws, indicating a calculated scheme rather than genuine decentralization. Legal repercussions seem imminent.

@burkeanorder - יוני

Blockchain data shows Stew Peters and $JPROOF devs coordinating on-chain fraud. “Liquidity is locked” — it isn’t. “Minting disabled” — still live. “Organic trading” — just bots. An insider wallet holds 99.94% of the LP tokens, allowing them to nuke everyone else’s position. 🧵

@burkeanorder - יוני

Every platform they promote on their website—Meteora, DexScreener—shows a green “99.94% Locked” badge. It’s supposed to build trust and make buyers feel safe. They deployed the liquidity in April 2025. As of today, the dev wallet still controls nearly 100% of the LP tokens—making the “locked liquidity” claim demonstrably false. Here’s why: LP Mint: HWVFPnnEEn1MveRXHeqJFaJXVBJruK1yDzidZGqxFmM4 This is the token address for the liquidity pool itself—it represents the total supply of LP (liquidity provider) tokens for the $JPROOF/SOL pool. LP tokens are like gift cards: you load them with value, and whoever holds them can spend or cash out that value. Controlling Wallet: 4MQapeBTxMRUNrbCFg9YH7rPjzXN26TDVxTLam This wallet holds 99.93% of those LP tokens. In other words, it owns almost all the liquidity. It’s like one person holding 99.93% of all deposit slips at a bank. If they walk in, they can withdraw almost all the money in the vault because those slips are proof of ownership. This LP Mint wallet can (and does) siphon the $900K+ in SOL and $JPROOF from the pool at any time. There’s no time lock, no contract restriction, no safety mechanism.

@burkeanorder - יוני

The $JPROOF token’s liquidity metadata points to a JSON file on GitHub. Their “locked” claim is just meaningless text there. The liquidity pool token (LP token) metadata reads: { "name": "Meteora LP", "symbol": "MLP", "image": "[github link]", "description": "Meteora Liquidity Provider Token. DO NOT BURN!" } • The “name” line (“Meteora LP”) is just a display name. • The “symbol” line (“MLP”) is just an abbreviation. • The “image” line is just a logo link. • The “description” line (“DO NOT BURN!”) is just a message. None of this enforces any rules or security. It’s purely cosmetic. The metadata is also marked isMutable: 1, meaning it can be edited at any time. The updateAuthority is DqqNZS6GH5MH9b1uDY7ZU6AqUbwj5RLz7RojiedBBohC, so the creators can rename the token, swap out the logo, or change the message whenever they want. Despite their claims of immutability, they actually invoked InitializeImmutableOwner on an SPL Token v1 contract, which doesn’t enforce real immutability. This function is supposed to make the token’s ownership immutable (i.e., no one can mint, freeze, or change settings anymore). The on-chain logs literally say: “Please upgrade to SPL Token 2022 for immutable owner support.” This is a built-in warning from the program itself—it’s saying the immutability is not actually enforced in this version (v1). It’s more of a signal of intent, not a guarantee. In other words, the “immutable owner” is just cosmetic; the program itself warns that it’s not enforced. They knew v1 doesn’t enforce it. The program warns them directly. They chose not to upgrade to SPL Token 2022, which would enforce immutability. That’s not a mistake—it’s a calculated move to deceive.

@burkeanorder - יוני

How is this weaponized? Their website claims the LP token is “Not Mintable” and “Not Freezable,” implying no one—not even the team—can create more LP tokens or mess with the system. That’s demonstrably false. “Minting” means creating new tokens. For LP tokens, that’s issuing new ownership in the liquidity pool. If someone can mint more LP tokens, they can grab a bigger share of the pool without adding any real value. It’s like dumping extra sand into a sandbox—everyone else’s sand just became less valuable. In a truly locked system, the minting authority is permanently revoked—usually sent to a null address. But on-chain data shows the LP token (HWVFPn…qxFmM4) is still controlled by wallet DqqNZS…dBBohC, which retains full minting rights and update authority. Practically speaking, they can: 1. Mint unlimited fake LP tokens. 2. Use them to drain real assets (SOL and $JPROOF) from the pool. 3. Leave real investors holding worthless tokens. This isn’t speculation—it’s verifiable on-chain: • LP Token: HWVFPn…qxFmM4 • Mint Authority: DqqNZ…dBBohC Minting more LP tokens whenever they want gives themselves a larger slice of the pool without adding any real liquidity. And that’s exactly what happened. At instruction #3.23 of the pool creation transaction, they called mintTo for 129,373.59 LP tokens directly into their own wallet (CGsqR7…vHEYvh) right after depositing WSOL and $JPROOF. That’s not decentralization—it’s giving themselves full withdrawal rights. The total supply of the LP token today is ~129,445, and the controlling wallet 4MQape… holds 129,367. That’s 99.94% of the supply. So imagine a vault with $1M inside—and one guy holds 99.94% of the claim tickets. He can walk away with almost all of it. And that’s exactly what they did: they used editable metadata to disguise the LP token as a generic “Meteora LP” with a fake symbol “MLP,” hiding any mention of $JPROOF. On top of that, they fabricated the claim that the liquidity was “locked”—attributing the LP tokens to a burn or lock wallet, when in reality one of their own wallets (4MQape…VxTLam) holds over 99% of them. That wallet can drain the pool at will. There is no lock. There never was. So when the site says “Not Mintable,” while the devs still have minting power—and they claim the liquidity is locked—this isn’t just a technical oversight. It’s a calculated lie, designed to make users feel safe while the project keeps full control. In short, not only is the liquidity not locked—even the label saying it’s locked isn’t locked. It’s just editable text under the control of whoever created the token.

@burkeanorder - יוני

It gets worse. The only reason I found the actual LP token was by manually tracing it. My steps: CMC JProof → JPROOF/SOL Meteora search → Dynamic AMM pool → Copy LP Mint ID → Search on Solscan → Check holders. That’s how I uncovered the real LP token: Meteora (WSOL–JProof) LP Token (MLP), minted at HWVFPn…qxFmM4. It holds the JPROOF/SOL liquidity, with 99.93% of its total supply in a single wallet. But here’s the key: it doesn’t appear on any of the 12 visible market pairs listed on Meteora, Orca, or Raydium. You can’t see it publicly; it’s excluded from all dashboards. Even the main pair showing $300K+ in daily volume—Meteora (WSOL–JPROOF)—relies on this LP token. You’d never know unless you manually traced the contract. This isn’t arbitrary; it’s a fundamental feature of its design. The LP token, its mint authority, and the controlling wallet are all buried behind aggregator routing and contract wrappers. The frontend obscures the centralization. Unless you dig through Solscan for the actual pool config, you’ll miss it. Most people trust the dashboard. That’s the plan. So yes, the LP token exists—but they’ve deliberately hidden it to mask the fact that one wallet controls almost all the liquidity. It’s not transparency; it’s a staged illusion of decentralization, tricking investors into thinking the system is safe when it’s actually centralized and fully controllable. This LP token doesn’t appear in any of the 12 major Meteora, Orca, or Raydium dashboards. There’s no direct link, no UI disclosure. It’s buried. The only way to find it was to trace it manually (as above). That’s not real transparency—it’s designed obscurity. And the platforms displaying “99.94% Locked” never verify whether the LP token is truly locked; they just read whatever the metadata says.

@burkeanorder - יוני

While the project’s website and dashboards claim over $300,000 in daily trading volume—suggesting an active market—the blockchain says otherwise. This is a fake, artificially manufactured number. Most transfers don’t come from buyers or sellers. They come from a single program-controlled address: the Meteora (JProof) Vault Authority (Gr6ZdXEsQeC671fWiHH93KqXvDCRBLjQWFjbdtBN3fHg). This address has executed thousands of transfers, totaling over $1 million in 7 days, mostly routed through Jupiter aggregator contracts. Meanwhile, the liquidity itself is nearly all owned by another wallet (with 99.93% of the LP tokens), which stays completely inactive. It doesn’t have to move—the vault handles the show. These trades aren’t real market transactions. They’re automated, internal transfers between smart contracts that all trace back to the same centralized system. Structurally, it’s wash trading, even if dressed up as “aggregated routing.” Tokens are being shuffled between the vault and aggregator accounts—often back and forth within minutes—to inflate volume and pad price charts. Because the token price is kept artificially low—fractions of a cent—it only takes a few of these fake trades to push the market cap into the tens of millions, without meaningful buyer interest. It’s like circulating Monopoly money between your own accounts and calling it revenue. The charts show sudden spikes in volume, but Solana explorer data reveals almost no genuine buyer-seller activity. It’s a closed loop, controlled and manipulated by the vault, with no independent price discovery or actual retail demand. Not a real market—just a simulation.

@burkeanorder - יוני

Two wallets power the entire system: 1. The mint authority: It can create more LP tokens, rename the token, change its logo—basically rewrite the label on the jar. Wallet: DqqNZS6GH5MH9b1uDY7ZU6AqUbwj5RLz7RojiedBBohC 2. The vault authority: It executes the trades. Every time you see volume on the chart, it’s likely from this wallet moving tokens in and out to simulate activity. Wallet: Gr6ZdXEsQeC671fWiHH93KqXvDCRBLjQWFjbdtBN3fHg Crucially, both of these wallets are interacting with the same Jupiter aggregator contracts—the ones generating almost all trades. These trades aren’t from real users but from: • Jupiter Aggregator Authority 1 • Authority 2 • Authority 5 • Authority 6 • Authority 7 • Authority 8 • Authority 12 • Authority 14 And both the mint authority and the vault authority are sending and receiving funds via these routers, sometimes within seconds of each other. This means the same people who: • Control the creation of new LP tokens • Can withdraw all the funds at any time • Can rename or rebrand the token are also running the machinery behind the fake trading volume. This isn’t decentralized. It’s a liquidity engine where inputs, outputs, and the displayed data are all from the same party. It’s like one person printing Monopoly money, playing the game alone, and declaring, “Look how much I’ve earned.” Except here, the Monopoly money is your real SOL. The vault and mint authority feeding trades into these aggregator bots isn’t just suspicious—it’s coordinated. It’s a synthetic market, driven entirely from within.

@burkeanorder - יוני

But it goes beyond wash trading. The vault contract—Meteora (JProof) Vault Authority—doesn’t just simulate market activity. It’s also a distribution hub. On Solscan, the vault sends tens of thousands of dollars worth of $JPROOF tokens directly to individual wallets, such as 7zuki8…YT8hiM, FNbmvM…eBprUq, and TSj7Gs…5W8vpN. These are not part of swaps or trading loops; they’re direct allocations, and the receiving wallets aren’t passing those tokens along. They simply hold them. This is not trading—it’s a payout. The same vault that supposedly secures investor funds is quietly transferring tokens out the back door. No contract restrictions, no multi-sig approval—just straight vault-to-wallet handouts. This reveals the final piece of the puzzle: while the vault churns out fake volume, it also quietly funnels tokens to shell wallets. People assume the liquidity is locked, but the vault can send $5,000 or $10,000 in tokens anywhere, anytime. Not surprisingly, it does exactly that. It’s not a lock—it’s a cosplay of decentralization. The vault is really just a programmable faucet. And it’s not just internal shuffles. These silent distributions are an exit mechanism. The devs are claiming “locked liquidity” while directly handing themselves (or insiders) large token stashes.

@burkeanorder - יוני

Let’s look at one example of this quiet distribution: Wallet: TSj7GsLathJPF7VptkzMeJQ4oLnWxLgZn1Qjd5W8vpN On-chain data shows: • It received multiple large $JPROOF transfers directly from the vault. • These transfers totaled $43,275.63. • The wallet didn’t perform swaps or use aggregators—it just held the tokens. • It has received 42 inflow transfers and 11 outflows, siphoning a net ~$30,446 out of $JPROOF. This wasn’t a trade loop; it was a handoff of valuable tokens, likely to insiders or shell accounts. Value leaves the system in the background while fake volume loops continue elsewhere. So, while users believe the token trades safely in a locked system, $JPROOF is quietly being siphoned out. This is precisely how a rug pull is set up: • Fake volume to attract attention. • Fake locks to build trust. • Silent token transfers out the back via the vault. Add the fact that the vault and mint authority both interact with the same Jupiter aggregator bots, and you don’t have a trading protocol—you have a self-contained funnel operated entirely by the project team. This is more than a bad token; it’s a pre-designed exit machine.

@burkeanorder - יוני

All of this appears to violate the Securities Exchange Act of 1934 and SEC Rule 10b-5, which prohibit lies or deception in the sale of securities. Falsely claiming locked liquidity and using wash trading to fake demand are classic securities fraud. It also breaks the Commodity Exchange Act, which forbids market manipulation like wash trading, even for digital assets. These aren’t just unethical practices—they’re illegal under U.S. law. Deliberately misleading investors into buying while retaining full control of their funds is textbook fraud, and courts and regulators have prosecuted similar crypto schemes on these exact grounds. For reference, the SEC charged Ian Balina in 2022 for failing to disclose a paid promotion—demonstrating that the Commission actively prosecutes deceptive crypto schemes. Wash trading was also a key focus in investigations like the Bitfinex/USDT probe and CFTC v. Ooki DAO, showing that regulators treat such manipulative practices as serious violations. This $JPROOF grift goes even further—falsely marketing a “locked” liquidity pool while retaining full control is an egregious form of market manipulation and fraudulent misrepresentation. @realstewpeters — you might want to lawyer up. The feds and the lawsuits are likely coming, and they’re going to crush you.

@burkeanorder - יוני

Something I should have made more explicit is that this isn’t just quiet movement out of the vault—it’s active liquidation. While executing thousands of aggregator-based token swaps to simulate organic demand, the same vault is quietly sending $JPROOF to private wallets. One of these wallets (TSj7Gs…5W8vp) alone has received over $46,000 worth of $JPROOF—almost entirely from the vault. The withdrawals are deliberately bite-sized, typically between $900 and $2,400, to stay under the radar. And this is just one wallet—it’s not representative of the many other insider wallets used to covertly bridge the liquidity pool and facilitate stealth liquidation. It’s a stealth funnel: Treasury → Insider Wallet → Cash Out. The liquidity pool investors believed was locked is operating like a private exit ramp—treasury assets are steadily converted into liquid tokens like SOL. What looks like trading activity is actually a controlled unwind: systematic withdrawals masked as volume. This isn’t token shuffling or portfolio rebalancing. It’s extraction. And that’s the most damning part. It’s not ambiguous or accidental. It’s structured, consistent, and deliberate. From a vault that was supposed to be locked.

Saved - May 14, 2025 at 4:02 AM
reSee.it AI Summary
I'm calling out Solana for allegedly targeting and rugging altcoins on its own chain. There's a connection between Shihua Wu, who runs the Grants Program, and Wei Wu, both involved in questionable activities. I've noticed suspicious transactions from a specific wallet, indicating a pattern. My investigations revealed ties between Wei Wu and the Solana Foundation's fraudulent activities, including connections to SOLCASINO. The deception around a supposed airdrop led to uncovering a wallet linked to Solana's core programs. I've deleted DMs as requested but stand by my findings.

@RichardEntuboca - Richard Entuboca

SOLANA: Do your investors, the SEC and retail hodl’ers know that you’re targeting and programmatically rugging alts on your own chain? Or that Shihua Wu, your Strategy & Ops guy who runs the Grants Program for Solana Foundation is a SVB scammer? And that he’s related to Wei Wu? https://t.co/mzFbZ40kVG

@RichardEntuboca - Richard Entuboca

It’s a shame I wasn’t the only one you hit today. And that there’s a VERY obvious, algorithmic rate of that specific wallet’s address registering several transactions either simultaneously or merely 1-2 seconds apart. I see you went into WSOL and likely jumped on a bridge ASAP.🤣 https://t.co/240Oz0BpHX

@RichardEntuboca - Richard Entuboca

My favorite part lmao.🤣🤣🤣 https://t.co/IU1uzFnRKt

@RichardEntuboca - Richard Entuboca

My 2nd favorite part was tying Wei Wu into the Solana Foundation crypto fraud racket, as a PARTNER at SOLCASINO, and her having at least ONE identical home address as SHIHUA WU (WAN). 350 NASSAU BLVD MINEOLA, NY 11501 Get COMPLETELY fucked, fa***ts.🤣🇺🇸🫡 https://t.co/TPLu45h0u6

@RichardEntuboca - Richard Entuboca

And best of all, had you not decided to pose as $JPROOF support and lied about an airdrop, we’d never have uncovered the wallet you use to do this, which ties right back to “Solana System Program” and ultimately, “NativeLoader111111…”, the OWNER of most “Solana native programs”.

@RichardEntuboca - Richard Entuboca

Deleted DMs as requested, but stand by them 100%.

Saved - June 3, 2025 at 10:02 PM
reSee.it AI Summary
I initially supported the $JPROOF token by Stew Peters, creating promotional content and defending it against criticism. However, after investigating concerns raised by others, I discovered troubling evidence of potential fraud. The team took 3 million tokens from the market maker wallet without community notification, leading to a significant price drop. They misled us about the liquidity pool and the token's immutability. It appears they orchestrated a scheme to profit while deceiving the community. I feel betrayed and urge others to reconsider their involvement.

@Krypt707 - AK

🚨$JPROOF by @realstewpeters is officially a scam token 📈 I called this project at $3M MC and it sits at $36M MC ✡️ I soent weeks shilling for this token and made several images for the project, as well as defended against FUD because I trusted Stew and the team at @JPROOFCoin After careful consideration from concerns brought up by @Delko_Radio87 and @funkmachine__ who had the BALLS to express their concerns about potential fraud within the project on @JQRADIO247 when STEW PETERS was present, me and my team spent days looking into these concerns further The team was calculated in their scamming efforts, even evading all the previous concerns brought up by @burkeanorder in his amazing thread 👇 https://x.com/burkeanorder/status/1921929036428685700 That revealed all of the possible ways this token could be scammed, I still was in denial However, today 06/02/2025, the team exposed themselves by taking 3M $JPROOF tokens from the Market Maker wallet (which contained originally 20M tokens transferred directly from Stews wallet) Website link below 👇 20M tokens to MM wallet https://solscan.io/tx/2KDhwwWcrh1s91t7rK8Q763i4vgWd3kPBkr2J1xnfFUQNLhefiH8NLqGLoVpQS5rMVGmtmXuQr3A7ZNfCAxGdqxW Upon questioning the team about the subsequent 25% dip in price today, they admitted the following (see pics) although they deleted me from the Telegram and the questions I was asking. “Where did the 3Million $JPROOF come from that was paired to the $10k in SOL in the new pump swap LP?” “Where is the transaction for the “BUY” of the 3M $JPROOF to pair with the SOL to create the pool as suggested by BB today that “anyone can buy JPROOF and create a pool”? At this point they just banned me from the TG and deleted my messages, although these retarded MFs forgot to delete their own incriminating responses to my questions, which my homie was able to screenshot quickly. These screenshots reveal: • Stew Peters transferred 20M tokens to a “market maker wallet” or so they called it • 3M $JPROOF was taken from that wallet and paired with $10k in $SOL and added to a new LP without any notification to the community • Insiders aware of this pairing sniped this supply and immediately sold for ~$60k profit • The team LIED about the LP being locked • The team LIED about the contract being immutable • The team LIED about “buying” this supply (see pics) and instead took these directly from the MM wallet which was a direct trasnfer from Stews wallet • Stew has been silent on this while collecting tens of thousands of dollars of his community who most of which are much less rich than he is FUCK YOU @realstewpeters you lying grifting cuck, you’ve underestimated the movement, and it’s about to turn on you. Better to delete your 𝕏 and rumble accounts now 👀 and just go away for awhile

Video Transcript AI Summary
Disobedience to God, as seen in the United States and the Western world, brings curses upon a nation, according to Deuteronomy. The speaker suggests examining who holds the primary position in all aspects of life in these countries. If anyone other than Jesus Christ is first, then the speaker claims that these countries should not be surprised when they are torn apart physically, spiritually, and emotionally.
Full Transcript
Speaker 0: Want to know, and I'll stop here ten seconds, what happens to people who follow or allow disobedience to flourish as we see in The United States and the Western world? I draw your attention to the old testament in Deuteronomy. Maybe you wanna read it up and search about the curses of disobedience and what happens to your nation. So The United States and the Western world, maybe dig beneath the surface and look and see who holds and who is first in every aspect of life in your country. If it's anyone besides the lord and savior Jesus Christ, then you say you're a Christian country, then don't be surprised that your country is torn apart physically, spiritually, emotion

@burkeanorder - יוני

Blockchain data shows Stew Peters and $JPROOF devs coordinating on-chain fraud. “Liquidity is locked” — it isn’t. “Minting disabled” — still live. “Organic trading” — just bots. An insider wallet holds 99.94% of the LP tokens, allowing them to nuke everyone else’s position. 🧵

@Krypt707 - AK

✝️📈Stew Peters has launched a Crypto token on Solana called $JPROOF Contract ✅ verified—yes this is real 2tbHkvuJnaG1X2U4VXvKTFsvaoW2cZ2W4iM9ZmdYmoon https://dexscreener.com/solana/7SpCJkQr8iHGJz2JiY8X2RNTVdtftAmL1pZC7GRm132Y https://t.co/z8plMWxLlq

@realstewpeters - Stew Peters

UPDATE: There will be many scam telegram accounts impersonating Stew in your DMs. Under no circumstances will Stew be DMing anyone. If you receive a message from “Stew”, do not engage. It is a scam. Also be aware of telegram groups claiming to be $JPROOF. Link in comments

@Krypt707 - AK

Price drops ~25% and there is no “BUY” of 3M tokens as the “team” lied about They are scamming from tokens taken directly from stews wallet https://t.co/EQ5I5MJL5Q

@Krypt707 - AK

• Taking market maker tokens and creating hidden LPs at 1/10 the price • Sniping them for an instant sell, dropping the price before anyone else knows what happens • Blaming it on Snipers (acting like they didn’t know/snipers aren’t new to SOLANA) • 06/02/25 from 0.040 to 0.030 • 06/03/25 from 0.036 to 0.026 (now at 0.024) 👉Don’t become a Stew-bag holder ⛓️ Market Maker Wallet used for the LP transfers: 7h2KXM9DwPSzRLPeEbg7DZfFmaAVhVyVj7MwrHjhMKcj 📉Tokens paired with SOL at 1/10 worth of SOL to create a new LP that the team “claimed” was sniped by bots 😐These “Devs” are smarter than this, they knew it would be sniped, and likely had a bot pre-programmed with the CA to be the primary buyer — then deny that bot wallet was theirs ❔and if not, why not have sniper bot protection on the new LP? ❔and if not that, why pair it to create a pool with tokens taken for fee from the MM wallet at a 1/10value effectively dropping the FDV even if there were no sniper bots? 👀 They will repeat this process

Saved - June 4, 2025 at 2:20 PM
reSee.it AI Summary
Bitcoin's narrative is a carefully crafted illusion, orchestrated by insiders to create the appearance of genuine demand and institutional support. El Salvador's Bitcoin venture was a façade, with most of its holdings transferred from Tether rather than purchased. Key figures like Jack Mallers and Michael Saylor are linked to this insider network, perpetuating a cycle of hype and manipulation. Tether's role in propping up Bitcoin raises concerns about a looming crash, as institutional interest wanes and regulations tighten. The entire ecosystem is a precarious house of cards, ready to collapse.

@JacobKinge - Jacob King

Bitcoin’s whole story is a staged illusion, scripted by insiders to convince you governments and institutions are “all in” — and that this market is booming on real demand. This is the LARGEST bubble in human history, set to go down as the largest financial scandal ever. Ask yourself: If Bitcoin is so decentralized and powerful… Why do the same few entities control the narrative, the wallets, and the laws? It's all smoke and mirrors. Here’s proof. 🧵

@JacobKinge - Jacob King

1. El Salvador’s so-called Bitcoin “investment” was a manufactured illusion. There is no evidence of any purchases, and fresh blockchain data shows that 6,111 of the 6,114 Bitcoin in their treasury wasn’t even bought—it was transferred straight from Bitfinex and Tether. Of course they're behind it. Oh, and did I mention, Tether also wrote all of El Salvador's Bitcoin bills. This isn’t national adoption. It’s a liquidity laundering scheme, dressed up to trick retail into thinking “governments are buying, so you should too.” No wonder corrupt Bukele embraced it, Tether bribed them out and used them as a vessel. Bukele gets the PR. Bitfinex gets the liquidity. Tether gets to survive another day. And for those that missed it, El Salvador has since walked back its Bitcoin legal tender push after the experiment turned into a disaster. The Chivo Wallet effectively went bankrupt and shut down, with usage collapsing by -98.9% after launch. Not even Tether and its insider network could prop it up—there was simply no real demand.

@JacobKinge - Jacob King

2. Jack Mallers is part of the inner circle—and deeply tied to the Tether-Bitfinex machine. His new firm, Twenty One Capital, claimed it's making massive Bitcoin investments. But on-chain data reveals a whopping 14,000 BTC (over $2B) came straight from Tether’s reserves. They claim they have so much demand, but the only evidence of anyone ever investing in them is Tether, a company literally found guilty of lying to investors and comitting fraud. Very suspicious... It’s not an investment. It’s internal accounting—just another shell move in a broader liquidity circus. Mallers’ other company, Strike, has long had close ties to Tether, too. 100% of its payments go through Tether. This isn’t innovation—it’s consolidation.

@JacobKinge - Jacob King

3. Michael Saylor is running the same reflective Ponzi loop. I guarantee Saylor has ties to the same insider ecosystem propping this whole thing up. Strategy (his company) isn’t innovating—it’s one of the riskiest, most leveraged stocks in the market. They’re not investing in Bitcoin—they’re milking it. The playbook is clear: raise capital → buy BTC → hype up price → raise more → repeat. It's a circular scheme built on hopium and hype. Saylor’s narrative isn’t about sound money—it’s about keeping the grift alive long enough to extract maximum value before the music stops.

@JacobKinge - Jacob King

4. Tether and Bitcoin are caught in a circular backing loop—Tether supports Bitcoin, Bitcoin supports Tether. This setup is a ticking time bomb. At Bitcoin 2025, BTC maximalist Saifedean Ammous, author of The Bitcoin Standard, finally said what everyone’s thinking: “Tether is quietly accumulating Bitcoin, steadily growing its reserves. One day, its Bitcoin holdings could surpass its dollar reserves. Then, Tether won’t just maintain its peg—it might actually revalue higher. Picture a stablecoin worth more than a dollar, backed by Bitcoin instead of Treasuries.” This mirrors the collapse of Mt. Gox and Lehman Brothers: when liquidity vanishes, the entire house of cards falls. No real assets, just volatile claims propping each other up. Brace for a massive crash.

@JacobKinge - Jacob King

5. At the Bitcoin 2025 Conference, Tether announced it owns over 100,000 #Bitcoin and more than 50 tons of gold. Sounds sketchy as hell. Here’s the play: 1. Tether mints millions out of thin air 2. Buys BTC with that freshly printed Tether to pump prices 2. Sells excess BTC to buy USD and gold as “reserves” 3. Then parades those reserves to prove legitimacy 4. Meanwhile, the crowd (bitcoin maxi sheep) cheers, convinced there’s no fraud Tether truthers have been right all along. Years ago, we called out that Tether was quietly buying BTC while they denied it. Now, they can’t even hide it anymore. Tether is the only major buyer propping up the entire Bitcoin market—everything depends on their endless printing and buying. This is the ultimate house of cards.

Video Transcript AI Summary
Speaker 0 states that they represent 62% of all decentralized exchange volumes with USDT. They claim 35% of USDT users utilize it as a savings account. This is because they reside in countries like Turkey, Argentina, and Vietnam, where the devaluation of their national currency is so significant that they prefer using the dollar for saving purposes.
Full Transcript
Speaker 0: Space. We represent 62% of all decentralized exchange volumes with USDT. And one of the most beautiful statistics that also is referred to the chart that I was displaying before, is that 35% of the users of USDT are using USDT as a saving account, right? Because they live in countries like Turkey, Argentina, Vietnam where the devaluation of their national currency is so huge that they need to actually They prefer to use the dollar rather than their national currency, and they use it for saving.

@JacobKinge - Jacob King

6. Institutional demand for Bitcoin is just a fad. On June 2, Bitcoin spot ETFs saw -$267.5 million in net outflows, marking three days in a row of money leaving. This isn’t a one-time thing — it’s been going on for months, showing institutions are pulling out fast. Back in late 2021, Bitcoin ETF inflows hit billions at the hype peak. Since then, institutional interest has dropped over 91%. These steady outflows reflect growing doubts, tighter regulations, volatile markets, and no clear profits. Institutions were supposed to support Bitcoin’s price, but they’re bailing instead. The “institutional demand” was just hype and FOMO. The smart money is already moving away. To make it worse, even the new pro-crypto SEC is cautious. They’re reportedly hesitant to approve more spot Bitcoin ETFs from players like Bitwise and Grayscale, citing weak fraud protections.

@JacobKinge - Jacob King

This whole Bitcoin ecosystem is nothing but smoke and mirrors. The industry is propped up by relentless manipulation—insiders like Tether and Bitfinex are running a carefully orchestrated show, shuffling coins and liquidity to create the illusion of genuine demand and adoption. They build this powerful brand narrative to sucker in investors, convincing everyone that governments and institutions are “all in,” when in reality it’s just an elaborate pump-and-prop scheme. If you’re paying attention and can see through the noise, it’s clear how dangerous this all is. Bitcoin’s price isn’t driven by organic growth or real institutional interest—it’s almost entirely fueled by Tether minting unlimited dollars and buying BTC to keep prices artificially high. More than 90% of Bitcoin demand flows through these Tether injections. Once stablecoin regulations—like those currently being pushed by the Trump administration—crack down on this liquidity faucet, the market will face a brutal reckoning. Bitcoin will inevitably crash well below $100K, and could easily plunge far under $10K. The so-called “institutional demand” has evaporated, insiders have been exposed, and the propping up can’t last forever. This thread shows how this entire narrative is a manufactured fantasy, a house of cards waiting for the first strong gust of reality to bring it all down at unprecedented speed. Consider yourself warned—this isn’t the future of sound money; it’s a ticking financial time bomb.

Saved - June 5, 2025 at 11:26 PM
reSee.it AI Summary
I’m now addressing the lies spread by @realstewpeters, who called me out specifically. I never referred to myself as a “JQ guy,” and I’ve been exposing scams for years, including those involving celebrities. The claim that I’m part of a “Jewish network” is baseless; I’ve consistently called out fraud, regardless of the perpetrator's background. I challenge you to provide evidence for your accusations. My goal is to expose your attempts to mislead and salvage your failing project. Be cautious when engaging in fraud against Americans.

@Krypt707 - AK

😂 So I’m a ✡️ Infiltrator now @realstewpeters❔ I was going to drop it and get back to the cause = you know, saving our nation? But now 🔜🧵loading… I’ll address every one of your Lies in your video since you decided to call me out specifically Not because I give a fuck about you, because it seems you’re in this for the long run 🤑 Hopefully I can save people some $ LIE #1 is an easy one: 👉Where did I ever refer to myself as a “JQ guy”❔ You said I was “self-described JQ Guy” I understand this has nothing to do with the $JPROOF project, but I wanted to start by exampling your GRIFT to your audience LIE #2 You said I’m “working in coordination with a network of Jews online to spread debunked lies about $JPROOF” First, don’t give yourself or your shitty project that much credit, I’ve been calling out ✡️s & celebs Crypto scams for years (👀 in fact, isn’t @SeanKingston whose scam I called in 7/2024 now facing years in federal prison for unrelated wire fraud charges with his mom who were both charged in 03/2025?, careful who you fuck with when committing fraud against Americans) Second, where is the debunking of my claim made in the original post https://x.com/krypt707/status/1929742226701406347 regarding your team generating a massively undervalued LP❔They were literally caught admitting it 🤡 You should have just opened a space and apologized, but here we are😐 This will be post 1 of ?—to expose you and your desperate attempt at lying to salvage your project by using the JQ community’s exploited trust and hard earned cash—get fucked ✌️ 🙏 Appreciate you calling me a “staple” of the JQ Radio Space” even I wouldn’t have given myself that much credit 😎

Video Transcript AI Summary
An individual known as AK is accused of fabricating claims about an internet anon being behind an attack. Despite AK identifying as a JQ guy and being active in JQ spaces, he is portrayed as a Jew who infiltrated JQ ranks and is working with a network of Jews online. This network allegedly spreads debunked lies. AK, described as a Jew who wants unconditional surrender to Israel, claims that insiders sniped the pump swap liquidity supply and flipped it for a $60,000 profit. This is framed as insiders, potentially including the speaker, profiting from a crypto scheme.
Full Transcript
Speaker 0: It had made up out of whole cloth claims that this individual person who calls himself AK, some anon on the Internet, is behind this attack. And how even though he's a self described JQ guy who's like a staple in these JQ spaces, JQ Radio, you see him over in JQ Radio all the time. But instead of being a JQ guy like he describes himself, he looks more like a Jew who has infiltrated the JQ ranks and is working hand in hand with a network of Jews online who we have also caught many, many times spreading similar debunked lies about J proof. So we'll just do what we always do. We'll slow it down a little bit and just go over the facts as clearly as we possibly can. So first of all, this individual, this AK, in coordination with Jews, which we'll get into in just a moment, Jews who want you to unconditionally surrender to and submit to and obey Israel, this AK Jew is claiming that insiders sniped the pump swap liquidity supply and flipped it for a $60,000 profit. So for you new crypto users, in short terms, that means that insiders, myself or people in my orbit

@Krypt707 - AK

🚨$JPROOF by @realstewpeters is officially a scam token 📈 I called this project at $3M MC and it sits at $36M MC ✡️ I soent weeks shilling for this token and made several images for the project, as well as defended against FUD because I trusted Stew and the team at https://t.co/7Mq0ENOBXu

@Krypt707 - AK

Did you name MY name on your show? Because I’m not a Jew and your team literally used my image on your first buybots in telegram Remember when you came into @JQRADIO247 and shilled the token and I jumped up on the space to say what’s up, and you gave me props for this image ❔ https://t.co/6LMfNF2EOK

Video Transcript AI Summary
According to the speaker, the United States and the Western world are experiencing the consequences of disobedience. Referencing Deuteronomy, the speaker suggests researching the curses of disobedience to understand what happens to a nation. The speaker urges listeners to examine who holds the primary position in all aspects of life in their country. If it is anyone other than Jesus Christ, then the speaker claims that the nation should not be surprised when it is torn apart physically, spiritually, and emotionally.
Full Transcript
Speaker 0: Want to know, and I'll stop here ten seconds, what happens to people who follow or allow disobedience to flourish as we see in The United States and the Western world? I draw your attention to the old testament in Deuteronomy. Maybe you wanna read it up and search about the curses of disobedience and what happens to your nation. So The United States and the Western world, maybe dig beneath the surface and look and see who holds and who is first in every aspect of life in your country. If it's anyone besides the lord and savior Jesus Christ, then you say you're a Christian country, then don't be surprised that your country is torn apart physically, spiritually, emotion.

@Krypt707 - AK

Still in addressing your LIE#2 Considering I have been calling out scammers before you even thought of making a documentary, let alone a token 👉where is my “Jewish network of collaborators” that you claim I’m working with❔ That I’m working with you claim as a ✡️ myself 🤣 or a “Shabbas Goy” to intentionally destroy your shitty $JPROOF destined for failure project Please elaborate … Because as memory serves (and historical posts) I’ve been calling out ALL SCAMS, ✡️ or otherwise, including the one orchestrated by @Caitlyn_Jenner and Sahil_Builds aka @Habibi_Comm whose account is now suspended from 𝕏 for orchestrating pump-and-dump scheme, a fact which @grok can attest to 👀 Again I’ll say: 🗣️ Careful who you fuck with when committing FRAUD AGAINST THE AMERICAN PEOPLE

Saved - June 9, 2025 at 11:41 AM
reSee.it AI Summary
I’ve been analyzing the $JPROOF situation and found some discrepancies. The Meteora LP was created with 173 SOL, but only about 118 SOL was initially spent, raising questions about claims of over $100k in expenses. Additionally, a market maker wallet received 20M $JPROOF after buying 2M+ tokens before the launch announcement. This wallet has made several transfers and sales, including a $40,000 sale in May. I’m digging deeper into these transactions and will share more soon.

@Krypt707 - AK

✡️ $JPROOF wasn’t really J-Proof 🧵 Creation of Meteora LP Wallet contained 173 SOL at the time of creation (about $29k) 88 SOL to create LP and provide liquidity 30 SOL to buy initial supply 118 SOL ($20k) initially spent (not >100k) ~30-35 SOL for additional buys (see pics) If stew Spent >$100k as he said he did, where are the receipts? Mint Transaxtion https://solscan.io/tx/33EC7Kf6Xmnf8UMckLW5sgxJuxEhN7XSikKyZg1sTPcDG6UUJ9u8c6RsHXP8zq3Sn3B5pW9AN9gPjUd1WifYtv1o Stews Wallet: https://solscan.io/account/8NoL6YsuL8BuSFmddAHqAW4yR85HPcz1eoQKsk3yAb4y Initial funding https://solscan.io/account/8NoL6YsuL8BuSFmddAHqAW4yR85HPcz1eoQKsk3yAb4y

@Krypt707 - AK

Market Maker Wallet Stew transferred 20M $JPROOF to wallet 05/15/2025 19:05 7h2KXM9DwPSzRLPeEbg7DZfFmaAVhVyVj7MwrHjhMKcj https://solscan.io/tx/2KDhwwWcrh1s91t7rK8Q763i4vgWd3kPBkr2J1xnfFUQNLhefiH8NLqGLoVpQS5rMVGmtmXuQr3A7ZNfCAxGdqxW 🚨This “market maker”wallet already existed, and bought 2M+ $JPROOF for ~$2700 before announce of the launch (it also trades shitcoins-further posts coming) TRX1 04/11/25 23:35 https://solscan.io/tx/GKmvteYP7GJRFffvDV85KBQ9234GX8Eny2hiKNDRLN7qzHCNj8tZdrgydpje4GNKF9S5xzaNFVingWUmL5V7qUz TRX2 04/13/25 04:22 https://solscan.io/tx/4BXg4R2eGUATwacUS2fvij4mYK2oHFDiJLzvDfUzHdbxFU4SJdsyaRk3xGNGXGaLzhog5R2QSeEXbsTqwZiUkUd6 Market Maker wallet bought tokens before announcement of launch on 4/11 and again 4/13 Then stew sends this wallet tokens a month later on 5/15/25? Did this wallet cash anything out to exchanges? Did this wallet trade for other shitcoins? The blockchain doesn’t lie right?

@Krypt707 - AK

More to come, stay tuned

@Krypt707 - AK

Token Transfers and Sales for Profit 04/14/2025 & 04/18/2025 Additional $JPROOF is transferred into "MM wallet” This wallet already had >1M JPROOF tokens already from pre-announcement buys April 14: 13:19 100k Transfer TRX: solscan.io/tx/3Cqupx8yCQZ… April 18: 04:25 850k Transfer TRX: https://solscan.io/tx/5S2qqaj4cWd9EhfkE8nkt4yPqko7sXMHupesRHJy8xvxpEmtDBbTsNNksYVtXqqNo9gRkRvdh2Kt2QBfyk9gS1c9 May 24: 14:04 $40,000 sale from wallet that received tokens from MM wallet TRX: https://solscan.io/tx/2mCqmsu7huYxAah9UN1PD3s9QuQdEKRQ72toY9C6wuTdUyRMYbCEtG3QiA4QZubK14iGQBoHzXpid5HMvLiTHjhD https://t.co/g7SjlQlX3R https://t.co/HDKrqXxJ6O

@LucasGageX - Lucas Gage

April 14 and 18, less than one week into JProof's existence, Stew transferred 950k JProof to the "MM wallet," which already had 1 million from buying in 30 mins after Stew created it April 14: 100k Transfer https://solscan.io/tx/3Cqupx8yCQZRqVewSY4saqYCk74Hn3XhRYYEh3qrFTY7sN2QNgkT69CLXWmy83gMvwM1v2VRdEffjK9JbkQQwsXz April 18: 850k Transfer https://solscan.io/tx/5S2qqaj4cWd9EhfkE8nkt4yPqko7sXMHupesRHJy8xvxpEmtDBbTsNNksYVtXqqNo9gRkRvdh2Kt2QBfyk9gS1c9

@LucasGageX - Lucas Gage

But it gets worse; on May 24, he sells the remaining 1 million JProof for WSOL worth over $40,000 at the time https://solscan.io/tx/2mCqmsu7huYxAah9UN1PD3s9QuQdEKRQ72toY9C6wuTdUyRMYbCEtG3QiA4QZubK14iGQBoHzXpid5HMvLiTHjhD

Saved - June 9, 2025 at 11:05 PM
reSee.it AI Summary
I’m calling out Stew for his lies about the $JPROOF project. He claimed to have hired a professional for the market maker setup, but I found evidence of suspicious buys from the MM wallet before the token was even announced. After defending the project for weeks, I’ve realized it’s a scam. The team has manipulated the token’s value and lied about key details, including the liquidity pool. They’ve banned me for asking questions, but I have screenshots proving their deceit. It's time for accountability.

@Krypt707 - AK

Stew @realstewpeters is still lying Ask Stew (since he blocked me) about these buys from the MM wallet even before the token was announced 4/11/25 👀 1.3Million Jproof for $170 4/13/25 👀 another buy Yet he told the community he “hired a professional” to setup the MM as @LucasGageX said in his video It’s been an insider game entire time. Stew fucking lied to everyone multiple times and is still lying https://x.com/krypt707/status/1931943586175893895 Go on SPN and call me a fucking Jew again Stew you piece of shit scammer

@Krypt707 - AK

Market Maker Wallet Stew transferred 20M $JPROOF to wallet 05/15/2025 19:05 7h2KXM9DwPSzRLPeEbg7DZfFmaAVhVyVj7MwrHjhMKcj https://solscan.io/tx/2KDhwwWcrh1s91t7rK8Q763i4vgWd3kPBkr2J1xnfFUQNLhefiH8NLqGLoVpQS5rMVGmtmXuQr3A7ZNfCAxGdqxW 🚨This “market maker”wallet already existed, and bought 2M+ $JPROOF for ~$2700 before announce of the launch (it also trades

@LuckyShotz3 - Dave The HVAC Guy

@realstewpeters @DripDropDripper @AncientPathsYT @JPROOFCoin Yeah Stew. You better be right.

@Krypt707 - AK

https://t.co/nycOMTXV5l

@Krypt707 - AK

😂 So I’m a ✡️ Infiltrator now @realstewpeters❔ I was going to drop it and get back to the cause = you know, saving our nation? But now 🔜🧵loading… I’ll address every one of your Lies in your video since you decided to call me out specifically Not because I give a fuck about you, because it seems you’re in this for the long run 🤑 Hopefully I can save people some $ LIE #1 is an easy one: 👉Where did I ever refer to myself as a “JQ guy”❔ You said I was “self-described JQ Guy” I understand this has nothing to do with the $JPROOF project, but I wanted to start by exampling your GRIFT to your audience LIE #2 You said I’m “working in coordination with a network of Jews online to spread debunked lies about $JPROOF” First, don’t give yourself or your shitty project that much credit, I’ve been calling out ✡️s & celebs Crypto scams for years (👀 in fact, isn’t @SeanKingston whose scam I called in 7/2024 now facing years in federal prison for unrelated wire fraud charges with his mom who were both charged in 03/2025?, careful who you fuck with when committing fraud against Americans) Second, where is the debunking of my claim made in the original post https://t.co/BgtkeKgUOI regarding your team generating a massively undervalued LP❔They were literally caught admitting it 🤡 You should have just opened a space and apologized, but here we are😐 This will be post 1 of ?—to expose you and your desperate attempt at lying to salvage your project by using the JQ community’s exploited trust and hard earned cash—get fucked ✌️ 🙏 Appreciate you calling me a “staple” of the JQ Radio Space” even I wouldn’t have given myself that much credit 😎

Video Transcript AI Summary
An individual known as AK is accused of being a Jew infiltrating JQ (Jewish Question) spaces, working with a network of Jews online to spread debunked lies. AK, described as a self-described JQ guy and a staple in JQ Radio, is alleged to be a Jew who wants unconditional surrender to Israel. AK is accused of claiming that insiders sniped the pump swap liquidity supply and flipped it for a $60,000 profit.
Full Transcript
Speaker 0: It had made up out of whole cloth claims that this individual person who calls himself AK, some anon on the Internet, is behind this attack. And how even though he's a self described JQ guy who's like a staple in these JQ spaces, JQ Radio, you see him over in JQ Radio all the time. But instead of being a JQ guy like he describes himself, he looks more like a Jew who has infiltrated the JQ ranks and is working hand in hand with a network of Jews online who we have also caught many, many times spreading similar debunked lies about J proof. So we'll just do what we always do. We'll slow it down a little bit and just go over the facts as clearly as we possibly can. So of all, this individual, this AK, in coordination with Jews, which we'll get into in just a moment, Jews who want you to unconditionally surrender to and submit to and obey Israel, this AK Jew is claiming that insiders sniped the pump swap liquidity supply and flipped it for a $60,000 profit. So for you new crypto users, in short terms, that means that insiders, myself or people in my orbit

@Krypt707 - AK

🚨$JPROOF by @realstewpeters is officially a scam token 📈 I called this project at $3M MC and it sits at $36M MC ✡️ I soent weeks shilling for this token and made several images for the project, as well as defended against FUD because I trusted Stew and the team at https://t.co/7Mq0ENOBXu

Video Transcript AI Summary
According to the speaker, those who follow or allow disobedience, as seen in the United States and the Western world, will face consequences. Referencing Deuteronomy, the speaker suggests researching the curses of disobedience to understand what happens to a nation. The speaker implies that the United States and the Western world should examine who holds power in every aspect of life. If it's anyone besides Jesus Christ, then the speaker suggests that the physical, spiritual, and emotional tearing apart of the country should come as no surprise.
Full Transcript
Speaker 0: Want to know, and I'll stop here ten seconds, what happens to people who follow or allow disobedience to flourish as we see in The United States and the Western world? I draw your attention to the old testament in Deuteronomy. Maybe you wanna read it up and search about the curses of disobedience and what happens to your nation. So The United States and the Western world, maybe dig beneath the surface and look and see who holds and who is in every aspect of life in your country. If it's anyone besides the lord and savior Jesus Christ, then you say you're a Christian country, then don't be surprised that your country is torn apart physically, spiritually, emotion.

@Krypt707 - AK

@realstewpeters Did you name MY name on your show? Because I’m not a Jew and your team literally used my image on your first buybots in telegram Remember when you came into @JQRADIO247 and shilled the token and I jumped up on the space to say what’s up, and you gave me props for this image ❔

@Krypt707 - AK

https://t.co/J18nlurQ4k

@Krypt707 - AK

🚨$JPROOF by @realstewpeters is officially a scam token 📈 I called this project at $3M MC and it sits at $36M MC ✡️ I soent weeks shilling for this token and made several images for the project, as well as defended against FUD because I trusted Stew and the team at @JPROOFCoin After careful consideration from concerns brought up by @Delko_Radio87 and @funkmachine__ who had the BALLS to express their concerns about potential fraud within the project on @JQRADIO247 when STEW PETERS was present, me and my team spent days looking into these concerns further The team was calculated in their scamming efforts, even evading all the previous concerns brought up by @burkeanorder in his amazing thread 👇 https://t.co/84R0EP2xMI That revealed all of the possible ways this token could be scammed, I still was in denial However, today 06/02/2025, the team exposed themselves by taking 3M $JPROOF tokens from the Market Maker wallet (which contained originally 20M tokens transferred directly from Stews wallet) Website link below 👇 20M tokens to MM wallet https://solscan.io/tx/2KDhwwWcrh1s91t7rK8Q763i4vgWd3kPBkr2J1xnfFUQNLhefiH8NLqGLoVpQS5rMVGmtmXuQr3A7ZNfCAxGdqxW Upon questioning the team about the subsequent 25% dip in price today, they admitted the following (see pics) although they deleted me from the Telegram and the questions I was asking. “Where did the 3Million $JPROOF come from that was paired to the $10k in SOL in the new pump swap LP?” “Where is the transaction for the “BUY” of the 3M $JPROOF to pair with the SOL to create the pool as suggested by BB today that “anyone can buy JPROOF and create a pool”? At this point they just banned me from the TG and deleted my messages, although these retarded MFs forgot to delete their own incriminating responses to my questions, which my homie was able to screenshot quickly. These screenshots reveal: • Stew Peters transferred 20M tokens to a “market maker wallet” or so they called it • 3M $JPROOF was taken from that wallet and paired with $10k in $SOL and added to a new LP without any notification to the community • Insiders aware of this pairing sniped this supply and immediately sold for ~$60k profit • The team LIED about the LP being locked • The team LIED about the contract being immutable • The team LIED about “buying” this supply (see pics) and instead took these directly from the MM wallet which was a direct trasnfer from Stews wallet • Stew has been silent on this while collecting tens of thousands of dollars of his community who most of which are much less rich than he is FUCK YOU @realstewpeters you lying grifting cuck, you’ve underestimated the movement, and it’s about to turn on you. Better to delete your 𝕏 and rumble accounts now 👀 and just go away for awhile

Video Transcript AI Summary
According to the speaker, the United States and the Western world are experiencing the consequences of disobedience. Referencing Deuteronomy, the speaker suggests researching the curses of disobedience to understand what happens to a nation. The speaker urges listeners to examine who holds power in every aspect of life in their country. If it is anyone besides Jesus Christ, then the speaker claims that the nation should not be surprised when it is torn apart physically, spiritually, and emotionally.
Full Transcript
Speaker 0: Want to know, and I'll stop here ten seconds, what happens to people who follow or allow disobedience to flourish as we see in The United States and the Western world? I draw your attention to the old testament in Deuteronomy. Maybe you wanna read it up and search about the curses of disobedience and what happens to your nation. So The United States and the Western world, maybe dig beneath the surface and look and see who holds and who is in every aspect of life in your country. If it's anyone besides the lord and savior Jesus Christ, then you say you're a Christian country, then don't be surprised that your country is torn apart physically, spiritually, emotion.

@Krypt707 - AK

https://t.co/mTEPkcBo0D

@Krypt707 - AK

https://t.co/hvJqLjFHZJ

@LucasGageX - Lucas Gage

Stew sent a total of 20,950,000 JPROOF valued at $1.14 million to his "Professional Market Maker" and received back 13.6 million JProof worth $346,300. Would Stew like to account for all the missing 7.35 million JPROOF and $800,000? https://solscan.io/account/8NoL6YsuL8BuSFmddAHqAW4yR85HPcz1eoQKsk3yAb4y#analytics

Saved - June 11, 2025 at 12:14 AM
reSee.it AI Summary
I conducted a thorough analysis of Stew's wallet, revealing significant token transfers that resulted in a profit of 190 SOL, approximately $30,000. The first transfer occurred on April 13, 2025, with tokens sold shortly after on April 27. I also identified a burn wallet and a market maker wallet associated with these transactions, along with a potential bot wallet involved in numerous trades. Additionally, I expressed skepticism about the motivations behind certain actions within the movement, suggesting infiltration.

@Krypt707 - AK

🧐Complete analysis on Insider wallet #1 = Stews wallet We took every transfer of tokens from Stew's wallet and traced them This is just 1 of SEVERAL insider wallets selling $JPROOF PROFIT FROM TOKENS TRANSFERRED FROM STEW'S WALLET ONLY = 190 SOL = $30,000 ✡️Stew's Wallet @realstewpeters 8NoL6YsuL8BuSFmddAHqAW4yR85HPcz1eoQKsk3yAb4y First Transfer of tokens from Stews wallet occurred 04/13/2025 to wallet: DtzZW8fYGbeVoLMY6yKFWrkKJSRdRH2SeC5SsqwhbGvM They were then sold on April 27, 2025 🔥Burn Wallet (tokens transferred here for burns) GnfvFwxmjwigcAPVkpZzu7oZqdD4Xx9Cm4i7oVJiqCqM 💸Market Maker Wallet 7h2KXM9DwPSzRLPeEbg7DZfFmaAVhVyVj7MwrHjhMKcj 🤖Potential BOT wallet (thousands of trades) GXcNAzC7pYjWAVwo5QyqCbPetbTNUoR1MdMKZgu4J6Gh

@Krypt707 - AK

I guess we shouldn’t be surprised He infiltrated the movement

@ViceLitty - Not Sure Gnosis 🦈

Convince me that jew pajeeters didn't say all that to be in-character Have you seen this? https://t.co/9WXjcb4W1O

@nick_niggler - Nick Niggler

When you think about it, it is incredibly ironic that stew peters used a crypto coin implied to be “jew proof” to scam thousands of his loyal followers and viewers. It’s basically the exact type of behavior he calls jewish on a daily basis. HOW HARD is it for a guy to NOT

Saved - June 10, 2025 at 11:19 PM

@LucasGageX - Lucas Gage

🚨Why did this wallet that received $35,000 from Stew, $15,000 from Carlos, and SOL from the wallet that was trading JProof for shitcoins, proceed to sell JProof for $ and SOL? https://solscan.io/account/JCJeTU75TMPsp1VrnMTNYij8xJ5GKqKUvZgK8PciwV7M#analytics https://solscan.io/account/JCJeTU75TMPsp1VrnMTNYij8xJ5GKqKUvZgK8PciwV7M#defiactivities

Saved - June 10, 2025 at 11:31 PM
reSee.it AI Summary
I shared visuals of the transfer of 2 million tokens from Stew’s wallet to the Market Maker Wallet and then to the Insider Wallet. These tokens were sold in significant amounts, including $13,000 and two $5,000 transactions, among others that can be found on SolScan.

@Krypt707 - AK

Here are the visuals for the transfer of 2Million tokens sourced from Stew’s wallet —> Market Maker Wallet —> Insider Wallet: Hrd1uwhrvt3fuQ22LzsqKxVdeRhvwaP7JojnhPPLScPJ These tokens were then sold with sells of $13,000 + $5000 + $5000. (These are only a few of the BIG sells, there were many others easily found on SolScan) https://solscan.io/account/Hrd1uwhrvt3fuQ22LzsqKxVdeRhvwaP7JojnhPPLScPJ

Saved - August 2, 2025 at 9:21 PM
reSee.it AI Summary
I’m breaking down the latest claims from Stew Peters regarding his wallet and token transfers. He asserts he holds $5.4 million, but the actual value is only about $115,000 based on liquidity calculations. He recently transferred 8 million tokens but misrepresented the amount as $50,000. Despite promising not to transfer tokens, he’s now forecasting future transfers, coinciding with threats of a class action lawsuit. His claims about investments and liquidity are misleading, and I’m calling out the inconsistencies and dishonesty in his statements.

@Krypt707 - AK

Looks like @realstewpeters and @JPROOFCoin are going to run damage control So let’s break down Stew’s latest BULLSHIT segment from @StewPetersNet (the only platform where this coward feels safe anymore) $5.4 Million that Stew Claims he holds is actually simply his wallet percentage of the circulating tokens valued within the traceable pool for liquidity Liquidity is $SOL/$JPROOF = $278k $JPROOF Value of liquidity = $139k Stew’s “Dev Wallet” = 83% supply (circulating) $139k(0.83) =$115.37K Stew claims to have $5.4M and he really only has $115K left in his wallet He transferred 8M tokens out today He SAID he transferred $50,000 out In reality he transferred $1,138 out [8M/808M =0.0099 X $115,000] And for what again?

Video Transcript AI Summary
$5,400,000 are currently in the dev wallet. The speaker will transfer $50,000, which is less than 1%, to another wallet. The speaker is forecasting this transfer in advance.
Full Transcript
Speaker 0: This part of the announcement. The $5,400,000 that's currently in the dev wallet, I'm going to be transferring $50,000, so less than 1% to another wallet. You're gonna see that transfer. So I wanted to forecast that in advance so that you're not surprise

@Krypt707 - AK

Stew wants to “forecast a wallet transfer in advance so we’re not surprised by it” despite promising early on to never transfer tokens from his wallet Funny timing now that @LucasGageX is threatening to step up with a class action lawsuit for this fuckery Why didn’t you broadcast this in advance when you transferred 20M $JPROOF to your Co-Dev aka the “Market Maker” aka Andrew aka BB aka the “architect’s” wallet “? You know, that wallet that bought millions of $Jproof before you announced the token launch and then dumped on everyone later that month, before 5/15/2025 when you sent those 20M to his wallet secretly? https://t.co/rAg53der5h

@Krypt707 - AK

Market Maker Wallet Stew transferred 20M $JPROOF to wallet 05/15/2025 19:05 7h2KXM9DwPSzRLPeEbg7DZfFmaAVhVyVj7MwrHjhMKcj https://solscan.io/tx/2KDhwwWcrh1s91t7rK8Q763i4vgWd3kPBkr2J1xnfFUQNLhefiH8NLqGLoVpQS5rMVGmtmXuQr3A7ZNfCAxGdqxW 🚨This “market maker”wallet already existed, and bought 2M+ $JPROOF for ~$2700 before announce of the launch (it also trades

@Krypt707 - AK

Ummm excuse me, what? This wallet transfer is going to be “returning, with an additional return on the investment” 😂 You have the nerve to suggest “YOU” are paying for this mystery investment with your wallet that you promised to never transfer or sell from? 👎 (Correction Stew this is not YOUR investment this is being sold on top of the community’s heads—don’t forget when you bought YOUR bag) ❌Additionally, driving up liquidity doesn’t automatically drive up market cap value, it actually provides resistance against doing so, so unless there is massive buy volume, MC will remain steady 😵Finally, “imminently” doesn’t mean over a time period range of 30-60 days, it means Imminently 🪦 Demonstrating even further how you’re full of shit and out of ideas Continuing to call everyone Jews and make false promises Because when the CEXs fell through and the Billboards wouldn’t work, and the Mail-in Flyers were too expensive.. all that’s left is mystery plans and prayers whole you continue to play Gentiles for exit liquidity

Video Transcript AI Summary
J Proof is making an investment with the dev wallet to benefit the J Proof community. This investment aims to boost liquidity in J Proof, which will drive up the market cap value. Token holders should see an increase in liquidity over the next 30 to 60 days, as well as a correlated increase in market cap value. The speaker suggests putting all available money into J Proof to maximize holdings.
Full Transcript
Speaker 0: To forecast that in advance so that you're not surprised by that. But then that wallet is going to be returning with an additional return on the investment, thereby driving up the liquidity in J Proof and by extension, of course, driving up the market cap value. So it's an investment that J Proof is making that I'm making with the dev wallet to boost and to benefit the J Proof community and everybody that currently holds J Proof tokens should see imminently an increase in liquidity over the next period of, I believe, thirty to sixty days as well as an increase, of course, directly correlated to that liquidity in market cap value. So if it were me, I would be making sure that all of my red money was going into jay proof, that my jay proof bag was sufficiently stacked to the brim.

@Krypt707 - AK

Stop Lying Stew! https://t.co/Xjm34i4sy6

Video Transcript AI Summary
Lies about Jay Proof, including claims of 271,000 and 6,000,000 falsehoods, are being spread by a foreign-born Italian who is cosplaying as white and has teamed up with Jews. This individual has announced meetings with billionaire Jews with the expressed intent of attacking the speaker, the network, and Jay Proof. All of these lies can be easily discredited because Jay Proof is a cryptocurrency meme coin, and everything is on the blockchain.
Full Transcript
Speaker 0: About all of that is is that all of these lies, the 271,000, the 6,000,000 lies that have been made up about jay proof by this foreign born Italian cosplaying LARPing as a white who's teamed up with literal Jews and announced meetings with billionaire Jews with the expressed intent of attacking me and this network and J proof. They can all be discredited so easily because guess what? It's a cryptocurrency meme coin and everything is on the blockchain. About all of that is is that
Video Transcript AI Summary
The speaker accuses someone of making antisemitic remarks, including calling Lucas a "foreign born Italian cosplaying as white." They allege this person claims a Jewish network is out to get J Proof and that he's working with Jewish billionaires. The speaker challenges claims about $5,400,000 in a J Proof wallet, stating the actual value is closer to $115,000, and the recent transfer was only a little over a thousand dollars, not $50,000. They accuse the person of lying and initially denying insider trading, then admitting on Stu Peter's network that the market maker wallet made bad trades and gambled on shitcoins. The speaker asserts this person used their platform to promote a meme coin token, breaking promises and Minnesota state law. They claim a class action lawsuit has enough participants to move forward and that blockchain evidence supports their accusations. They also dispute claims that investing in a mystery project will increase liquidity and market cap, arguing that increasing liquidity makes it harder to increase market cap without buy pressure.
Full Transcript
Speaker 0: Alright, Stu. You wanna keep talking shit on Stu Peter's network. You wanna hide behind your little garage studio and not come to x spaces and answer any real fucking questions. Fine. You wanna keep talking shit, Call everyone a Jew. What like this video on this post, you what you call Lucas a foreign born Italian cosplaying as a white. Or mean, really? What kind of shit is that? That's retarded. And you wanna sit there and call everyone Jews and Lucas's work. There's this whole Jewish network out to get j proof, and he's working with Jewish billionaires. I mean, you say this shit, but did he ever even say that? The millionaires he's working with are probably gentiles that are sick of bullshit scammers like you and people trying to fucking put up these Gaza fundraiser bullshit and just scamming everybody out of the movement. We're not tolerating that anymore. So you wanna come out and talk about $5,400,000 in your J proof wallet, and you're gonna transfer 50 k out. Let me school everybody real quick if they don't wanna read through the post. The liquidity is 278 k. Half of that is Solana. The other half is in J Proof. That's a 139 k. 83% of that you hold in your wallet, at least the one that you've told everybody about. The wallet holds 83% after your transfer today. 83% of a 139 k is a 115 k. That's all the value that you have left in the project. And even as you sold that, the values of j proof is gonna go down, so you don't even hold probably not even a 100 k left. And the transfer that you made today is not 50 k. It's a little over a thousand dollars. So stop fucking lying. Start admitting the truth and come clean to your audience, to your followers, to the community, to the movement because at first, like, you denied the fact that there was any insider trading going on, and then you come out on Stoop Peter's network and admit that the market maker wallet, which you sent all the tokens to, made some bad trades and lost some money and gambled on some shit coins and we learned our lesson. But like, we're the ones that posted that like a month before you admitted it. So, I mean, I don't understand where the integrity comes in finally admitting the fact that you guys like sold tokens on the inside and dumped on people's heads and gambled on shitcoins when you said you would never do that and then you denied it for a month. Nobody's buying your bullshit anymore. You used your platform of rumble and X and the broadcast on Stue Peters Network to promote a meme coin token in which you broke promises breaking Minnesota state law. The legislature is clear. The class action lawsuit already has enough people to move forward. Stop bucking around. We have all of the receipts. As you say, everything's on the blockchain, which we've been posting about for over two months. If and people that actually go and look at those Soul Scan receipts can clearly see there's evidence there of exactly what we've said, including your own team, which has probably advised you to fucking come clean on some of the stuff that you did. So stop lying. 5,400,000.0. Just another lie. Investing in some mystery prod like project now that's going to increase liquidity and therefore increase market cap another lie increasing liquidity actually makes it harder to increase market cap in and you need the buy pressure to do so regardless When there's buy pressure if you increase liquidity market caps can not going to go up as much so like stop fucking lying to people. It's simple.
Saved - August 11, 2025 at 1:10 AM
reSee.it AI Summary
It's frustrating to see Carlos and Stew defending this situation despite clear evidence against them. Consulting Carlson Law might be a good idea since they understand the matter. Also, just a reminder, something can only be defamatory if it's false.

@Krypt707 - AK

It will be a damn shame for Carlos to get rekt along with Stew and his team, for continuing to defend this shitshow and threaten counter-suits when the evidence has been clear and progressing Perhaps it would be worth consulting Carlson Law as well in this matter since they are familiar (Actually it wouldn’t be a shame at all) Side note Carlos: for something to be “defamatory” it has to be false https://t.co/aSzw6lxi3f

@Krypt707 - AK

👺 Stew Peters @realstewpeters @StewPetersNet and the degen $JPROOF @JPROOFCoin Scam The crypto project for Christians, for Gentiles, to fight the great ✡️ banking system 🤬It was supposed to be “Jew-Proof” then they just scammed everybody 🎯 Comparing blockchain transaction https://t.co/kOV6dZfTuw

@CarlosCortezJr3 - Carlos Cortez Jr

It will be a damn shame to get a counter suit because he has been posting defamatory nonsense and is responsible for losses of jproof. I’m in for 150k and down half and he’s saying I’m a fraud 😂. I’m ok with crypto losses and understand red money risk. But don’t worry about that clown let him keep digging his own hole.

Saved - October 8, 2025 at 9:38 AM
reSee.it AI Summary
I lost a trademark infringement lawsuit involving Fokiss, Inc. and TLM Global, which resulted in a permanent injunction against my use of the film "Died Suddenly." The day after the ruling, I launched $JPROOF, a crypto project aimed at Christians. However, I've faced accusations of misleading investors, including discrepancies in reported investments and token sales. Critics claim I've lied about various aspects of the project and that my actions have harmed the community. The situation has led to significant distrust among my supporters.

@Krypt707 - AK

👺Stew Peters @realstewpeters lost a trademark infringement lawsuit in 2025, the injunction against “Fokiss INC” became permanent on 04/10/2025 The next day 04/11/2025 Stew launches $JPROOF 🧐 Summary of the court case Fokiss, Inc. v. TLM Global, LLC et al. ⚖️Case No. 24-cv-14096-KMM Unauthorized Use of Film and Title: Stew Peters, associated with Fokiss, Inc used the film Died Suddenly and its title in promotions, including for the "Extreme Accountability Tour," without proper authorization from TLM Global, the likely copyright and trademark holder Misleading Affiliation Claims: Peters claimed an affiliation with or ownership of Died Suddenly through social media, websites, and advertisements, misleading the public about his rights to the film Unauthorized Distribution and Streaming: Fokiss INC, under Peters' involvement, allegedly streamed Died Suddenly on platforms like Rumble and engaged in unauthorized copying, reproduction, and distribution of the film Improper Commercial Exploitation: Peters sold products or services under the Died Suddenly mark, profiting from a brand he did not own, causing potential reputational harm to TLM Global Continued Use Despite Legal Action: Even after TLM Global raised ownership concerns, Peters and Fokiss continued using the Died Suddenly title and film, prompting the court to issue a preliminary injunction in January 2025 to halt these actions The injunction became permanent 04/10/2025, one day before Stew launched @JPROOFCoin Stew is a lying, scamming, repeat offending, degenerate conman partaking in the same Jewish behavior he claims to be fighting against He’s conning all of you Goy that support him and go on his show 😄 Props to @NTJTesla for the info Full court documents below 👇 https://www.govinfo.gov/content/pkg/USCOURTS-flsd-2_24-cv-14096/pdf/USCOURTS-flsd-2_24-cv-14096-5.pdf

Page Not Found Error occurred. The page you requested cannot be found. Please report this error to askGPO. Provide the following information to help us resolve this problem: the URL of the page you were trying to access, the steps you followed to produce the error, specific search or browse terms, and/or a screenshot of the page where the error occurred. Thank you for your patience. Homepage govinfo.gov

@Krypt707 - AK

“The loudest voice calling out the Jew will be immediately silenced by behaving like one” -AK https://t.co/SHXAfrahoN https://t.co/NjR29KIrs5

Video Transcript AI Summary
Are leaks in those barriers. And when JayProof gets into the mainstream and everybody realizes that they have a place, of course, it's going to go into the billions. Of course.
Full Transcript
Speaker 0: Are leaks in those barriers. And when JayProof gets into the mainstream and everybody realizes that they have a place, of course, it's going to go into the billions. Of course.

@Krypt707 - AK

👺 Stew Peters @realstewpeters @StewPetersNet and the degen $JPROOF @JPROOFCoin Scam The crypto project for Christians, for Gentiles, to fight the great ✡️ banking system 🤬It was supposed to be “Jew-Proof” then they just scammed everybody 🎯 Comparing blockchain transaction data and public statements/promises made by Stew Peters, several discrepancies have been identified regarding the JPROOF project : 1. Underreported Initial Investment 💰 Stew claimed a $150,000 investment, but evidence suggests only ~$25,000 was initially spent 📉. 2. Denied Token Sales 🚫 Stew asserted no sales or transfers would ever occur, yet tokens were transferred to multiple wallets from his main wallet. He only admitted to some transfers (x.com/krypt707/statu…) 📤. Wallets (e.g., Hrd1uwhrv...jnhPPLScPJ) sold for $13,000, $5,000, and more, including subsequent trading for "shitcoins" like $GROYPER and $CUM (x.com/krypt707/statu…) 💸. 3. Hidden and Insider Wallets 🕵️‍♂️ Stew repeatedly denied insider wallets, but his primary wallet transferred to undisclosed wallets (e.g., Hrd1uwhrv...jnhPPLScPJ), cashing out up to $46,000, with some later bets longing on Solana 📈. 4. Un-reinvested LP Rewards 🔄 Stew claimed all LP rewards were reinvested, but significant portions remain unaccounted for, and he has yet to provide evidence or receipts for the reinvestments 📊. 5. Lied About Hiring a Market Maker 🤔Stew claimed he hired an “MM professional” only after being confronted for transferring 20 million $JPROOF to his insider and co-developer (Andrew) on 05/15/25. This same wallet bought and dumped JPROOF day one, with initial purchases before the 04/11/25 announcement. The community questioned this after noticing token transfers a month later to this wallet and other selling wallets 📅. 6. Lied about Billboard Ads Claimed to have payed for billboard ads himself, then later on SPN admitted the Market Maker profits were used for billboards (despite also admitting they gambled on shitcoins and made bad trade). Billboards never materialized. Supporting Evidence 🔍 Transaction images and posts show all transfers transfers (e.g., 1,952,224 JPROOF valued at $174,990.5) and sales. x.com/krypt707/statu… x.com/krypt707/statu… The blockchain evidence clearly demonstrates a lack of transparency, unprofessional activity, and blatant lying about insider wallet activity, as well as the breaking of promises with tokens being transferred and sold This has resulted in liquidity extraction from the community and a significant decrease in the project's value 📉 Conclusion = 𝕊𝕔𝕒𝕞

@Krypt707 - AK

What’s coming next for $JPROOF ❔ Stew Peters will come out, only after the price dips war farther into the sub 10M FDV range, and say that it was the “team” he entrusted with this project, the market maker wallet, JPROOF community’s investments that were promised to us to be https://t.co/ZAUbtCBOz4

@Krypt707 - AK

More sales sourced from the Dev wallet that will “Never Sell” https://solscan.io/account/AsDBnHnrcVrVqg559btzkX99HS3eDaN9k71CBM5PyFrF 700k tokens “for the movement” https://solscan.io/account/3RsakBBaXhe97aP43XQxyEJLJSu5cyvsox45bS43eKMJ Yet another wallet dumping and sending profits to coinbase https://solscan.io/account/G3zVoAHsfRtpe6faj1zqk1zDFMUDoDZgTypRDDrYZ34Z https://t.co/vLVG78eQEg

@Krypt707 - AK

🪦STEW PETERS @realstewpeters with his latest LIES: “The market maker is Gone! Dealt with” “We will have HUNDREDS of billboards going up nationwide” “I paid for all of the billboards and marketing and boosts etc. with money out of my own pocket” 🫡 Shoutout to @Maui_Babe808 who helped figure out that the team was changing their identities to cover more lies The old Co-Founder “BB” aka Andrew @imaithstuoid has changed his identity to “The Architect” @notatorfidelis 🤣 The architect of what? Utter failure? You suck so bad at this dude you can’t even scam people successfully BB aka Andrew aka The Architect, who was originally the owner of the Market Maker wallet (that Stew just admitted in the video #2 below: sold tokens, made bad trades, lost capital, and gambled on shitcoins) has had to change his digital identity.. 🤔 kinda Jewish if you ask me 💸👀 This malicious, dishonest, irresponsible activity was after Stew sent 20M JPROOF to his Andrew’s wallet Andrew aka BB (the co-founder) changed his identity so that @realstewpeters could come in and say “The market maker is Gone!” As seen in the below video #1. ❔But the market maker aka BB aka Andrew aka the Co-Founder aka The Architect is not really gone, yet another lie by Stew 🤥 This continued lying is further evidence of Stew’s actual complicity in the slow draining of liquidity from Solana—Meme investors on the basis of a Christian themed, Jew-Proof token on which he has staked his entire reputation and success of the platforms he has built over the years…shame ✡️ Instead of focusing on the JQ he just continues to lie, scam, and grift 🫤Stew, you have lost the respect of some of your closest allies such as Ken O’Keefe, Sam Parker, and Lucas Gage, as well as most of your base from JQRadio Next you will lose your platforms, and if you keep this up, you will lose your freedom The never ending scam $JPROOF continues to lie to cover their tracks. THE SCAM IS OVER… GIVE IT UP! All you pussies block, lie, ban, and dodge real discourse which shows what a bunch of degenerate greedy BETAs you all are 👇 ❌@SovereignHQNews ❌@notatorfidelis ❌@JPROOFCoin ❌@WhiteBoyWaffen ❌@SwiftFist_ ❌@jlordjacobs ❌@crypt0k1ng

Video Transcript AI Summary
Speaker asserts: '100% of my red money would go into jay proof. A 100% of it.' They describe 'a dev sitting here with his face on the screen every day telling you he's never gonna sell a penny, and who never has.' The speaker notes that this dev 'admits to mistakes when they were made, like the market maker, gambling on some shitcoin, big mistake, market maker, gone, dealt with.' They emphasize that 'every single thing that I do every day is to bolster this token.' The segment ends with the repetition 'Every single thing that I do every' underscoring a continuous, daily effort to support the token.
Full Transcript
Speaker 0: 100% of my red money would go into jay proof. A 100% of it. You've got a dev sitting here with his face on the screen every day telling you he's never gonna sell a penny, and who never has. Who admits to mistakes when they were made, like the market maker, gambling on some shitcoin, big mistake, market maker, gone, dealt with. Every single thing that I do every day is to bolster this token. Every single thing that I do every
Video Transcript AI Summary
But also the market maker was there to implement strategies like chart support, marketing, advertising, billboards, building the new LP on pump swap. Yeah. The market maker made some poor trades. Lost capital. They want to talk all about that. At first, was I was a scammer and I ran off with it until it wasn't that anymore. And then the market maker burned the exact amount just to make up for it. so it negated it, including an additional $30,000 buy on the chart for support after AK's original Jewish FUD attack. To use for payments to creators for content, these videos, the music videos, the memes, really good stuff, deck screener trending 500 x boosts, and the market maker had plans for a whole lot more.
Full Transcript
Speaker 0: But also the market maker was there to implement strategies like chart support, marketing, advertising, billboards, building the new LP on pump swap. Yeah. The market maker made some poor trades. Lost capital. They want to talk all about that. At first, was I was a scammer and I ran off with it until it wasn't that anymore. And then the market maker burned the exact amount just to make up for it. So it negated it, including an additional $30,000 buy on the chart for support after AK's original Jewish FUD attack. To use for payments to creators for content, these videos, the music videos, the memes, really good stuff, deck screener trending 500 x boosts, and the market maker had plans for a whole lot more.

@Krypt707 - AK

👀Lets have an update with the the not-so-Jew Proof $JPROOF token launched by @realstewpeters > @JPROOFCoin 👎One of the team members has set up another volume bot, and is asking the community for donations to "see some action" on the completely dead chart 👎Stew Peters claims

@Krypt707 - AK

Not sure how that correlates But it does suck that Stew pulled this, and targeted his followers and Noticers™️ to pull a shitshow attempt of a con, causing unnecessary drama and distraction from the true goal of the very movement he exploited for promoting it https://t.co/PN0qGFOaAC

@Krypt707 - AK

@SaintBernard02 @realstewpeters @NTJTesla @Maui_Babe808 @Leverage_44 @LogosRevealedI @imjdsharp @jonsarlin @coffeebreak_YT 💯 Still going! This f-ing guy

@Krypt707 - AK

@FastestPayout @realstewpeters @NTJTesla @Maui_Babe808 @Leverage_44 @LogosRevealedI @imjdsharp @jonsarlin @coffeebreak_YT 👍

@Krypt707 - AK

@BabyFwen @realstewpeters @NTJTesla @Maui_Babe808 @Leverage_44 @LogosRevealedI @imjdsharp @jonsarlin @coffeebreak_YT https://t.co/MFqcXFqA4D

Saved - October 9, 2025 at 9:47 AM
reSee.it AI Summary
I discussed the issues surrounding Stew Peters and the $JPROOF project, highlighting his claims of integrity and control over the coin. Despite promising never to sell, evidence shows he sold tokens for expenses and engaged in insider trading. His exaggerated promises and lack of transparency raised concerns about the project's legitimacy. Additionally, I pointed out the existence of hidden insider wallets and questionable marketing practices, including unverified billboard campaigns. The overall sentiment reflects a significant breach of trust within the community.

@Krypt707 - AK

STEW PETERS and the $JPROOF Scam ➡️ Stew said from day one: This was his coin He had total control He was responsible People could trust him at his word People could invest in the movement He was never going to sell. ➡️Stew Peters has >1M collective followers (apparently) on X, SPN, and Rumble He has a responsibility when utilizing his platform for promoting investments to those followers, according to multiple laws including MN state statutes ➡️Despite the laws, Where is the Integrity and Morality? Providing honesty and transparency in an investment project you promote to your followers, not to mention the greater JQ community as a whole (other people's followers) as Arthur Kwon Lee pointed out https://t.co/Qsf2hVQGtw @LucasGageX @DanBilzerian @TheOfficial1984 @NTJTesla @Delko_Radio87 @DerWulf @GroypSlop @AJSuperStock @Maui_Babe808 @akkrypt @Leverage_44 @StaceyLynne_0

Video Transcript AI Summary
This is my coin. This is my face, my reputation on the line, and this is my word. So if you believe in our message and if you believe in me and if you believe in our movement, then you have the opportunity to invest in that movement.
Full Transcript
Speaker 0: This is my coin. This is my face, my reputation on the line, and this is my word. So if you believe in our message and if you believe in me and if you believe in our movement, then you have the opportunity to invest in that movement.
Video Transcript AI Summary
That this is not a rug pull, that I have 100% control over this supply, that I'm not gonna lock it, that I'm not gonna stake it, that I'm gonna keep my control. And that's why here we are with people panicking, by the way, at a legitimate floor of 50 to $60,000,000 on a meme coin that was launched with a 100% fair stealth launch that nobody knew about until three days later. Do you know what kind of an achievement that is?
Full Transcript
Speaker 0: That this is not a rug pull, that I have 100% control over this supply, that I'm not gonna lock it, that I'm not gonna stake it, that I'm gonna keep my control. And that's why here we are with people panicking, by the way, at a legitimate floor of 50 to $60,000,000 on a meme coin that was launched with a 100% fair stealth launch that nobody knew about until three days later. Do you know what kind of an achievement that is?
Video Transcript AI Summary
Forms are gonna be excited about this because somebody who owns it and has total control has vowed he's never going to sell. And I put my name and my face out there every single day.
Full Transcript
Speaker 0: Forms are gonna be excited about this because somebody who owns it and has total control has vowed he's never going to sell. And I put my name and my face out there every single day.
Video Transcript AI Summary
Forms are gonna be excited about this because somebody who owns it and has total control has vowed he's never going to sell. And I put my name and my face out there every single day.
Full Transcript
Speaker 0: Forms are gonna be excited about this because somebody who owns it and has total control has vowed he's never going to sell. And I put my name and my face out there every single day.

@Krypt707 - AK

➡️STEW Making exaggerated Value promises, with false guarantees, generating false expectations of returns otherwise known as generating false HYPE 04/14/2025 Stew Peters Network Launch Announcement Billions shill 1-2 see videos 04/19/2025 𝕏 billions shill 1 https://t.co/uiEVWS1sod 04/21/2025 𝕏 billions shill 2 https://t.co/SQPoh1ofaD 04/22/2025 𝕏 billions shill 3 https://t.co/nkG8KzldAu 04/28/2025 𝕏 billions shill 4 https://t.co/mtI4g0GzRk 05/02/2025 𝕏 billions shill 5 - at 💲101M MC https://t.co/O5YBf6AQkt

Video Transcript AI Summary
I now see how committed and dedicated Stu Peters is, and inevitably, this thing is gonna rocket into the billions. It's Jew proof. It's Jeep proof. I made a bunch of money. I should have never got out. Well, guess what? It's not too late. It's going into the billions. This is going to be the coin that people regret not buying. Mark my words. Guess what? You have that opportunity. This thing is going into the billions. A dollar for this thing, inevitable, very soon. Very soon, this thing is gonna go to a dollar. We have a coin that's right now worth 7 or 8¢. That's insane.
Full Transcript
Speaker 0: I now see how committed and dedicated Stu Peters is, and inevitably, this thing is gonna rocket into the billions. It's Jew proof. It's Jeep proof. I made a bunch of money. I should have never got out. Well, guess what? It's not too late. It's going into the billions. This is going to be the coin that people regret not buying. Mark my words. If you missed out on Bitcoin all those years back and you're like, man, I had the opportunity. I thought about it. People told me that I was crazy. Guess what? You have that opportunity. This thing is going into the billions. A dollar for this thing, inevitable, very soon. Very soon, this thing is gonna go to a dollar. We have a coin that's right now worth 7 or 8¢. That's insane. But because people got that shock of the 200,000,000, they expect that green candle to just keep going up and up and
Video Transcript AI Summary
"It's not what this is. We can get into that. But that's what these people did. They bought in at $200,000,000, and now they're freaking out because we're rock solid at, well, now approaching $70,000,000 market cap value. It's a ticking time bomb." They predict: "This is gonna go to billions. The Jews can't fuck with it. The Jeets can't control it. Nobody can control it." "Screen record what I'm saying right now." They add: "They can lie about us. They can talk shit about us. I'm ignoring the noise, and I'm looking at the zoomed out view of this chart."
Full Transcript
Speaker 0: It's not what this is. We can get into that. But that's what these people did. They bought in at $200,000,000, and now they're freaking out because we're rock solid at, well, now approaching $70,000,000 market cap value. It's a ticking time bomb. You you never know when this thing is gonna go to a billion. It's going. Inevitably, it's gonna go into the multibillions. That's what's gonna happen with this coin. Mark my words. Screen record what I'm saying right now. This is gonna go to billions. The Jews can't fuck with it. The Jeets can't control it. Nobody can control it. They can lie about us. They can talk shit about us. I'm ignoring the noise, and I'm looking at the zoomed out view of this chart.

@Krypt707 - AK

➡️ Dev (Stew) promised to never sell, yet tokens were sold in multiple ways ➡️ One example was the using of tokens for expenses such as billboards, boosts, marketing 𝕏 Analysis of Stew’s wallet transfers and summary of both sells and buybacks https://t.co/6C5OOC2nHl 👺04/14/2025 Transfer of tokens from Stew's wallet to multiple wallets starting on 04/14/2025 3 days after launch https://solscan.io/account/8NoL6YsuL8BuSFmddAHqAW4yR85HPcz1eoQKsk3yAb4y ================================== 👉100,000 JPROOF sent To wallet: 5F1d8ePBCvWRdaUugZTGpwuDYkJ4o5Mkh8Nm1Z7MzLvA https://solscan.io/tx/2V7ntnFC28syX8p9WmzPvb5YEQ3U2X3su6FysJvVHDKhDhMdmkz6ezjbYXBBnxxjx3joXRBgFWRiYXhoFyRtpfKK 💰04/16/2025 sold for 6.8 SOL https://solscan.io/tx/52cXYSdyKTJrRRBE2suaKw68fejXSF4WvBiA2g7euudZ1thZpRuuczqMt4aJv5iPhdcfuXLjoEgqQntxTUaXCCeb ================================== 👉04/14/2025 100,000 JPROOF sent to wallet: DtzZW8fYGbeVoLMY6yKFWrkKJSRdRH2SeC5SsqwhbGvM https://solscan.io/tx/3gC2iX5EYFFgqXirHms2v6GdKQfjSkzTLtnXHfhiA1P6BdBNcPh41318CCUthRiwanhu55LQueB9331yk2zwDvE2 💰04/27/2025 1/2 sold for 15.4 SOL https://solscan.io/tx/46tC1fPZLurwDdAxhWK593xkXm2JEkTVC3rmgexRhfYGPbK6j6PsUJi1QcnuyKMNkQAtkmn32RBeV2u1vNvLFEDz 💰04/28/2025 the other 1/2 sold for 13.6 SOL https://solscan.io/tx/KuD2RZh1UEyK5Y2PqszEcNWhncrGUQ2pTyus3U1Z2pVTdrKvJ5yGDYjppBW9o8AV2jmV3LJNJgpuYXGs9M9CboS ================================ 👉04/16/2025 200,000 JPROOF sent to wallet: GXcNAzC7pYjWAVwo5QyqCbPetbTNUoR1MdMKZgu4J6Gh https://solscan.io/tx/v7B8zYPzxaattXwpBzF2aGzXdjAgHszEpuAvUMxtmxtgABFAfd7PmVEKF3dTJR8iEDzCVN7tQdmNJWL8aBxed8k and https://solscan.io/tx/3JZHuyWg4PkjszSyAVM6CEUQtTC3rrMDwPbVG9yQsXVpLJdKvnx4v6c7p3WQKAPExCreEd9dbEPisg1VWJEcSFcr 💰this was a wallet that had already bought JPROOF on 4/12/2025 https://solscan.io/tx/2PznZwGhSGJQ2MtZVjdcr6argsi9TAXnBRUuYJMvtFqEgC2UPH1FY2RUbhxkAVHHXi1y5fezCohvLdNFuaY91ihJ 💰This wallet would then accumulate more JPROOF with organic buys but also sell 5000-10000 at a time such as in transactions like this, 10,000 JPROOF for 4.7 SOL https://solscan.io/tx/4chVjLdGGSvgnt1GWqCfaZUiRawUmJi9CMUfvToBFGN1whKRw3NeP7RUM3ByZCs9HmWeRgMbBkSsvWodRb4kKm5K 💰Selling out the last of its bag 05/09/2025 https://solscan.io/tx/4RgtpxEQubKU1H9JtyRVf6nohvp4doLruJVDHWAuzSCdhyhs4PtCkNGtDXNXcaEC6a6kZPwX6yVDSDcoEXqQiFYq ================================ 👉04/18/2025 Stew sends 850,000 JPROOF to wallet: 7h2KXM9DwPSzRLPeEbg7DZfFmaAVhVyVj7MwrHjhMKcj https://solscan.io/tx/5S2qqaj4cWd9EhfkE8nkt4yPqko7sXMHupesRHJy8xvxpEmtDBbTsNNksYVtXqqNo9gRkRvdh2Kt2QBfyk9gS1c9 ☠️PRE-Announcement INSIDER BUY: This is the wallet that was claimed to be the Market Maker wallet later on, this wallet also bought tokens prior to launch, 04/11/2025, 1.3Million JPROOF bought for 1.1 SOL https://solscan.io/tx/GKmvteYP7GJRFffvDV85KBQ9234GX8Eny2hiKNDRLN7qzHCNj8tZdrgydpje4GNKF9S5xzaNFVingWUmL5V7qUz 💰These PRE-ANNOUNCEMENT Tokens that were bought by the "Co-Founder" were later sold in 2 transactions, one on 04/13/2025 for 8.5 SOL https://solscan.io/tx/KkuxuuUK7bC9fgPAnSuhexkyvUHVUJGRjcvSj2egLyvw3G4bGViVUt6WfmfsuS5oazcjnxGeEtSitNbe3gXGvNx 💰and again on 04/13/2025 for 11 SOL, literally dumping on the community after it was announced. So much for no insider wallets or buying https://solscan.io/tx/3txf8zVwm35WaqA99DyjqNEhmNipbseMyCTiMuyTMaZtev7AdjU5NP4DQPGntvpDDVjE1iJZqwZgUedtkMmWNff3 ================================= 👉05/15/2025 Stew finally sends 20,000,000 JPROOF to the Market Maker wallet (see above) 7h2KXM9DwPSzRLPeEbg7DZfFmaAVhVyVj7MwrHjhMKcj https://solscan.io/tx/2KDhwwWcrh1s91t7rK8Q763i4vgWd3kPBkr2J1xnfFUQNLhefiH8NLqGLoVpQS5rMVGmtmXuQr3A7ZNfCAxGdqxW which leads into the analysis of insider wallet #3 the Market Maker wallet and all of the transfers and sells that wallet ALSO did https://t.co/UzL5e9OkTN 🔥STEW WILL SAY " I SENT TOKENS TO WALLET FOR BURNS" —If he has another burn wallet, he needs to show it Here is the BURN WALLET GnfvFwxmjwigcAPVkpZzu7oZqdD4Xx9Cm4i7oVJiqCqM https://solscan.io/account/GnfvFwxmjwigcAPVkpZzu7oZqdD4Xx9Cm4i7oVJiqCqM

Video Transcript AI Summary
Key points revolve around ownership, control, and personal visibility. "Forms are gonna be excited about this because somebody who owns it and has total control has vowed he's never going to sell." "And I put my name and my face out there every single day." The statements present two core claims: a vow by the owner to never sell, and the speaker's commitment to public exposure. The first asserts centralized ownership and continuity of control; the second underscores daily public presence. Together, the remarks convey emphasis on secure ownership and ongoing personal branding through visible participation. The dialogue centers on ownership status and personal exposure.
Full Transcript
Speaker 0: Forms are gonna be excited about this because somebody who owns it and has total control has vowed he's never going to sell. And I put my name and my face out there every single day.

@Krypt707 - AK

🧐Complete analysis on Insider wallet #3 Co-Founder wallet--aka--Market Maker Wallet 7h2KXM9DwPSzRLPeEbg7DZfFmaAVhVyVj7MwrHjhMKcj Tokens received 20,000,000 $JPROOF on 05/15/2025 sourced from Stew's Main wallet Market maker wallet activity $Jproof Purchased = $24,199

@Krypt707 - AK

🧐Complete analysis on Insider wallet #1 = Stews wallet We took every transfer of tokens from Stew's wallet and traced them This is just 1 of SEVERAL insider wallets selling $JPROOF PROFIT FROM TOKENS TRANSFERRED FROM STEW'S WALLET ONLY = 190 SOL = $30,000 ✡️Stew's Wallet @realstewpeters 8NoL6YsuL8BuSFmddAHqAW4yR85HPcz1eoQKsk3yAb4y First Transfer of tokens from Stews wallet occurred 04/13/2025 to wallet: DtzZW8fYGbeVoLMY6yKFWrkKJSRdRH2SeC5SsqwhbGvM They were then sold on April 27, 2025 🔥Burn Wallet (tokens transferred here for burns) GnfvFwxmjwigcAPVkpZzu7oZqdD4Xx9Cm4i7oVJiqCqM 💸Market Maker Wallet 7h2KXM9DwPSzRLPeEbg7DZfFmaAVhVyVj7MwrHjhMKcj 🤖Potential BOT wallet (thousands of trades) GXcNAzC7pYjWAVwo5QyqCbPetbTNUoR1MdMKZgu4J6Gh

@Krypt707 - AK

Billboards 1/2 ➡️False promises of billboard campaign without any evidence of estimates, contracts, or transaction receipts. Has proclaimed that the market maker was utilized for the costs of billboards. Claimed that billboards were denied and they were banned and censored. Alternatively claimed the billboards were up for a short time then were down. ➡️If MM funds, otherwise STEW's wallet tokens were used for expenses for the billboards, this essentially means they were sold, which means he broke his promise to never sell. Also, where did the funds go if the campaign was unsuccessful 06/28/2025 𝕏 Billboard shill 1 https://t.co/uVDXyd21XF 05/31/2026 𝕏 Billboard shill 2 https://t.co/QefEWiYREh 05/14/2025 𝕏 Billboard shill 3 https://t.co/wbnZk41TZh 06/10/2025 Stew saying MM tokens used for marketing and billboard expenses (From sales of tokens sourced from his wallet) https://t.me/c/3085087696/968 𝕏 post from 06/16/2025 announcing a billboard contract https://t.co/imJ01aa6eq 09/13/2025 Stew on the Hodge Twins saying the billboards never went up “Gary billboard broker… all billboards were denied and he was banned and I feel terrible” https://t.co/KTGPVmOHrx [02:49:29]

@realstewpeters - Stew Peters

I’m more bullish than I’ve ever been on $JPROOF. Keep an eye out on your city, along the highway and ALL OVER THE COUNTRY. 👀 Nationwide billboards coming soon….

@realstewpeters - Stew Peters

Chart dips and these paper hands become immediate blockchain experts 😂 Hey, dummies - the wallet transfers you’re calling out are millions in burns and a market maker that fortifies the protection $JPROOF holders deserve. Next up: BILLBOARDS I’m more engaged than ever before. https://t.co/BsZwCQ5Wrd

@realstewpeters - Stew Peters

The $JPROOF billboards are coming to your city. 😂 I cannot WAIT for all the kvetching. 😭 https://t.co/purVBuBTEh

@JPROOFCoin - $JPROOF

Making good on another promise! This morning, @realstewpeters executed a contract for a nationwide $JPROOF billboard campaign. It’s only a matter of time until $JPROOF billboards are proudly towering over US cities, propelling our movement into mainstream visibility. $JPROOF

@HodgetwinsPod - Hodgetwins Podcast

We sat with Stew Peters @realstewpeters For 3 HOURS.... We discuss Charlie Kirk's murder, Israel's control of America , Donald Trump's first year into his new administration and much more... Need We Say More?

Video Transcript AI Summary
Episode 1 of the Hodge Twins podcast dives into a sprawling conspiracy-centered critique of U.S. politics and media, anchored by Israel, the Epstein case, and alleged influence from Jewish donors and the APAC lobby. The speakers argue Washington is “occupied” by a network tied to Israel, Netanyahu, and private equity, citing the Heritage Foundation’s Project Esther as a blueprint to label Israel critics as terrorists or enemies of the state. They express distrust of the Trump administration, claiming deep ties to Israel and Epstein, while lamenting an “America First” decline and calling for ending foreign wars and bringing troops home. The discussion also covers media censorship, platform bans, and figures like Nick Fuentes, Charlie Kirk, and Alex Jones, alongside the speakers’ own crypto venture, J Proof, its controversies, and billboard ambitions.
Full Transcript
Speaker 0: What episode is this? Speaker 1: It's gonna be like Speaker 2: One. Speaker 1: Yeah. This is actually one. You know? Speaker 0: Oh, of ours. Hodge Twins podcast. Speaker 1: So Speaker 2: Yeah. We're no longer you you guys are no I'm not on the Twins pod anymore. Episode one of the Hodge twins podcast. Speaker 0: Always hated that shit. Speaker 2: Inaugural premier. Speaker 0: Twins pod. It sounds so gay. It sounds gay as fuck. Speaker 2: Well, people just know you as the Hodge twins. Speaker 0: Yeah. Yeah. Speaker 2: So like, you know, I'm in Minnesota. I'm like thinking I'm gonna watch some behind the scenes batting practice. Yeah. You know, see the bullpen, the twins pod. They're leveling up. Speaker 0: Yeah. It was a gay day, man. Who came up with that? Who Speaker 2: came up with that? Speaker 0: What's some business partners? Speaker 2: Yeah. Was Ashkenazi descent. Speaker 0: Been labeled as anti Semites and far right. They updated our Wikipedia since we had you on the show. Speaker 2: Oh, yeah. Well, sorry about that. That that seems to be the trend everywhere I go. Just sprinkling a little bit of antisemitism everywhere. Speaker 0: Yeah. Yeah. That word is lost its luster. If you just criticize the consider antisemitism, which that's not the true meaning of antisemitism. Speaker 2: I mean, there's a lot of words that have lost their luster because everything is becoming so polarized now. Yeah. Yeah. And now it's just like normal to see somebody's neck blow up. Speaker 0: Yeah. I can't I still can't believe he's gone. Like, yesterday when that happened, I couldn't even function. I went numb. I couldn't post anything. I've seen a bunch of influencers doing best. Said, man, I don't know how y'all doing that right now because Yeah. And I Speaker 2: I was in the studio and I was actually doing a pod with a doctor. He's a pediatrician and he was talking about like all the vaccines, right? Because everybody's been hyper focused on the COVID shots. Speaker 0: And Speaker 2: one of my producers came in and was like, hey, Charlie Kirk just got shot. I'm like, yeah, no, no, no. Speaker 0: Yeah. Right. That's my same response. As soon as I heard, I was like terrified, actually. Was like, I hope this is Yeah. Some kind of AI image. Don't because violence begets violence. I don't wanna ever see anything political violence because where does it end? Speaker 2: Yeah. And I don't know if that was political violence or not. You know, I mean, if it was terrorism, political violence, you know Mhmm. A hate crime. Maybe all three? Yeah. Speaker 0: Yeah. I mean Speaker 2: But anyway, I was like, yeah. And then they they showed it to me and I was like, there's no way he made that. Speaker 0: Yeah. And I saw that and people say right now he's in critical condition. I'm like, dude, he literally bled out in seconds right there. Speaker 2: It hit him in the carotid artery. Speaker 0: Yeah. Mhmm. Actually, when I was trying to figure out where he got shot at because I was hoping he he would survive it, and then when I seen that bullet hit his neck and his neck exploded all the blood, I was like, you don't survive that. Yeah. I think he was dead within five seconds, actually. Yeah. So but then there was like He Speaker 2: closed his eyes just before the just before the shot hit him, think, just to blink or something. Mhmm. You know? Speaker 0: He probably heard the sound. Probably just flinched. You think so? Speaker 2: Yeah. Do you think he heard the sound before he Speaker 0: I think it was all simultaneous. Yeah. I think he heard it. Who knows? But I couldn't sleep last night, couldn't I finally went to sleep around two, woke up around three, 04:00, couldn't sleep. I've seen the sun that came up around 05:36, and I was able to go back for a couple hours. Yeah. Have you seen the people's responses? A lot of them he had a lot of people hate him because of his advocacy for Israel, which, you know, I totally get. I I'm totally against what's happening in Israel, but I still love the guy and cared about him. But, I mean, it is a fact he was one of the biggest supporters. And and the video I see and what they've done to that place is look apocalyptic, and I see Yeah. Thousand children and I was like, man, I I I really don't understand why we have Christians supporting that. Speaker 2: Wait. What he was a big supporter of what? Israel. Oh, yeah. Yeah. Until recently. Speaker 0: Yeah. Yeah. Speaker 2: You know, and Speaker 0: Dan Bilzerian posted some things. He looked like he he switched up. Speaker 2: It's all over the place. And it's very clear that when you approach this this topic, if you're being objective and, you know, if you're being bare naked honest Speaker 0: Mhmm. Speaker 2: And not disingenuous when you look at what's happening here, can only call it one thing. Speaker 0: Mhmm. Speaker 2: And when you look at the way that Trump has behaved with the Epstein file release, it's very clear that he's deeply implicated in all of that. Yeah. And if he wasn't, I mean, we would be seeing something completely different. It's just now bald faced lies. And when he came out and he was standing next to Howard Lutnick, you know, the Jew that happened to be next door neighbors to Jeffrey Epstein, the guy who put the entire cabinet through an Israeli loyalty test before they were able to, you know, assume their positions of power in the Trump administration. Yeah. Right. And when he was standing there in the tarmac and he was like, look, don't don't wanna hear from you weaklings anymore. Speaker 3: Don't ask me about Jeffrey Epstein anymore. Like, isn't there something else to Speaker 2: talk about? Like, no. There's nothing else to talk about. Speaker 0: Right. Speaker 2: Our government is completely compromised. Right. I guess occupied aged pretty well. Speaker 0: Yeah. Speaker 2: I think last time I was here, was just about to come out. Speaker 0: You released that movie occupied. Speaker 2: Yeah. Or I was just about to. Yeah. Speaker 0: Yeah. Thought you had announced the You know what's crazy? The Speaker House came out and said Trump was an informant for the FBI on the 15 files. Speaker 2: How does that make sense? Because, you know, as Thomas Massey said, how could you be an informant to a hoax? Yeah. I mean Exactly. The truth is you can't be an informant for the hoax. And what what Trump was doing for the FBI was absolutely nothing. And now you have the guy took a picture of a check that he wrote for the procurement of a young underaged girl who was a devalued girl. That Jeffrey Epstein was holding this check signed by Trump, $22,500. And why was she a devalued girl? Because she wasn't 18 anymore, she wasn't 18 anymore. She was of legal age. Mhmm. She was worth nothing to these freaks anymore, so they thought that they would just have some fun making jokes about how many times her body had been bought and sold. Right. It's disgusting. Speaker 0: Well, I I hadn't came across that. Yeah. Yeah. Posted I made some posts on Facebook that's supposedly releasing a bunch of information about love letters that he wrote. Well, I say something about a happy birthday or happy Christmas card to Jeffrey Epstein. Mhmm. But Trump says it's fake. Speaker 2: Do you have that? It's on my ex. I posted I mean, there's there's a lot going on. So obviously, it'll be a little deeper in the timeline what with, you know, Charlie Kirk and all this. 09:11. I mean, today is today is 09:11. Speaker 0: Right. Speaker 2: Yeah. Know, the fingerprints of Israel are all over 09/11. The fingerprints of Israel are all over Donald Trump both personally and politically. Speaker 0: And then we got this with Charlie Kirk. Speaker 2: And then we got this with Charlie Kirk the day before 09:11. We have to address this problem, you know, and we can't be afraid to talk about it. And I'm not a fan of softening the message. Mhmm. I'm not a fan of trying to slow down or pull back and not be so, you know, controversial. Speaker 0: Mhmm. Mhmm. Speaker 2: You know, I'm not a fan of changing the message because when you change the message, the message changes. And the message here has to be very clear is that we have to oppose an occupation that makes our leaders put another nation first. You know, especially a nation that has its crosshairs set on our country for complete destruction and total annihilate. They bring us nothing good. Mhmm. They bring us everything bad. Degeneracy, pedophilia. I mean, our our entire government is totally occupied and compromised. Speaker 0: I think the Middle East, like all the Muslim countries, are hostile towards us because of our alliance with them. Speaker 2: A 100. Speaker 0: Yeah. Speaker 2: They're a plague. They're a stain on humanity. And and this was this was a landmass that was just purchased arbitrarily by the Rothschilds from the city of London. Mhmm. You know, I mean, it was just arbitrarily scribbled on a map one day, 05/14/1948. And that's when things got really really bad. Yeah. I mean, it started obviously with the founding of the Federal Reserve. These people have had their usurious grip on this country's economic apparatus since 1913. They stole all of our gold, you know. And now you see the president of Venezuela saying Benjamin Netanyahu is a fake Jew and a Polish crook. Mhmm. And now what's our government doing? Talking about regime change in Venezuela. Talking about kinetic confrontation with Venezuela. Speaker 0: Mhmm. Speaker 2: Was war with Venezuela on your bingo card? Hell no. That would've been would've been the last thing I would be thinking is war with Venezuela. Trump Speaker 0: ran on no more wars, and now it's the not the Department of Defense. It's the Department of War now. Speaker 2: The yeah. The Department of War, the president of peace. And we're told that he ended these wars. I mean, did we forget that we bombed Iran? Did we forget that we, like, you know, blew up their drones? We sent the Navy SEALs to the coast of North Korea to spy on Kim Jong Un, and this plot gets foiled by some Speaker 0: Yeah. For what? Speaker 2: By some shellfish hunters, some civilians that are like, what are these mini subs? And they go rolling up and then, you know, the Navy SEALs just cut them to pieces. They just blow them away. How many of these operations are going on that we don't know about? And why are we being the world police like this? We need the military to be here Speaker 0: at Speaker 2: home protecting our borders. We need the military to come. Why are we everywhere else? Yeah. You know, I mean, an America first president would obviously have the military here securing our borders, bring everybody home, close down all of these military installations abroad. Mhmm. And then you would have the personnel, you would have the funding. I mean, many billions of dollars are spent every year on Israel Speaker 0: Yeah. Speaker 2: And protecting their borders? Speaker 0: That place is a fortress. Speaker 2: Yeah. But well, well, hold on a second. Apparently not because some Speaker 0: I know. Speaker 2: Some low IQ goat herders were able to Speaker 0: Yeah. Speaker 2: You know, penetrate that on hang gliders nonetheless. Right. And then go on the lamb with hundreds or thousands of anybody believes that story. I mean, they need their head examined. Speaker 0: Right. Speaker 2: And they they hubris with which these people lie, they make up the most the most absurd things that are just completely unbelievable, and people buy it. Hook, line, and snicker. And I'm not even convinced Speaker 0: But they don't wanna be labeled anti Semitic. That's why. Speaker 2: Who gives a shit? And I'm I'm just not I'm not even convinced about, you know, they're gonna tell us that this was a tranny that shot Kirk. Mhmm. You know, I mean, look, I I've never been at the gun range and seen a bunch of trannies, you know, becoming proficient with firearms, 30 out six rifles, bolt action. And then Speaker 0: Who was the Speaker 2: Finding this rifle Speaker 0: Yeah. Speaker 2: Wrapped in a blanket in the woods that were adjacent to where this assassination took place. Yeah. Why would you do that? Yeah. I mean, you You got away scot free. If you were on the top of a building and you shot somebody Mhmm. Why why wouldn't you just leave the rifle there? Why would you wrap it in a blanket, take it to the woods, drop it off, and then yeah. Mean, this this just doesn't make any sense at all. Right. It's not how it happened. That's why. Right. It's just like finding the passport, you know, on 09/11. Mhmm. The jet fuel, Mark Walsh told us, first on the scene, he was able to tell us well, was the jet fuel that was burning so hot that it compromised the structural integrity of the beams that were holding up these towers that were completely dustified and where did they go by the way? Has anybody ever found any of these tower? They just disappear? But we found the passport. Yep. We found the Trannies 30 yacht six in the woods wrapped in a blanket. And you know, just like the Annunciation School shooting which happened, that tragedy happened not too far from my studios in Minneapolis. And they find the carvings on the shell casings about being a tranny and it's just too much. It's overload. It's just they've gone too far to try to convince people and then people buy it. And then people say, we have a mental health crisis. Did you see the CNN panel that was trying to justify, you know, the the stabbing that took place on the train by saying, the problem is we don't have enough mental health institutions. Speaker 0: Yeah. Yeah. Yeah. Speaker 2: So the problem is we don't have anybody that's willing to lock these people up and keep The problem is we don't have capital punishment as a federal mandate in this country where when somebody gets convicted of something like that. And, you know, I mean, this guy's dead to rights, caught on tape saying I got that white girl. Speaker 0: Mhmm. Speaker 2: You know, I mean, that guy there's your judicial process right there. There's your admission of guilt. And I don't care if this guy is mentally fit to stand trial or not. You're never gonna rehabilitate this guy. Speaker 0: Right. Speaker 2: He has no desire to assimilate in our culture. Speaker 0: Mhmm. Speaker 2: He wants to kill white people. Speaker 0: Yeah. He's a danger to society. He should have never been released. Speaker 4: Mean, people are Charlie Kirk fan. They've been looking for opportunities to make this some sort of like reciprocal George Floyd situation. Speaker 0: That's crazy. Speaker 4: And I that's the part that I think he's almost giving away the game, and it it's sad to see a lot of people going along with it. Speaker 5: What? You know, let just say a couple of things. One is and what happened to that young woman was horrible. And it's everybody's nightmare if you're in any public space, subway, whatever, that something bad's gonna happen to you or somebody you care about. So it does strike a chord. We don't know why that man did what he did. And for Charlie Kirk to say, we know he did it because she's white, there's no evidence of that. Speaker 2: What do Speaker 0: you mean? Speaker 5: Because pure race race mongering, hate mongering, it's wrong. Then he says, that if something like that had happened the other way, there'd be sweeping changes imposed on society. Where is the George Floyd Policing Act? It didn't pass. Even when you had a white police officer murder a black man on live television Speaker 0: What a hypocrite. The whole world saw. Speaker 5: Yeah. There were no sweeping changes. In fact, not not one law was passed. Speaker 0: Yeah. Where was the evidence to show that what happened to George Floyd was racially motivated? Just because they thought it's white? Speaker 2: Where was the evidence that this guy killed Irina Zorutzka because she was white? Speaker 0: Yeah. His statement. Speaker 2: How about he said, I got that white girl. Speaker 0: Yeah. Speaker 2: Van Jones is a communist. I mean, Van Jones is a subversive. You know, Van Jones is the problem in this country. Speaker 5: Mhmm. Speaker 2: And, you know, we can talk about Jews all the time. And yeah, the Jew is a problem as far as I'm concerned. Israel is a big problem as far as I'm concerned. But the bigger problem here is the foot soldiers of that agenda. The expansionists who wanna see the destruction of our country. 2,400,000,000 Christians on this planet that think that you know, this is our is our greatest ally. These are God's chosen people. And they will go to war for that. And these are the people Mhmm. You know, that are running our government. So I look at this thing as a bigger problem. I look at these killings although be a tragic as a microcosm of a greater issue that we have here. What happened to Charlie Kirk? What happened to Irina Zerutska? Those are those are microcosms. Those are small examples of the overarching goal to kill every white Christian in this country. Yeah. To enslave or, you know, to kill every white this is the stated goal of these people. Speaker 0: Yeah. Mhmm. Democrat policies are killing people all over the country. Just like the Indian truck driver, that black guy on the in Charlotte. He was released because he's black and then trying to give him a slap on the hand because he's black. You know? I don't know, man. All these Speaker 2: things I can't get on that. I can't get on that Democrat Republican level. Speaker 0: No. I'm just saying that ideology is what's driving all of this. Speaker 2: Is it Democrat ideology, though? I mean, do people really align? Do they do they identify as a Democrat or a Republican anymore? Speaker 0: I will say so. Speaker 2: Yeah. I mean, why? You know, they're Speaker 0: Most of it is the most of them, though. Speaker 2: They're the same party. Mhmm. They're all controlled. They're all bought. You know, I get a lot of times, well, Stu, you know, if Trump was implicated on these tapes, why would Biden have not released them? Well, because Biden is a pedophile. I mean, we we how how many years of that did we watch? He's like licking girls Speaker 0: Right. Speaker 2: On international television. Speaker 0: Right. Right. Smelling them. Speaker 2: His own daughter wrote in a diary that was verified as being authentic Mhmm. That she was molested by Joe Biden in the shower multiple times. The guy's a pedophile. He's probably on a lot more tapes than Donald Trump is. But that doesn't mean that Donald Trump's not on the tape. And when you look at how many of these representatives are receiving money from APAC and from other, you know, Jewish delegations and from other Israeli focused initiatives, they're all bought and paid for with the exception of what? Two Marjorie Taylor Greene and Thomas Massey. I consider Thomas Massey to be a hero. Can you believe every single republican on that committee tried to block the release of the files that are involved with a pedophilia investigation that ensnares our entire government all the way up to the Oval Office. Speaker 0: Right. Speaker 2: I'm tired of watching my president, you know, get entangled in a pedophilia scandal. Speaker 0: Yeah. Yeah. Speaker 2: This this country is in a big we have to address the underlying issue. Mhmm. And all arrows point back to Israel. Everything points back to the Jew. Everything points back to Benjamin Netanyahu. And softening that message is dangerous Speaker 0: Yeah. Speaker 2: For our country. You know, capitulating because of the fear of censorship or, you know, being cast to the far fringe circles, you know, of of the influencer, you know, world. I think, you know, like, look, if you're ahead of your time and you're out here saying these things and you're being attacked for it, just wait. You know, pretty soon all of that heavy lifting is gonna pay off. And that's been demonstrated by the heavy lifting that I was doing just two years ago. You know, I went down to Austin, Texas. I sat down with Alex Jones. I mean, that was a real mask off moment for him. Mhmm. And, yeah, I mean, it's all the way off now at this point. I mean, he's like, Speaker 6: how many foreskins do I gotta eat to get the whaling wall? There there is no way. There's no way that Israel was involved with this. Speaker 2: I mean, but but before, you know, like before Charlie's body was even cold Speaker 0: Mhmm. Speaker 2: You know, Alex is just jumping in to say, well, it wasn't Israel. That's for sure. And, yeah, hold on a second. It was Harrison Smith who works for Infowars that literally just went viral for a month ago saying, you know, Charlie Kirk was afraid that he was gonna get murdered by Israel. That they were gonna get to him. That he was gonna be killed if he started talking about the atrocities or the open air live in four k every single day on TV, genocide, ethnic cleansing, annexation, displacement, mass murder of innocent people that just seems to not affect anybody anymore. Know, people people don't even take look. Speaker 0: Of Charlie? Yeah. Got it. Yeah. You know what? He's crazy. Speaker 2: To notice these things. And and, you know, I mean, look. If somebody is truly morally convicted, if somebody really truly is a Christian Speaker 7: And Jewish donors. They have a lot of explaining to do, a lot of decoupling to do, because Jewish donors have been the number one funding mechanism of radical open border neoliberal quasi Marxist policies, cultural institutions, and nonprofits. This is a beast created by secular Jews, and now it's coming for Jews and they're like, what on earth happened? And it's not just the colleges. It's the nonprofits, it's the movies, it's Hollywood, it's all of it. It's like time for you guys to wake up and say no more. Draw a line in the sand. I don't care if you hate me. Speaker 0: I still can't believe he's gone. Speaker 7: And Jewish donors It's Speaker 2: a strong Yeah. It's a strong statement and it's absolutely true. Name an institution that's not controlled by Jews. Name an institution that doesn't that doesn't, you know, connect immediately to Israel or to the Mossad or to the IDF or to the Intel apparatus, the CIA. These people are all working hand in hand at every single lever of power in our country. Take Larry Fink for example. I mean, Larry Fink is now controlling the power at the World Economic Forum. Yeah. If this is the CEO of BlackRock Speaker 0: He's got the Bitcoin ETF. Speaker 2: This is the guy that now has thanks to a Trump executive order August 11. Did you see this? Where private equity can now dip into the four zero one k and retirement accounts of Americans. Trump gave them, you know, the express consent to be able to do that. That's that's $35,000,000,000,000. Speaker 0: What do mean to millions. Speaker 2: They they can take if you have a four zero one k. Mhmm. Private equity firms can now come into your four zero one k and take it and you have no recourse. There's no accountability. There's no recourse if they take it and they go invest it into Lockheed Martin weapons of mass destruction and go drop them on top of kids Mhmm. And and blow them up, and you never get that money back. They can take that money from you. They can steal it. It's not your money. They can take it, and they can use it however they want, never give it back. They can go to the Las Vegas gambling high stakes table and sit down with it and lose it all and you have no recourse. There's no accountability. Private equity firms that are housed on Rothschild Boulevard in Tel Aviv. Blackstone, that's Schwarzman a Jew. BlackRock, that's Larry Fink a Jew. The Carlyle Group, all of these people, they're all Jewish. And it's not a coincidence. And they control all of the power and now they control American retirement accounts. 90,000,000 Americans. Can you imagine if that information was mainstreamed? Mhmm. That 90,000,000 Americans understood that that the Jew can go into their four zero one k and take it? Speaker 0: So this is what you mean by there's no political parties. It's they're all together. It's like a big squad that's working against American people. Speaker 2: When you run for office in this country, something happens when you get to Washington DC. You can be the most morally upright person, a person that is serving with convictions. You wanna do the right thing. Intended, you have a heart of gold, and you get to Washington DC, and you go to your first cocktail party, and you go back to the hotel room, and you wake up the next morning and you're feeling a little bit groggy, and you roll over and on the pillow, there's a picture of you with some girl or some young boy or whatever it is with a note next to it that says we got you. It has to be what happens almost a 100% of the time because these people get to Washington DC and they start taking money from these people. They start changing everything about the campaign promises that they made. And the perfect case in point is Donald Trump. All of the critical campaign promises that this guy has made since he came down that escalator in 2015 have just vanished, disappeared. He has not made good on any of the critical promises that he said. Locking up political enemies? Yeah. I'm not really all about that, but locking up criminals, I am all about that. How much blood is on Hillary Clinton's hands? How implicated is she in all kind of different criminal enterprise that go all the way to the top? These people are operating in crime syndicates that are unfathomable to the American person. I mean, the average American has no idea. They're clueless, they're busy, they're going to soccer practice. You know, they're trying to figure out how they're gonna pay the mortgage. The economy is completely in shambles. It's not a merit based economy, it's a DEI economy. You know, and now your four zero one ks doesn't belong to you, they can just come and take that. People are paying high interest promissory notes back to the Federal Reserve as they exchange fiat currency that's not worth shit. They'll never pay off their student loans. They're just entangled in debt from the minute that they're born. And if they knew the source of all of this, if they knew, and that's why, you know, we're doing all this heavy lifting. That's why me personally, that's why when when I sat down with the survivors of the USS Liberty attack, that was kinda like my first, wait a second, hold on. Because I've always been told about this greatest ally thing. Mhmm. You know, I never really was hyper focused on and I didn't really care. Yeah. I don't care about Israel. I don't care about anything. I care about America. I care about Americans. You know, I care about Christians in my country. I care about the future that, you know, my kids are gonna have in this country. And that's what I was doing throughout COVID nineteen. That's why I was, you know, really pushing back against that. And I was working on film projects, and I was trying to make everybody aware of what was happening with, you know, the the bioweapon injections and like, on a second, Wuhan. No. No. No. What about Fort Detrick? Gain of function research. What about the University of North Carolina, Chapel Hill, Ralph Barack, another Jew, you know, that got his hands on that. Offshore to Peter Dashick at the EcoHealth Alliance, you know, who openly said, we need to gin up the hype for the American people and then investors will respond because the American people will be scared to death. And then here comes the weapon of biowarfare. And people are, you can't call it a bioweapon. I was threatened with indictment. I was, you know, they attempted to coerce me with money. They promised me a proximity to Trump orbit. They really wanted me off of this stuff. You know, General Flynn, you know, he was like, well, I can put you right in Trump's or you'll have a big platform, a lot of influence. I wanna put you on the reawaken America tour, all these things. I'm like, no. Could you just take it easy on president Trump and his shots? Absolutely not. That's the problem that we have. You know, people people are so willing to sin because they lust after a lifestyle of, you know, platform and prominence and money and the fast cars and hobnobbing in these circles and rubbing elbows with, you know, the people that they grew up watching in politics. These people are like celebrities and they're above reproach and criticism and they don't, you know, they don't they don't feel that they should be held accountable. You know, if you write an email or a letter to your so called elected representative, if you go to Washington DC to try to talk to your representative, if you try to call, you know, your congressman's office, they don't answer. They don't feel like they have to. They're not reading the bill. They call their APAC guy. Thomas Massey wasn't lying when he said that to Tucker Carlson. I don't know why that was so viral or such a shock for everybody, and Tucker with his stupid laugh tried to act like this was all news to him. He knows that. Speaker 0: What did he say? What does he say? Speaker 2: He's like, well, he said every single one of these representatives has an APAC babysitter. Right. And he said they call him their APAC guy. I've simplified it a little bit. I call it the little Jew man in the corner. You know. And that's who these people call. They don't read Speaker 8: has an APAC person. Like What does that mean an APAC person? It's like your babysitter. Your APAC babysitter who, is always talking to you for APAC. Every member has something like this? Speaker 2: Every I don't Speaker 8: know how it works on the Democrat side, but that's how it works on the Republican side. They've got your cell number. When they come to DC, you go have lunch with them. That's absolutely crazy. Why have I never heard this before? Why would they wanna tell their constituents that they've basically got a buddy system with somebody who's representing a foreign country? Have you seen any other country do anything like this? It's the only country that does this. They pay for trips for congressmen and their spouses to go to Israel. What's the trip like? You go see the wall, everybody but me has it. Speaker 2: You know that just weeks after he said that His wife. Got clipped. Mhmm. Speaker 0: She died in a car accident. Right? Something like that? Speaker 2: She was healthy. They had just gone on vacation. Thomas Massey, I would love to sit down with Thomas Massey. Yeah. Congressman Massey, if you're watching, I would like to sit down with you. Like, I'll even give you the questions in advance. Yeah. Us too. Yeah. Yeah. Yeah. The twenty plus Speaker 0: reached out to him a couple times. Speaker 2: Right? Let's just have a round table. Speaker 0: Yeah. Speaker 2: Yeah. Actually, Frankie Stocks, the top g at the Stu Peters network in the field. Frankie's a g. I sent him to Thomas Massey's office with a handwritten note Yeah. To give to one of the staffers. He gave it to one of the staffers. They know who I am. Yeah. They for sure do. Thomas Massey follows me on on x. Speaker 0: Okay. Speaker 2: So I know that he knows. Yeah. But see but how much more trouble can we get into? Yeah. That's what I'm saying. Speaker 0: That's Speaker 2: true. The pot is boiling. Okay? And what are we gonna do? Are we gonna be complacent? You know, and I see a lot of these influencers saying things like, look, we have to be more responsible with our rhetoric. You know, we have to use language that's not so divisive and so controversial. We have to kind of mainstream this message so that we can get to more people so that it's more palatable. I disagree. Speaker 0: Yeah. It's impossible to do that. Speaker 2: How are you going to cloud or, you know, muddy the waters or, you know, blur the lines of something that is so cut and dry? We are an occupied nation and if we continue down this road, we're gonna go dark. And if we go dark, this country will be the darkest country the planet has ever seen. Every single aspect of prosperity for Americans has been threatened or taken away completely and compromised. It's Speaker 6: literally Speaker 0: Oh, because of the Jews influence. Speaker 2: Pot of of yeah. A 100% because of Jewish influence. There is no other way to look at this. Anything else is just disingenuous. Speaker 6: Yeah. Well, I don't know about the CCP. Speaker 2: What what do you mean? I when I look at my government, I don't see an over representation of Chinamen. Speaker 0: People from Russia. Speaker 2: No. Yeah. Russia. Russia. Russia. Russian collusion. You must be a Russian asset. Yeah. You know, Vladimir Putin didn't force you to get an injection. That was your government. You know, Vladimir Putin didn't lock down the country and tell you that you had to leave your aunt and uncle to go die by themselves or your grandma and grandpa. That was our government. Speaker 0: Did you see that parade by the CCP and how locked in his his soldiers and just his defense of his country is just locked in. Speaker 2: Did you Speaker 0: see these people are. Speaker 2: The Trump military parade? Speaker 0: Would take they would I do not wanna go to war with China. After I saw those two comparisons, Speaker 2: I said We can't go to war with anybody. Speaker 0: Yeah. Honestly, you can't. Speaker 2: We need to secure our border with our military. That's what a military is for. Mhmm. You know, I'm tired of this this world police stuff, and and this is it's all fake. We're not fighting in multiple wars. You know, this NATO proxy war in Ukraine with Russia. Yeah. There it is. Who who wants to go to war with these people? Did you see the the women. Did you see the Hasbola one? Three times. Did you see that one? The Iranian Hasbola? Speaker 0: That's the women. Speaker 2: Guys. Yeah. And and we're we're like agitating Iran. Speaker 0: Come, Jonathan. That is nuts. They're like so in tune with each other. And they got, like, nuclear weapons out there. Speaker 2: It almost looks fake. Yeah. I mean, it it almost looks like AI. Speaker 0: Like a video game. Yeah. It does look like a video game, the way Speaker 2: that marks you. And, you know, I don't know. Maybe it is. Who knows what's real and what's fake anymore with all of the AI overlays, you know, that you see everywhere. And it I mean, well, yeah, in the flesh, who knows what's real anymore? Look at Blair White. Hey. Speaker 0: If you get locked up and you do a thing in life, he's Alex out. Hey. Speaker 2: Look. Alex Speaker 0: didn't know what's wrong. What did Alex say? Speaker 2: AJ. Yeah. He said, Speaker 6: my my my my my biology tells me that you're a beautiful woman. Speaker 0: Alex Jones? Speaker 6: Yeah. My biology is Speaker 2: tell what do you mean your bio you mean your dick's Speaker 0: getting hard? Speaker 2: Is that what you mean? Speaker 0: You know? Speaker 2: I mean, I know that, Speaker 6: yeah. If I didn't know any better, I'd say, well, I'd like to fuck you. Speaker 2: It's disgusting. I think that I think this is the problem. This is the problem is trying to censor ourselves, trying to figure out ways to say things that's not going to offend somebody or that's gonna get you kicked off of a certain platform or another. There are 350,000,000 people in this country that deserve the truth, and that deserve the correct answer and that deserve a government that is representative of the people that live in this country, not the people that live in another country. And what I was trying to say before, the clip was played, all these wars that we have been fighting in, they all are to benefit Israel. Speaker 0: Right. Speaker 2: You know, there there's not a war in modern history that you can name that didn't directly benefit Israel Yeah. And these people who claim to be Jews. You know? And Benjamin Netanyahu, the the president of Venezuela is a 100% right. He is a fake Jew. He's not even a Semitic person. And that pisses me off. Because if I'm going to be an anti Semite, then allow me to be a real anti Semite. Don't tell me I'm anti Semitic, you know, for calling out Benjamin Netanyahu and this guy's not even a Semite. And this is why they don't allow the anti Semite testing in Israel. He's a Polish yeah. He's a Polish Jew. He's not even a Semitic person. As a matter of fact, this is how inversed this is. Most of those Palestinians that are They're living in Gaza Semitic. Are Semitic people. Yeah. And they're also not the killers of Jesus Christ. Right. The only claim to fame that these people have is that they are the killers of Jesus Christ. So tell me about this Judeo Christianity that everybody wants to talk about. Speaker 0: No such thing. Speaker 2: This fake pastor Greg Locke, have you sat down Speaker 0: with him? Oh my god. I've met pastor Locke. I've I've had him on my show before we had a a podcast, and I thought he was the nicest guy. I lost touch with him. Did I I wasn't hip to what was going on. Speaker 2: This guy is a 100% satanic. I don't wanna sit down with him. Like, I've told him, look. I'll I'll I will sit down with you anywhere except Jerusalem, Speaker 0: which is, you know, Speaker 2: which is where he has his condo. And he's like, yeah. I'll sit down with you. Does condos? Of with Yes. He has a cattle trough at his church, which is a tent that's draped in the star of Remphan, the Israeli flag. Speaker 0: Right. Yes. All over the place. Speaker 2: And he's baptizing people in the name of Israel. Not in the name of Jesus Christ, he's baptizing people in the name of Israel. And he calls himself a pastor. Can you imagine the judgment that he's gonna face from God? Speaker 0: Yeah. Yeah. Speaker 2: You know, the Bible says that these people are going to be held to a higher level of accountability because they are leading flocks. He is leading intentionally with a forethought and with knowledge, intentionally leading good hearted, well intended Christians directly to the lake of fire. Because he's positioned himself as the conduit between these Christians and their relationship with Jesus Christ. They have put their trust in him. And a lot of these Christians, unfortunately, they're not going home and reading their Bibles. They're the every Sunday Christians. Well, I go to the tent, you know, and so I'm a Christian. They don't they don't read the Bible. And when you read in the Bible, all of the answers are they're right there about the Jew. Right. Speaker 0: Yeah. They are. Speaker 2: All of the warnings are there. So when you look at all the warnings that we've had in modern day times from other leaders, when you look at the warnings from somebody like Adolf Hitler, and I know that you guys have been doing your homework Yes. Since my last appearance here. You guys have been listening to some Hitler Speaker 0: speeches. I Speaker 2: know you have. And when you but those warnings came from him. The warnings came from Muammar Gaddafi. The warnings came from Bashar al Assad. The warnings have come from Vladimir Putin to a certain extent. And I understand that there is, you know, Judeo influence Mhmm. You know, in the Kremlin as well. But, you know, everybody that ever pushes back on this central banking cabal Mhmm. They meet the same or similar fate. And if they're still alive, do you think that we wouldn't love regime change in Russia? They would love to have Vladimir Putin out of there so that we can install some puppet government. That's what's coming for Venezuela. It already happened in Ukraine. In 2014, the CIA affected a violent coup in Ukraine Mhmm. To unseat what everybody considered to be a democratically elected administration. Right. You know, where both sides agreed that that vote was fair. And we went in there when we didn't like the fact that they were starting to adopt some more pro Russia policy. Well, by pro Russia policy, what they mean is rejecting the one world governance, the criminal central banksters. Speaker 0: Mhmm. Speaker 2: And so they went in there and they just, like, they took them out. And they just replaced them with a puppet government. Claudia Scheinbaum Mhmm. A Jew is the best representative of Mexican Catholics. Speaker 0: Yeah. That's Wow. Speaker 2: Does this stuff really happen in a vacuum? Does anybody believe that this is really just by chance that these Jews are popping up in positions of power as world leaders all of a sudden? Speaker 0: How many people that was running for president in Mexico lost their lives? They said Speaker 2: Oh, man. Yeah. That that's the assassinations? Yeah. Yeah. Leading up to that election? Yeah. These people all get assassinated, And what you're left with is A Jew. A Jewess as the president of Mexico. It it's just insane that that there is a denial of Jewish supremacy or the ambitions of the expansionist settlers when they wear the patch of greater Israel on their sleeve. They bring the map of Greater Israel to meet with Donald Trump and the entire cabinet in the situation room and in conference rooms, and in the Oval Office, and they roll out this map. And now the map's borders have been expanded, which now roll all the way up to the borders of Ukraine, which is new Khazaria. And they're fighting their own war there where there are 1,800,000 Christians that have to go somewhere. Where do you think they're gonna go? These are Orthodox Christians, largely ethnic Russians that settled in Ukraine 1991, just like in '48 with Israel where it was just arbitrarily purchased and drawn on a map and then, boop, let's call it Israel. Oh, why? Well, so that we can dupe 2,400,000,000 people, you know, that identify as Christians into believing that these are God's chosen people and that they're above reproach. You can't question it. You can't criticize it. Mhmm. Well, in 1991 after Vladimir Lenin's communist revolution, they did the same thing with Ukraine. It's like, well, let's just scribble this on the map and call it Ukraine. Well, who settled there? Largely ethnic Russians, many Soviet Bolshevik Jews. And now in power there, you have Jews, Volodymyr Zelenskyy. I mean, this guy's a homosexual, depraved Jew that you know, like slaps people on the other men on the ass while he wears leather chaps and plays the piano with his dick. I mean, are world leaders that we're talking about here. This is a It's a disgrace. Yeah. And so this set of borders has now expanded. So you got 1,800,000 Christians there that have to go. You have 1,800,000 remaining Palestinians in Gaza that have to go. Where are they gonna go? How many decades has it been that these people have faced a litany of rocket barrages, their women have been raped, their kids have been raped, they go missing, they get murdered, they get thrown into a mass grave in the Donbas under Zelensky's watch while he's silencing opposition television channels. I mean, just a complete ruthless murderous dictator, and we're arming Ukraine. So what happened to the president of peace? Why are we arming Ukraine? They're committing war crimes. They're hunting down the families of Russian soldiers. They're they're eating Russian soldiers. There's videos of them eating them, like grilling them, cooking them over a fire, and eating them. Speaker 0: There's videos of that? Speaker 2: That's an international war crime. Okay? Mhmm. You can't kill the families of an opposition soldier. You can't do that. Mhmm. You can't do all of it. All of these war crimes are just forgotten about. The ICC has warrants for Benjamin Netanyahu, Ben Zion Milkowski's arrest. Speaker 0: I was fascinated when I learned that all the countries all the countries in the world recognize Palestine as their own country except for Israel and United States. Speaker 2: Canada does it. And these are, you know, largely they're just symbolic Speaker 0: Well, actually, about Canada, he actually the president said something about this, said we recognize Palestine as a free state. Right? Trump said, I don't like that. He he actually tweeted about it and he said, I'm gonna have to raise some tariffs up. Yeah. Yeah. Three three most tariffs. And I put up a post about that. I said, look, I'm telling y'all every time, when you have a dual allegiance to two countries, America will always come first. And even Matt Walsh from the Daily Wire said something about it, said, this is not America first what you just said. Why would you punish American businesses in Canada because the president of Canada recognized is Palestine is a free state or is he I'm having a Speaker 2: hard time finding any policies or initiatives, domestic or foreign policies, from the Trump administration that are America first. This this look. This is a nation that has paid him a minimum of $234,000,000. Speaker 0: That's how much Israel sent him. Speaker 2: Yeah. Mean, that's just APAC. No. No. Just APAC. Just APAC. I mean, this thing probably goes to a billion dollars or beyond. You know? I mean, all of the individual wealthy billionaire Jews that have Mhmm. That have contributed. And then there are other packs outside of APAC. There are other lobbies and institutions, private equity firms. I mean, the list goes on and on. Speaker 0: Stu, what do you think they, mean by Israel has a right to defend themselves when they bomb Iran? I mean yeah. Iran. What what do you think they mean by that? Speaker 2: Well, what they mean by that is that you're not allowed to question what these people are doing. They're God's chosen people. They're our greatest ally. They have the right to exist or the right to defend themselves means that they have the right to instigate. They have the right to preemptively attack. Speaker 0: Mhmm. Speaker 2: Yeah. They have the right to set up false flags like October 7. That was an inside job, obviously. Speaker 0: When all other countries And they proved not have a right to defend themselves. Speaker 2: That day, they proved that they're willing to kill everyone and anyone to accomplish their expansionist aspirations. Benjamin Netanyahu just sat down with a journalist and said, I'm on a spiritual mission. These people literally believe that they were chosen by God to be the arbiters of life and death and rule over or enslave all of humanity. You're a useless eater. You're a slave. You're the goyim. You're dirty. You're subhuman. You're less than animal. You're filth. You're disgusting. And they want you dispatched. They say that. This is what their holy book tells them. Among other things, like it would be great if you would rape a three year old girl or a three year old boy. And these people believe that if they only just burn a cow alive and play in its ashes, that they can usher in the Messiah, the Antichrist, build their third temple, and rule over all of humanity. And it says there that they want to enslave you. And so this becomes heifers already, those two? What's that? Did they burn the heifers already? They did burn the heifers, and we're gonna we're gonna we're gonna get a vial of that heifer serum. Adam King holds the vial. Remember he was holding the dime bag on Tim Cast. Speaker 0: Mhmm. Speaker 2: He's like, I got a dime bag of the heifer serum. You what? Speaker 0: That's so weird because right before he sounded like his his whole show has been for the betterment of Israel because he I think they called him. He didn't want nobody to know he had a secret meeting with Netanyahu. Speaker 2: But you gotta I mean, yeah, know he didn't. Yeah. But this this dime bag thing and listen to what he says here because Speaker 9: Dissident right media for the longest time. The Jew hate media. Yeah. Do you have my tweet that I actually put on my Speaker 0: This is a Jews Speaker 9: So I basically, what happened if if you wanna go to the first slide first before we play the video. About a month ago on July 1, the No. That one. Right? There was an announcement that, they were gonna do a practice run of the red heifer. Speaker 2: This is a big deal. Speaker 0: And Dear. Speaker 9: Prior to this, the media outrage that the Jews were gonna go do this red heifer, you had, like, these lunatics like Stu Peters and and others who were saying, this is gonna usher in the antichrist, blah blah blah, and it was like a real big media bolligan. It was really a bad, a bad twist. So God forbid. And also the government wasn't gonna let them. So what they did was they said, we're just gonna do a practice one with a disqualified one of the five disqualified cows. The government said, okay. Whatever. They ended up going out, doing a real cow. One of the the cow's name was Tikva. They made the offer. Speaker 2: Can you believe the shit that this guy's saying? Speaker 0: It just Speaker 9: sounds crazy. It was a real offering. They did it all by the laws. Speaker 2: Look at this. Speaker 9: And I have with me some of the ashes right here, red heifer ashes, and it's it's pretty incredible. The red heifer the last time that the red heifer was done was over two thousand years ago. The first time it was done by Moses. The second time it was done by Ezra from the book in the Bible, and that shows you how long the ashes can last for. So a pure red heifer doesn't come about all the time, and in this generation, we had 21 of them that were born. Speaker 2: I ate one. Speaker 9: Pure. They picked seven to bring to Israel, and out of the seven, Israel only allowed them to have five brought in, and they've been sitting around just doing nothing because outrage has been so astronomical But about they the red heifer people, they fooled everybody. Speaker 2: That's the that's the heifer burning alive. Speaker 9: Fully performed the ritual about a month ago. Now in the ritual, you're supposed to have hyssop. I have also hyssop that is from the actual ritual and also the red heifer ashes. And these get put into a clay jar and then sprinkled on people in a healing ritual. Speaker 2: Listen to this. Speaker 9: And it removes the impurity of death. Speaker 2: Listen to the claims that he makes here. Speaker 9: So since this started, they have been sprinkling on people. Speaker 2: Uh-huh. Speaker 9: There was an a man with Alzheimer's who just started remembering everything. Speaker 2: Yep. Alzheimer's. Speaker 9: To the blind. There's some real miracles Speaker 2: Healing the blind. Happened in Speaker 9: the last month since this thing has Speaker 0: gone that before? Speaker 2: How yes. How blasphemous is that? Speaker 9: Little bag. There was 10 and a half gallons of ashes, and this is only a dime bag full. And these ashes have been disseminated. They're here to stay. Speaker 0: Using drug talk. Speaker 9: Be found. So many people Speaker 0: have can A damn bag. Speaker 9: Tower about 10,000 doses. Speaker 8: Tower about it's that that makes it sound like a really potent cocaine. Speaker 2: Yeah. Like, high octane gasoline. Speaker 9: The this is the stuff right here, man. Test it for fentanyl. This is the Speaker 0: so that's the can get fentanyl. Speaker 9: Go smoke this after the show, but no. I'm just kidding. Come back from the dead after you do something like that. But I have a video Speaker 1: Why does Tim Pool never do Speaker 0: his own show? They actually believe that. Speaker 2: Do you understand the implications of that? Speaker 0: Explain it to us. Not really. I can't take anybody that speaks like that serious. Speaker 2: These people really do believe that when they burn these cows alive, that they are then going to usher in the Messiah. That they have completed one of the steps that they have to usher in what they don't believe that Jesus Christ is the Messiah. Believe that Jesus Christ is burning in hell. Mhmm. And their holy book tells them that, you know, the perfect mother Mary the virgin is a whore. Right. And you know, that that Jesus is boiling in a pot of semen and excrement. Mhmm. And so they believe that they're gonna usher in this Messiah, which is the spirit of the Antichrist, and that that gives them then the power as God's chosen people, chosen ones Mhmm. Rule over and to enslave or to execute, to kill us, the Goyim, non Jews. That they believe if you do not bow you know, satisfactorily to the Jew or to this modern state of Israel, this arbitrary landmass, that you are in violation of the Noahide laws, the blasphemy laws. You worship a false idol. If you worship Jesus Christ, if you're a Christian, the Jew believes, the Talmudic Jew believes that you are committing a blasphemous act that is punishable by death. And so explain to me, Greg Locke, this Judeo Christianity. This this phenomenon is fake. This was the introduction of the Scofield Bible, the perversion of the Scofield Bible, the weaponization of scripture. And it's being it's guys like Greg Locke that are knowingly. And there are probably millions of pastors that are unknowingly doing this because they go to these bible schools. These bible schools pound this Schofield message, this message of Judeo Christianity into their head. Speaker 10: But when What they ought to do Speaker 2: You are evacuate Speaker 10: up there on the hill, and get a great big missile and blow that wicked dome of the rock plumb off of the spot where it's standing right now so we can get that third temple rebuilt and usher in the coming of Jesus. Speaker 2: This guy believes that he's gonna summon Jesus Christ. And the Jew and the Jew believes that Jesus is burning in hell. Right. So Where's the disc in here? That compute. Yeah. How do you make that how do you make that compute as a pastor? Has anybody ever asked Greg Locke? Well, you believe that Jesus Christ is the Messiah. Mhmm. You believe that Jesus Christ is the truth, the light, the door, the way. Mhmm. That he's the king of kings. Jesus Christ is king. Mhmm. You believe these things. These people that you're worshiping believe that he's burning in hell and boiling in semen and excrement, and that his virgin mother Mary was a whore. Speaker 0: Yeah. Speaker 2: Tell me about this Judeo Christianity. They're gonna usher in something other than Jesus Christ. That's the Antichrist. I mean the Bible's very clear about all these things. So what is it that Greg Locke is teaching the people in his congregation? Speaker 0: Right. Speaker 2: It's really dangerous. It's really scary because you multiply Greg Locke by a factor of millions, how many billions of Christians have bought into this? And that's why I said that Christian Zionism is more of a threat than Judaism is. Christian Zionists are more of a threat than the Jew is. And that is because they are the foot soldiers for the Jew. The Jew doesn't go and fight his own fight. He doesn't go fight his own wars. When is And then the greatest ally thing, so you have Judeo Christianity, which is a complete conundrum for me. If somebody could explain that to me. If any Christian could make sense of this, I would really appreciate that. And then you have the conundrum of this, you know, the the greater Israel. Oh, that doesn't exist, but they wear the arm patch on their sleeve. They roll out the map. There's 1,800,000 people there. 500,000 Palestinians are gone. They're unaccounted for. Where did they go? Dead. They I mean, they they didn't catch a Delta flight. Right. You know? I mean, they aren't on a cruise ship. Yeah. President Trump released an AI video. Speaker 0: I saw it. Yeah. He had a damn Trump hotel there? Speaker 2: Trump Gaza sitting next to Benjamin Netanyahu poolside sipping Mai Tais. Speaker 0: That was really eye opening for me. When I saw that, I was like disgusted. Speaker 2: What other questions does anybody have of who president Trump is serving? I mean, he tells you every day who he's serving. He every single initiative that he puts forth, every executive order that he signs Speaker 0: Mhmm. Speaker 2: Is, you know, for the benefit of Israel, for the benefit of the Jew. And these people surround him. They're in his cabinet, they're his neighbors, they're his best friends. Jeffrey Epstein was his best friend. And then tells us that Jeffrey Epstein was a hoax. Everything that you ever thought that you knew about Jeffrey Epstein, it was all fake. It was a figment of your imagination, and you're a weakling if you ask about that anymore. And that he doesn't want your support. So he's pretty much laid it all on the table. I mean, how do you have MAGAs that will still defend this and say that he's America first or that I'm anti Trump? Yeah. You know what I am anti Trump. And at this point, I think that if you're pro America, you have to be anti Trump. I think that anti Trump is synonymous with pro America at this point or with America first at this point because this guy has turned his back on America, and we're suffering tremendously as a result of that. Americans are less safe. Our streets, people are getting murdered. Our military is overseas somewhere else protecting the borders of Israel rather than protecting our borders. We have a military operation that needs to be done here. It can sweep from California to New York, coast to coast, north to south. They could start at each coast and work their way to the Mississippi River. We need to round these people up and put them on boats. Take them down the Mississippi River. Shove them out to sea. I don't care what happens to them. Get them the fuck out of our country. These people are killing Americans. They're targeting white Christian Americans. They're being radicalized. They're being turned into extremists by the policies that have been set forth by our own occupied fake Zionist pedophilic government. These people are pedophiles. They're corrupt criminals. They operate in crime syndicates. They're doing backroom deals. They're committing crimes in the wide open. Trump unconstitutionally is militarizing the streets, and his supporters, his sycophants are cheering this on. I mean, you okay with that? Are you okay with the the streets being militarized? Are you okay with the federal policing by the military of our streets? Speaker 0: I actually was liking it till you just said I was a dumbass for supporting it. I Speaker 2: mean, look, man. This is this is the deal. They are giving you they are giving you a narrative that makes you cheer on your own demise. They did it with the Patriot Act. You know, we have to go get these people. We just allow us to spy on you just a little bit. Did you notice that when the Annunciation School shooting happened in Minneapolis Mhmm. I turned on Fox News right away to see what was going on. Turned on Fox just to see, you know, what was happening. This is Minneapolis. This is where I live. Mhmm. And so this was big, and I wanted to see if, you know, the, the cable news networks and the major broadcast networks were all over this yet. And sitting there just so happened to be a guy called Aaron Cohen, a Jew. And Aaron Cohen, this Jew, is, the founder of Gideon. And Gideon is a predictive policing AI software that will be able to preemptively identify somebody like the Annunciation School shooter. And he said, I guarantee with absolute certainty, 100%, that Gideon would have stopped this. Preemptively, it would have been able to predict that this crazy lunatic was gonna go in there and was gonna try to cut up all these kids. You know, all glory to God, only two kids died. Mean, still a tragedy, of course, but I mean, they they were fish in a barrel. All these kids that were in there with their elderly grandparents at this prescheduled Wednesday morning mass to celebrate the first day of school. And this Jew, Aaron Cohen, was saying a 100%, my software, my platform, Gideon, which will work in concert with Palantir, which is already in place and ready to deploy, it would have stopped this. Do you know that when Charlie Kirk was shot, that Jew, Aaron Cohen, within one minute was on Fox News saying Gideon would have stopped this? They're going to get Americans to cheer on the deployment of the AI super surveillance state that Donald Trump and Alex Jones and everybody has been claiming to warn everybody about as the enemies of humanity, and it's all the Jew. Palantir, Peter Thiel. This guy owns J. D. Vance. Speaker 6: Right. Speaker 2: J. D. Vance was just talking cryptically about Donald Trump's life ending. Trump is really healthy, but should tragedy strike, I'm ready to take over as the president. Why would you say that? Why would you say that? Peter Thiel would love nothing more than to get Donald Trump out of the way because JD Vance is not only willing, he's begging to be accepted by these people. He is bending over, grabbing his ankles, and just getting fucked in the ass by these Jews, and he loves it. All along the way, he loves it. And by the way, how can he be a pro white America first president? His wife is an Indian. His kids are brown. I mean, this doesn't make any sense. Mhmm. But white Christians cheer this on like, yeah. Go go J. D. Vance. They've presented him as this, like, country bumpkin flannel wearing. It's like Tucker Carlson. Right. Who acted really shocked when Thomas Massey told him this. Tucker Carlson's dad was very high up in the CIA. That's not something that you just retire from or quit one day. You know, like, I'm running the CIA. Well, I'm all done with that. It's time to, you know, go fishing and hang it all up. That's a generational thing. Speaker 0: Yeah. Nick Fuentes called him out on how the hell you didn't know your dad was in the CIA. Speaker 2: Yeah. Tucker Carlson's wife is also a Jewish. Speaker 0: What? Really? Speaker 2: This is a problem. We have a big problem in this country. And the problem is the Jew. And they're not gonna stop unless they're stopped. I hate to say it like that, but it's just absolutely the truth. And they demonstrate this time and time and time again. And when people approach that line, when people start talking about a way to deal with this issue, you know, that gets really sensitive. Because people are like, they'll accuse you of Fed posting. They'll say like, well, you're talking about violence. Mhmm. What do you think is being waged on us right now? It's war. The Palestinians. People are dying right now. Yeah. And the Palestinians, although be it horrific and tragic, they come second to America and to Americans. Speaker 0: Right. Speaker 2: You know, I care about the well-being of my children, of your kids Speaker 0: Mhmm. Speaker 2: You know, of Christian Americans, of naturally born Americans, of people who were promised inherent inalienable rights that were given to them not by the government, but by God. Mhmm. God has been removed. Jesus Christ has been removed from every one of our institutions. Kristi Noem, if you go out to South Dakota, you can't even talk about the New Testament. You can't spread the gospel because that's hate speech according to the ADL. The New Testament is hate speech. Wearing a crucifix is hate speech. You guys put me on Instagram. Just my picture is hate speech. Right. The symbol. You know? So Speaker 0: Yeah. I couldn't believe we posted pictures with you. We just after we our first podcast together, they take the post down. I look for the reason. It says, hate speech symbols. You're a symbol of hate. And we're all smiling at the like, I'm standing out with a crossbow. Speaker 2: I do, though. I do hate this shit. Speaker 0: Yeah. I hate it too. Speaker 2: You know? I hate transgenderism. I hate pedophilia. I hate you serious loans and high interest promissory notes. I hate being saddled with watching my country be sold out to the highest bidder. I hate my rights being eroded away. I hate children being introduced to pornographic materials in their schools. We really do have Weimar conditions in this country right now. You know, I mean, we're not far off from mother daughter prostitution teams on the street selling their bodies or doing unthinkable things in exchange for their next meal. The prices that we're paying for foods and goods, you know, while everybody else benefits. And who is it that's benefiting? Across the board, every single day, in every single way, it's Israel. Speaker 0: Mhmm. Speaker 2: We're bending over the barrel and giving them everything. Israel, this landmass, what it is is it's the front lines of the military industrial complex. It is the American war empire. It is and a lot of these people have dual citizenship. Speaker 0: That's what I don't like. Speaker 2: They're all gonna flee. They're all just gonna go there. And, know, they have the fortress. They have the weaponry. They have the aircraft. They have the gold. They stole all of that from us. I mean, they literally stole our physical gold, which is why we had to get off the gold standard. Donald Trump and Elon Musk, I remember when they were getting along before that whole thing, whatever happened to their relationship. They were gonna take pictures of Fort Knox. Remember that? Yeah. Yeah. We're gonna take pictures. We're gonna show you all the gold. What happened to that shit? Well, I I don't know who was surprised, but the gold ain't fucking there. Speaker 0: They still it was about about two months ago. Mhmm. Remember, it was everywhere that Obama was gonna be arrested for treason. I was making posts on Facebook about that and nothing ever came of it and people's like, oh, what happened? I thought you guys was pro Trump. I was like, this is all bullshit. They're trying to distract us from something. Speaker 2: And what do you suppose that is? Speaker 0: The damn Epstein list. The files? What's going on in Israel? Obama's not going to jail. Right. It was everywhere. They made statements about it. Nothing ever came to fruition and Speaker 2: The Epstein investigation has to be the linchpin. It's it's gotta be the powder keg that blows that brings the entire empire of lives crumbling down. Can you imagine, let's just say for a second that Donald Trump is on tape having sex with a kid. Can you imagine the implications of that? Yeah. Can you imagine when not just in our country, but everybody in the world learns that Speaker 0: Right. Speaker 2: Not only he, but that all of these people are blackmailed or otherwise controlled by these people, but they're on tape having sex with kids. I mean, have people forgotten about Pizzagate? Have people forgotten about Adrenochrome? I mean, was like decades ago, or at least a decade ago that the American people learned about how corrupt and degenerate their government was. And Trump is the guy according to Q that was gonna ride in on the white horse Right. Shine a big bright light on the pedophile cabal. And he was gonna drain the swamp and he was gonna free all of these imprisoned kids from New York City tunnels Speaker 0: Mhmm. Speaker 2: That we saw, by the way, Jews crawling out of, like literally crawling out of with blood stained mattresses. Speaker 0: Right. Speaker 2: These are a sick group of people. And then you talk about the tunnel dwelling Jews. Well, now there's a new faction, Ryan Matta, do you watch his work? He's got the jungle Jews in Guatemala. And it's the same people. It's these Lev Tahor people in Guatemala. They had all those kids. Did you see that when they raided the compound? They raided the compound and you have all these Jews with their little braids and whatever. Speaker 0: Yeah. Curls. Speaker 2: And they're like fighting with the police, and they've got all these kids and these women. They take these guys to jail, and then they took these, all these kids and they brought them to like some safe house somewhere. Mhmm. I mean, we're talking like a lot of kids, dozens of kids. They took them to the safe house somewhere. The Jews got let out, and then they went to this compound and they like fought with the police, one, and broke all these kids out and like reclaimed their sex toys. They took these kids back and, like, went on a lamb with these kids back into the jungles of Guatemala. Then you talk about Mexican drug drug Speaker 0: Just literally. Yeah. Speaker 2: There they are. We want our kids back. Like, give us our sex slaves back. Give us our little children back. These are the women and children that this Lev Tahor sect of Jews was violating, and they went there and, like, they demanded them back, and they got them back. Speaker 0: That's kinda like a skirt they're wearing or some sort. Speaker 2: So then they fled to Mexico. Well, in Mexico, what we've learned is that some of these very notorious drug cartel syndicates Mhmm. You know, obviously they're very violent, they're very gruesome, they murder. There's actually one guy that's called the butcher. Because he cuts his victims up and he scatters their remains into different graves that are separated so that the bodies can't be identified. And you have like mothers that are looking for their missing children. And they're walking around with shovels trying to dig up their child's body that they're looking for after these cartels, this butcher guy cuts into pieces. Well, do you know who trained the butcher? Speaker 0: Let me guess, the Jew. Mhmm. Speaker 2: Yeah. Yeah. The IDF. Like, it it it's just insane. And on the news, on Fox News, you now have to bring it back full circle, you have Aaron Cohen, who is the developer of this Gideon software that Americans will ultimately beg for because the media will capitalize on the emotional attachment or response to the public assassination very gruesome of Charlie Kirk and say, we need to do something. Just like it was we need to do something about these towel heads. You know, we've gotta go we've gotta go get them on their turf before they come, you know. And there's another thing that Alex likes to say, AJ Jones, he'll say, well, Speaker 6: I wanna bring Sharia law. I'm gonna bring Sharia law. It's real scary. Speaker 2: Look. I I don't see an over representation of towel heads in my government either. Yeah. Don't see Chinaman. I don't see Muslims. Yeah. I see Jews. Yeah. And that's just being objectively honest. So, know, like you were asking me about Nick Fuentes before I consider Nick to be a tremendous ally. You know, I I consider him a friend of mine and an ally to me. You know, we talk. I was at AFPAC. It was kind of a controversial appearance. And I don't think that, you know, anybody's been able to mobilize, know, to to to engage the Zoomers, generation z, as much as he has been able to do into into politics and to try to, you know, to to be able to tell them effectively exactly what it is that's going on here. That's really important because that's the future of our country. These are the people that are gonna join us in fighting. Right? I mean, are these are fighting aged males. Right? And that's who we need. We don't need this. These older these boomers, I don't know, man. I mean, that's they're like the drowning Speaker 0: Boomers are a lost cause. Speaker 2: They're like the drowning victim that doesn't wanna be saved. You go to save them and they'll just pull you under and they'll kill you. Mhmm. But, you know, I mean, Gen Z, Nick has done a great job. And then the New York Times piece and him, you know, like his his rise to prominence. I I vehemently disagree with him on several things. I mean, I do disagree with Nick on, you know, the Western medicine industrial complex and big pharma. Mhmm. He said that he's all about that and that you're a quack if you're looking for like alternative medicine. And I know the dangers of Western medicine. I know the dangers of chemotherapy. I know the dangers of big pharma. I know how that process works. I know that they pay trillions or billions of dollars to be put into these epic machines where when you go in and you present with symptoms, the doctor puts in your symptoms, AI spits out a diagnosis, a prognosis, and a treatment. And that treatment is always more poisons that come from big pharma that have not been safety tested. And so I told I would love to sit down with Nick on that because I completely disagree with him. There's a litany of information. That's a whole another detour I don't wanna go down. But also, you know, he said that he thought that we should be mainstreaming the j q a little bit more. And that, you know, I think that he actually said that Gruipers were harming him by being, you know, too radical. And you know, that they were kinda making him look bad because he's trying to mainstream the message. Well, I don't know. I think that's kind of what I was talking about at the beginning. That's the problem I have with mainstreaming the message is, look, what's being done here is very extreme. What's being done here is very radical. It's disgusting. It's murderous. It's violent. It's bloody. It's degenerate. It's pedophilic. It's it's it's all of these things together. And I think that that in and of itself is very radical. And so when you're speaking of it and you're speaking truthfully, it's gonna be shocking and uncomfortable for people. But I think that the only way to effectively communicate is to is to tell the truth as clearly as possible. It's why people say, why do you why do you call them Jews and not like Zionists? It's the Zionists that that you know, that we're really combating here. It's not the Jew. Well, that's false because, you know, before there was Zionism, there were Jews. And it wasn't the Zionists that were kicked out of a 109 countries a 134 times. It's been going on for a very long time. Speaker 0: Mhmm. Speaker 2: It was the Jews that were kicked out of a 109 countries a 34 times. And I believe that we should be one ten. And I believe that that should happen very soon. So I don't agree with mainstreaming, and I don't agree with Nick's, you know, Western medicine stuff. But other than that, I mean, seeing him on the front page of the New York Times like you just Joe just put it up there. That's that's really great stuff for us because that puts the attention of this topic, you know, in front of millions of people that otherwise would would never know about any of this. You know, because I can't do it. I'm on Rumble. I'm on X. My blue check mark's been removed by Elon Musk. My my Twitter reach has been throttled to basically zero. I can't be on YouTube. I can't go to events. I'm not invited. You guys are the only ones that'll sit down and talk with me. I'm not invited on anybody because I Speaker 0: Nobody invites you on. Speaker 2: Nobody invites me. Nobody wants to come and sit down because they feel like being attached to me is like this. It's like this very dangerous thing because, know, like you guys get Instagram takes down just a picture of us. Yeah. These people feel like they'll be cast to the furthest corners of the Internet. Speaker 0: Mhmm. Speaker 2: And you know, that nobody will ever be able to watch them again. And this has been a very systematic, very well coordinated attempt with the hit pieces to dissuade advertisers from doing business with, you know, with my network or with my show. And so this is a guy, Nick, that can empathize with that because before I was banned from things, he was. You know, I mean, was banned from Airbnb and Uber. I mean, this guy knows exactly he needs to be canceled. And so he's the epitome, he's the definition of, you know, anti Semitic cancellation or anti Semitic cancel culture. He has been attacked by the people that are attacking the rest of our country. And there's been a lot of people that have done that. But I think that I think that pumping the brakes or slowing down isn't the right answer. Because right now I think that we're at this breaking point. And I think that with our backs pushed up against the wall and with a president who has just basically overtly said, I am for Israel first because that's what Trump has done. And, you know, beyond that, you have president Palantir and J. D. Vance. We're looking at a really dangerous situation right now. Yeah. You know? And especially when just by coincidence, this Jew Cohen just happens to be there. Every time there's a disaster, he's there. Oh, well, we could have stopped this a 100%. Well, what does predictive policing and AI with this Gideon software actually look like? Trump already said that he was all about red flag laws. Right. The attorney general Pam Bondi already said that she was about red flag laws. Yeah. So what does that mean? If I'm texting or if I'm appearing on this program and I'm perceived as being a radical or an extremist or an anti Semite Speaker 0: Mhmm. Speaker 2: Well, they're immediately coming for me. Right. And so if it's just taking the guns, do you think that's where it stops? They're just gonna come and take my guns? Or take the guns of all of these other people? And so you find the answers of all of this in Project Esther. You find all of this in Project Esther, was drawn up by the Heritage Foundation, the so called conservative think tank where it outlays in 34 pages, the exact mission of the Jew, of the Israelis, of the Benjamin Netanyahu regime, of the Zionists, of the Frankists, if you're Candace Owens. If you're telling the truth, the Jew wants to enslave and lock down. The Jew wants to own or execute non Jews. The Jews wanna rule over all of humanity. Project Esther gives a willing president or a willing administration, which it's very clear we have a willing administration in the office now. It gives them a two year timeline to usher in the courts of justice, to usher in Noahhidism, and to basically exterminate or lock up anybody who's perceived as anti Semitic. So if you've noticed, pro Palestine has turned into anti Semitic. Speaker 0: Right. Speaker 2: Mhmm. Anti Semitic has turned into pro Palestine. And what they do is they just trace that all the way. They keep watering it all the way down to where you're anti Semitic if you're anti genocide. If you are critical of or question Israel's war efforts in Gaza or in Lebanon or in Syria or in Iran or wherever else these expansionist terrorists Talmudic Zionist fucks wanna kill kids. If you question that and say, hey, hold on a second. I don't wanna pay for that. Not only are you just anti Semitic, but now you're pro Palestine. And Project Esther would identify you as something called an HSO or an HSN, which would be a Hamas support network or organization. And that thereby, by extension, you would be classified as a terrorist or a person that is capable of committing terrorist acts. So what is Gideon gonna do about that? Everybody who's ever been critical of or questioned Israel is now pro Hamas. They're pro Palestine. And by extension, they are a terrorist or capable of participating in terrorist activity. Speaker 0: It'd be used to track you. Speaker 2: So when I look at Donald Trump militarizing the streets, that's what I'm looking at. I'm looking at the 34 pages of Project Esther, which tell a willing and friendly presidential administration exactly what it is that that the Jew wants for America. And then also, I'm just looking around saying, okay, well, during 2020 when our country was being ripped apart limb from limb and everything was on fire, when $12,000,000,000 in damage was inflicted on this country and, you know, women were being raped and corner stores and family businesses were being burned to the ground and cops were being shot and police precincts that were occupied with cops were being like lit on fire with Molotov cocktails. Donald Trump was the president. Speaker 0: Right. Speaker 2: Did he deploy the military? Speaker 0: He do anything. Speaker 2: He didn't deploy the military. Why now? Why now? Our country's not on fire and burning. Cops aren't being targeted for random assassinations because they're wearing a badge and for no other reason. Corner stores aren't burning down. Portland's not on fire anymore. I think they finally got that extinguished. It was the last city to to to completely burn. Speaker 0: So you think Trump is groaning us? Speaker 2: I mean, who is he preparing to fight? That's the question that I have. Mhmm. Who is it exactly that you're preparing to fight? And if he says that crime is rampant in DC, well, as compared to his first administration, it's actually down. As compared to just the beginning of his term in the second administration, crime is down in DC. Mhmm. So who are you preparing to fight? What's the real justification? Well, I think he's just trying Speaker 0: to win over his his base. Speaker 2: I think he's trying to win over his paymasters. Speaker 0: Mhmm. Speaker 2: And I think he's doing the bidding of Israel, and I think he's being told what it is that he's gonna do. And he's so deeply implicated, 230 some odd million shekels. Right. And they're getting their shekels worth. Speaker 0: Mhmm. Yeah. When I totally saw him revoking people's visas and that one college student, I I can't pronounce the name. Camille was his name, Joe? Khalil. Mahmoud Khalil. They was trying to deport him. He was actually a resident. A resident here. Yeah. He had a green card, and they they labeled him as pro Hamas. I was like, that does sound right. Gonna deport him, but now he's back on the streets and A guy with a master's degree. Yeah. And Republicans are dead silent on that. Man, why is he still here? Speaker 2: I just think that it's really important for people to actually just like kind of look beyond what they're seeing in the news, you know, and look beyond what mainstream media is telling you. If you really wanna know what's happening in your country, I mean, you can start with Project Esther. It's 34 pages. This so called conservative think tank. The authors of this are the Heritage Foundation. And this has been adopted by the Trump administration. Speaker 0: Oh, Speaker 10: the Jews have this conspiracy. They have this plan. What are you talking about? What do you mean? What? They all get together and they wanna implement this plan? The next time somebody asks you that or they're skeptical, look up Project Esther from the Heritage Foundation. Their plan to brand any critic of Israel, anybody that criticizes Israel, they're gonna call a terrorist supporter, so they could be excluded from open society by being fired, sued, deported, defunded, expelled, ostracized. And the Trump administration is implementing that plan. Yep. So when they say, what's the conspiracy? What's the plan? It has a name. It's called Project Esther. Speaker 2: That's right. Speaker 10: It was written by the Heritage Foundation. It is being implemented by the authors who wrote it, who now work in the State Department of this government. So you wanna say who, what, when, how, this is it. Okay? Miriam Adelson gave Trump a 100,000,000. APAC put a $100,000,000 against any incumbent congressmen who voted against aid to Israel. Other Jewish donors gave hundreds of millions to Trump in his reelection campaign, and now they're implementing their plan. Speaker 2: And what is Trump doing Speaker 10: right now tough is a terrorist. Right. And we're gonna destroy them. We're gonna Speaker 2: APAC's gonna put tens or hundreds of millions of dollars You give Speaker 0: him message. Speaker 2: That will primary Mass. Thomas Massie Yeah. To get him out of there. And Trump is spearheading all of that. Trump went to war in in the open on social media against Thomas Massie. Thomas Massie is a hero. Speaker 0: Right. Speaker 2: Thomas Massey is standing on an island with Marjorie Taylor Greene Speaker 0: Do you know what think? MTG too. Speaker 2: I don't fully trust her. Speaker 0: MTG? Well, he hasn't made anything public about MTG. Speaker 2: Right? She's retarded. Yeah. This is the woman that wanted a national divorce. I mean, come on. She's you Speaker 0: know, you know how government works. Speaker 2: You know how politics works, a national divorce. Well, I mean, she's she's a home wrecker. Speaker 0: Like, was to take all the red states and Yeah. I remember that. Draw a line. Speaker 2: Yeah. Just just be happy with giving up half of your country to, know, some other fake political group that identifies as liberal or democrat. No. I'm not interested in that. I wanna fight for my country. I want my country to thrive. This is my country. Speaker 0: Mhmm. Speaker 2: I don't wanna give up half of it. I don't wanna give up my public education system either. That's why I don't pull my kids out and homeschool them. I send them right to public school. They're critical thinkers. They know the truth. They're armed with it. And they will debate with their teachers. They've ended up in the principal's office. Speaker 0: Even what was the civil war for? Speaker 2: I've had to be there, you know, debating with principals about Israel. Well Speaker 0: wanna see the look on that face when Stupid is walking around. Speaker 2: Your your 10 year old said some some things that we would like to discuss with you. Yeah. I'm on my way. I'd like to I'd like to know exactly what my 10 year old was saying. Well, Speaker 3: I don't know if you do or not, but Speaker 2: so I get there, and it's like, well, you know, he said that there was a conspiracy by Jews to take over our country. And I said, okay. Well, do you have any evidence to the contrary? Was he wrong about that? Mhmm. Well, I think that's just very antisemitic. Well, unfortunately, it's also very true. And so then I took my my boy out for ice cream. And I'm like, look, man. We can't send our kids out into the world, like, you know, like protecting them and coddling them and not telling them what's going on. And, you know, in the same respect, we can't do that to our fellow American either. And I think that if you have a platform, it's incumbent upon you. It's like your responsibility to make sure that people hear in the most direct way who it is that you're talking about. I don't wanna confuse these people. Why are you talking about the Jew? Isn't that what they call themselves? Don't they call themselves Jews? Speaker 0: Mhmm. Right. I used to think I was just a religion, but it's actually ethnicity. It's a race of people. Speaker 2: I don't even really know that that's true either. Right. You know? And why don't they allow DNA testing in Israel? Mhmm. Yeah. Because you're gonna find out that these people have no ancient Hebrew DNA at all, and that these people are not in their ancestral homelands, and that in fact that they're nomads, they're settlers. They have no roots. They have no nothing that holds them anywhere. And this is why they just continue to go everywhere else like a parasite and attach to the host and then they just drain that host of all of its treasure and its blood and its monetary resources. Speaker 0: I pulled up on chat GPT. Brown University did a study on how much money we spent for wars for Israel. It was over $16,000,000,000,000. Speaker 2: Can you imagine putting $8,000,000,000,000 dividing that up to every naturally born American and putting it back into the households of actual Americans? I mean, these people would have a surplus. Right. People are living off of credit cards. Our fellow Americans are living off of high interest rate credit cards. They're losing their they're losing their grip on on their mortgage. They're losing their vehicles that are getting repossessed again. And foreclosures are happening. People are losing their marriages while we're serving Israel. Speaker 0: I tried to point that out on on Facebook, and my followers went after me. Oh, you woke now. I was like, dude, it's way harder to support a family nowadays compared to my parents. We were poor, but he he could. On one income, we had a we had a car and a house. You can't do that today. Mhmm. One with one income. And people just said, man, you're woke. Speaker 2: Ask them if they know that their entire retirement account now belongs to private equity firms that are headquartered on Rothschild Boulevard in Tel Aviv. Ask them if they're okay with the fact that these people can go in there and they can take their money and they can go into the high stakes gambling area. They can actually invest in red money investments with your four zero one k. They can go and they can invest in Bitcoin or some other form of cryptocurrency. And if they lose it all, tough shit. You got nothing that you can do. And Trump gave them that protection with an executive order almost immediately after taking off. It was August 11, almost immediately after taking office. I mean, this guy's first executive orders were all pro Israel. Right. And they were all to the detriment of America. All of these things hurt Americans. All of these things hurt the future of our country. Mhmm. It's a bastardized version of, you know, American patriotism. It's fake. It's nonexistent. It's not there. There's no left and right. There's no, you know, Republican, Democrat. They're not going there and fighting, you know, for the best interests of the constituents in their home district. In their August recess, they didn't even go back to their home districts. They went on this huge delegation funded by APAC to go to fucking Israel and to sit down with Benjamin Netanyahu. They don't care about their districts. They don't care about their states. They don't care about their country. They care about getting their pockets greased, having a platform, having influence, being an e celeb, being one of these, you know, top actors playing their role in this political theater, this theatrical presentation that we're all watching while real people are dying. Real people like Irina Zorutzka are dying. And that's just a one off. That's not that's I mean, that's happening every day all over the place. There is a war on for the soul of our country. And what I was trying to say earlier when I was pointing to these different wars, you've got, you know, Israel's war in Gaza, Israel's war in Palestine, and that entire region, Israel's war in Lebanon, and they're knocking on the door to Iran. And you notice that they're trying to pimp the American people into supporting this kinetic confrontation with Iran. And you notice that right at the time where Trump pumped the brakes on that, like, hey. I don't really know about going to war with Iran. I'm not willing to just go over there and just bomb Iran. Speaker 0: I hate it. Happened? Speaker 2: What happened right then when he was slow to roll? The Epstein shit came. Because those people know that they have the goods on Donald Trump. You've got Tom Alexandrovich, a literal Jew pedophile right here in in Nevada that gets popped for trying to have sex with a mentally handicapped American child. Speaker 0: I saw that. Speaker 2: The Trump administration intervenes, takes him out of jail here, and flies him to the world's largest Epstein Island Right. To Israel. Mhmm. And then if you go ask on censored AI, it'll tell you how many American pedophiles or Jewish pedophiles that committed crimes in America that are wanted by America are currently hiding out in Israel right now, that they refuse to extradite back to America so that they can face prosecution. So Trump literally aided an offender. Yeah. He he became an accessory to a fugitive from justice by allowing him to unlawfully flee to avoid prosecution, and the state department, as Nick Fuentes pointed out, all of these people, the authors of Project Esther, are in the state department. They are Alexandrovich's fellow Jews and fellow pedophiles. You think that they're gonna prosecute him? Do you think that they're really going to put any effort into bringing if we were a serious country, our president would say, you tried to fuck a mentally handicapped American child? Yeah. You're coming back. And he has the authority as the president of The United States to issue a UFAP warrant, an unlawful flight to avoid prosecution warrant or a alert warrant. Speaker 0: Right. Speaker 2: Where the Israeli officials would be required to go take Aleksandrovich into custody and bring him back here. But the Alexandrovich story goes a lot further than that. It's not just some random pedophilic Jew that wanted to rape a kid in in Nevada, a mentally handicapped one. It was the guy who is a a top a top official in the Israeli cybersecurity directorate who was responsible for censoring Americans on X and on various other social media platforms who were questioning or critical of Israel's efforts in Gaza. So you've got this pedophile Jew raping American kids, deciding what you or you or myself can post on x. And of the takedown requests that Aleksandrovich being the cybersecurity directorate leader for Israel, for the IDF, for the Mossad, for Benjamin Netanyahu's regime, 40,000 takedown requests were honored by various social media platforms in The United States to censor and suppress American people from posting or discussing or having discourse online. Speaker 0: Yeah. I posted that on Facebook, and it was weird. It had no comments, no interaction. Wow. It like, didn't even go out. Speaker 2: So you've got top intel officials from Israel that are also pedophiles being protected by the president of The United States. What kind of information do you think Tom Alexanderovich, a higher up in the Israeli cybersecurity directorate has Yeah. On Donald Trump? Speaker 0: He's gotta have some really Speaker 2: What kind of access to the information in the Epstein files do you think that, you know, one of the commanders in the IDFs or in the Mossad's cybersecurity directorate has? What kind of Yeah. Information does he have on? Why do you think it would be that the president would personally intervene or his administration to make sure that Alexanderovich got back to the pedophile safe haven of Israel? Yeah. Because they have that. He is so deeply implicated. He is so fucked. That guy is owned in every way possible. And then you can talk about the way that they own him financially. I mean, the Jew holds all of the notes on Trump properties. If they just raise his interest rate by a couple of basis points, they'll bankrupt, you know, everything Trump. They have this guy by the balls. You can't imagine a guy that's more captured than Donald Trump until you get to J. D. Vance. And he's just doing it voluntarily, just rushing right at it. I mean, Peter Thiel, this guy this guy is a psychopath. And all the other people that Trump is associating with. I mean, you have Larry Ellison and Sam Altman marching into the Oval Office and getting getting hundreds of billions of dollars pledged toward Speaker 0: Right. Speaker 2: The development of AI enhanced mRNA injections that'll be personally customized for you shipped here. Are you taking them? Speaker 0: Are you taking are you taking the Speaker 2: Taking You you don't want the Larry Allison jab? Why? Sam Altman, by the way, is implicated in the homicide of the whistleblower that blew the whistle on OpenAI. I forgot what his name is now. He's, he's a brown guy. I think he was a I think he was an Indian, actually. Speaker 0: Oh, yeah. He's a brown guy. Speaker 2: Yeah. He's a brown I think he's an Indian, a street shitter. But he he blew the whistle on OpenAI, and then he ended up dead. And and that's like Sam Altman's competitor, and and that's like you know, mean, he that would have really detrimentally hurt Sam Altman, this guy ends up dead. And Sam Altman's fingerprints are are all over a whole bunch of other crimes, you know, involving sexual immorality. This might be a look Speaker 0: at pictures of him, I I just you can just see it. Speaker 2: As a pedophile? Speaker 0: Yeah. Yeah. You can just see it. Speaker 2: Yeah. Don't let your kids around Sam Altman. Speaker 0: When I look at Bill Gates, he's got that look. Speaker 2: There's another one. You know, I mean, this guy who, you know, like stands in front of the world in one of his TED talks Mhmm. Telling you we're going to we have a population problem. We have a world population problem. Speaker 0: Mhmm. Speaker 2: You know, there's too many of you. Speaker 0: Yeah. He said Speaker 2: that. We've got to get rid of you. Yeah. And the way that we can accomplish that is through vaccine. Yeah. Why don't you believe him when he says that? Right. And these people wrote on the Georgia Guidestones that they wanted to reduce the world population by about seven and a half billion people. Speaker 0: How many people Jeez. Is on the planet? Speaker 2: I I think that around billion? Around eight and a half. Yeah. Eight and a half, 9,000,000,000, something like that. Speaker 0: That's crazy. Speaker 2: And they I think that they want, like, 6,000,000. That number just keeps popping up. I don't know. It's it's it's really interesting number, isn't Speaker 0: it? Yeah. Speaker 2: No. But I mean, wanna reduce no. They wanna reduce the population by, I think it was about seven and a half billion people. And how do you do that? Well, Bill Gates says, through vaccine. This guy absolutely looks like a pedophile. This is the guy that was coming up with the synthetic breast milk during COVID, telling mothers not to breastfeed, and then he releases his own, like, breast milk concoction, which is no doubt full of all kinds of great nutrition. Speaker 0: He made his own butter too. Speaker 2: And, yeah. I think this guy is next to president Trump. Speaker 0: Yeah. He was sitting beside Trump and he said, I forget what he said, through manipulating genes, we can everybody can live, like, longer or something like that. And president Trump's like, well, that Speaker 2: sounds great. Speaker 0: Very great. Speaker 3: Yeah. That's wonderful. It would be it would be excellent if I could live Speaker 2: for I I don't think Trump wants to live anymore, and he can tell that. I mean, today, September 11, of course, you know, a a horrific day in our history. Mhmm. Trump is there, of course, at the ceremony while they're reading over 3,000 names aloud and ringing the bell. He was sleeping. I didn't check. To Melania. Yeah. He doesn't look like he's engaged anymore. And, I mean, just compare the aura of modern day Trump to 2015 Trump. Speaker 0: Right. Yeah. Speaker 2: Yeah. I mean, where did his aura go? He's just he's lost all of his luster. You know, MAGA has lost all of its luster. There really is there is no MAGA anymore. What you have is MAGA has become factioned and fractured, very quickly and very deeply. And now you have basically Speaker 0: What the hell? Vicky Yancey. Speaker 2: Just a it's a dual faceted kind of thing at this point. Key? Speaker 0: Heavy officer second class, Kevin w w Yonko, United States Navy retired. Yeah. It's gonna scan in on him. Speaker 2: Yeah. Looks like he needs Speaker 0: his pudding. Yeah. He used to make for the Biden for that. Speaker 2: Yeah. I I mean, he looks like he needs his diaper changed. But as far as MAGA is concerned at this point, it's safe to say that you just really have two factions of MAGA. You have pro pedophiles and you have anti pedophiles. Speaker 0: Yeah. Speaker 2: In this country, you have pro pedophiles or anti pedophiles. Speaker 0: Yeah. Right. Speaker 2: There are imagine the struggle that Thomas Massey is going through Yeah. To release the files pertaining to an investigation surrounding the largest pedophile child sex trafficking operation that's ever been known to man. Speaker 0: Do you think he's gonna be reelected? You think they're gonna be able to get him voted out? Speaker 2: Massey? Yeah. Oh, I just pray to God that he I mean, yeah. I I would support a president Massey ticket. As a matter of fact, I wrote him in. Speaker 0: Oh, you did? Last election? Speaker 2: Yeah. Last election. I'm like, I'm not legitimizing this process. And that's, you know, that's another point that I wanna Speaker 0: Murano, though, on the right. Speaker 2: I think that that's a really important conversation that we should have, voting. And, you know, whether or not it is in our best interests or if it behooves us to continue to legitimize this this particular process or this, you know, political apparatus that we have here, this system which has been completely compromised and and sold out, and the matrix, the illusion of this two party representative constitutional republic that just does not exist. It has to come down. It has to burn to the ground. It has to be completely abolished and torn down. And there's a precedent for that. Mhmm. And, you know, I mean, our founding fathers, there can't be a constitution without a declaration of independence, and we have to declare our independence from this subversive nation state of Israel. We have to do that. We we have to untie ourselves from Israel. We should be stopping all funding to Israel. They shouldn't get another clipped penny from us because and then, you know, you just let nature play out. Like if that's serving up Israel on a silver platter to Iran and all of the other countries that surround them that hate them and for good reason, then so be it. It's not my job, it's not your job. I don't wanna fund that shit. Why should my money go to protect these people who are agitating so that they can go steal land? Literally, that's their objective and they've said that. It's their stated goal over and over again. We're gonna go steal the ancestral homeland. We're going to come and steal your ancestral homeland that you haven't vacated for thousands of years. Despite all of the attacks, you keep coming back. Speaker 0: Greece is a part Right? Of that They want Greece? Speaker 2: Yeah. They want portions of Greece. They want basically, all of Ukraine would be new Khazaria. And Greater Israel butts up against the Ukrainian border. So it's not included in their official map of Greater Israel, but Ukraine would be obviously an extension. Speaker 0: Mhmm. Speaker 2: And, you know, Iran is really the last domino to fall. Speaker 0: Yeah. It is. Speaker 2: So who's who's gonna protect Israel from Iran? Well, we are. Mhmm. And why should we do that? Well, Iran is very dangerous. You know, Laura Loomer, that screeching Jew, she'll tell you, you know, is she a tranny, by the way? I don't know. Do you know? I I honest is there any truth to that? She looks horrible. I don't know what what surgeon she's been to, but my god. She's got like Mar a Lago face. Notice all Speaker 0: these people yeah. Speaker 2: Mar a Lago. You haven't heard that term? Mara people that go and work for the president. Speaker 0: Like, you Speaker 2: seen it? Was this, Caroline Leavitt? She looks like I mean, yeah. Look at that. That is hideous. That is absolutely disgusting. There's gotta be some truth to that. Speaker 0: What did she look like before? Speaker 2: But these people will tell you, you know, Laura Loomer and company Speaker 0: That that is nuts. That is nuts. Speaker 2: Is that real? Speaker 0: That that cannot be real. Be real. No. That's not. Trump. Is that Trump real? Speaker 2: That can't be real Trump either. No. Speaker 0: What? No. No. I can see it, though. No. Speaker 2: That's Oh, yes. Speaker 0: That's that's that's gotta be fake. Speaker 2: That's not fake. That's that's an actual picture of Laura Loomer, who I have seen in person up close. No. Speaker 0: I'm talking about the guy that looks they try to say she's trans. Speaker 2: I mean Speaker 0: yeah. I mean, he's trans oh, fuck. Speaker 2: Lawrence Loomer. Larry Larry Loomer. Speaker 0: The Internet is crazy, man. Speaker 2: Well, you know, we have access to a Speaker 0: lot things. Video of her. I've never really seen her. Speaker 11: I'm actually going to jail. My life is ruined. Does anybody understand how ruined my life is? Speaker 2: I don't think that's her. Speaker 11: I'm sick of that. Speaker 0: I don't Speaker 11: wanna listen to people tell me that I'm a conspiracy theorist. Speaker 2: Don't know Speaker 11: what it's like to be Speaker 2: That's like legit. Has that a parody? Speaker 0: Oh, that's her. Right? Oh, she's Speaker 12: got On Tuesday, news broke that a missile had struck a hospital and supposedly killed 500 Palestinian civilians. Speaker 2: Like the vaccine insert, this will hurt you. So we're we don't want really want you to know that. We're gonna leave it intentionally blank, intentionally left dark for for her set. Yeah. Thank you for that, by the way. But, you know, people like Laura Loomer will tell you that Iran is gonna bomb us and that they're a threat to our national security and, like, all these other things, and very reminiscent of when Benjamin Netanyahu sat before congress and said Saddam Hussein had weapons of mass destruction to scare the shit out of everybody Speaker 0: Mhmm. Speaker 2: So that they would support regime change in Iraq. Same thing. You know, with regime change, you've got to have boots on the ground and all of the blood and treasure of Americans that was lost. You know, over this, you find out that it was all built on the pretext was just a 100% lies with the incubator babies. No. What it was was Saddam Hussein was rejecting the one one well, the the the central banks. Speaker 0: Yeah. Speaker 2: You know, he wanted to develop his own system of monetary exchange and Speaker 0: Mhmm. Speaker 2: You know, the Jew couldn't have that. And so the Jew instructed the, you know, the military industrial complex was activated and the American war empire went and fought for the Jew to destroy that. To keep the to keep oh my god. That that is wow. And it just gets worse and worse. Speaker 0: Who is that picture? Who's beside Loomer. Who the hell is that dude? Speaker 1: It's just some kid, I guess. Speaker 0: That's a kid with a mustache like that? This this got it. Speaker 1: It looks like the perk. Speaker 2: That that is that real? I mean, look. I I've got no problems, you know, like Speaker 0: Well, that's a actual picture I have a photo of facial surgery. Go up, Joe. Keep going. Right there. Oh, okay. Yeah. Speaker 2: Wait. Wait. Wait. Put that one next to the dude. Do you remember the Speaker 0: Oh, yeah. Joe, you Speaker 2: know like the dude Speaker 0: Right. Yeah. Speaker 2: From the before and after that yeah. That looks like Larry or Lawrence. Lawrence Loomer. I mean, we got a lot of serious shit to talk about. But she's, you know, but she's dangerous, though. And she's really dangerous because, you know, she has proximity to Trump. You know? I mean, he listens to her. She has his ear. And, you know, she's she's pushing all of these pro Jew, pro Israel, Zionist, very destructive. Speaker 0: Mhmm. Speaker 2: You know, ideologies. And I don't know. I mean, Trump has to know what it is that's going on. And, you know, people say, well, he's not well you know, he's not well read. Well, then he's unfit to read. If the guy can't or to lead. If the guy can't read, he can't lead. Right. He's not well read. He doesn't understand these things. And that kinda goes along with all of the excuses that MAGA has given him for a very long time, which is, you know, like, well, he was duped. He was fooled. He was tricked. He was lied to. You know, Deborah bar Burks, the scarf bitch during COVID. And then, you know, what's Speaker 0: that No. She kept wearing a scarf everywhere. Right? Speaker 2: Yeah. And then that rat faced demon, Tony Fauci. Right. They these guys pulled the wool over Trump's eyes, forcing him to lock down the country and roll out operation warp speed, which he still touts as one of his greatest accomplishments. Speaker 0: He keeps saying? Speaker 2: How many millions of people lost their lives and dropped dead? How many people expired at the peak of their physical condition because of this shot? And he keeps coming out and saying it was one of his greatest accomplishments ever. It was like a crowning achievement for Donald Trump to unleash something that on the patent for this lipid nanoparticle literally says that it's a weapon of biowarfare. So when we uncovered that, we called it a bioweapon and I was threatened with prosecution and an indictment by the DOJ for continuing to call it a bioweapon. Don't care. Speaker 0: The DOJ did that? Speaker 2: I will start a prison ministry. I don't give a fuck. Lock me up. That's fine. I don't care. I'm not softening or changing my message. You know? And that's one of the biggest criticisms that, know, people people obviously really have a vested interest in trying to silence me or take me out. And one of the things that they say was, well, you were funded by Jews. You know, you had that gold company or whatever. You were funded by Jews. I don't have that gold company anymore because I refuse to change my message. You know, like money's not gonna control me. Promises of, you know, lifestyles and proximity to president Trump and dinners at Mar A Lago, that's not gonna get me. Coercion and threatening indictments, that's not gonna get me. And that's a pretty dangerous place to be because all they have left is to to kill me. You know, but I'm not gonna stop. I I just I don't think that softening the message right now is the time. So like, I'm trying to go anywhere and everywhere to educate people. And I'm, you know, like I mean, I think Charlie Kirk had the right idea about going to these colleges. You know, I mean, I don't think that, you know, I mean, he was talking to millions and millions of people. And when he started to notice what what it was that was happening with Israel and with these Jews, and he started saying the things like the clip that we played earlier, which was that was really bold. Speaker 0: Yeah. Speaker 2: And that was that was also very truthful. But that priest a lot Speaker 0: of funding from Israel for Speaker 2: Turning Point. Right? I'm not yeah. I mean, of course, it's it's yeah. I mean, Turning Point is is very, very Jew centric. Yes. Speaker 0: Mhmm. Speaker 2: And, you know, I I know that, like, what Harrison was saying was that Charlie Kirk was he was concerned that, you know, they would target him for death, that they would kill him if if he flipped on them. You know? And Charlie Kirk has been an an Israel apologist, and he's been a a very staunch defender of the Jew. And, you know, when you start to kind of pull back and you start to distance yourself and you were an ally of the Jew and you were, you know, a proponent and and a cheerleader basically for Israel and their war efforts despite how many children were being killed like Ben Shapiro. You know? And Charlie Kirk, you know, he started to pull away from that and he had a lot of questions. And in that clip, that was that was a pretty damning clip because it points out that the Jew controls every apparatus within Right. Within our society, from government to unelected bureaucrats, you know, the people that are deciding in the State Department who we go and drop bombs on. These people, they hold all of these key positions of power, you know, everywhere that you go. And then private equity firms, you know, Larry Fink and Schwarzman and the Carlyle Group and all these people buying up single family residences in our country and going in and swooping in in Western North Carolina where hurricane Helene just happened to park over the largest lithium deposit in the world. You know, the Panama Canal was signed over to the Jew to Black Rock by president Trump who promised the American people that it would be rightly returned to them, and it wasn't. He gave it to BlackRock. Ukraine, you wanna know what that's all about? BlackRock is in there swooping up dominance and control over all of the mineral deposits in Ukraine, which is also one of the largest exporters of wheat and other food, and they're just stealing it. These are expansionist thieves. They're parasites that attach to a host, and they suck the host dry of all of its blood and treasure. They suck the life out of everything that they touch, And it's a massive problem. So it's like, why do you just obsess over these Jews? They're everywhere. Everywhere that you can look and find something that is harmful to our country, or poses a danger to our children, or poses a threat to our national security, or to our prosperity and to, you know, our liberty and our freedom, to our independence, it it originates there. It originates on Rothschild Boulevard. It originates in Tel Aviv. It originates in Israel. And then it permeates throughout these churches that are now preaching a bastardized version of the gospel. The modern day church and modern day Christianity is really it's really sad. It's it's it's really suffered because these people that won't read their Bibles and that will listen to somebody like this psychopath who calls himself a pastor, this Greg Locke, who I mean, think he should sit down with me actually. I mean, I I think reached out Speaker 0: to him. Speaker 2: I've before occupied, I reached out to him, he's like, yeah. If you come to Jerusalem. Come to Jerusalem. So, like, you're there? You just fly in on Sundays for church in your tent and then off to the pedophile haven again? Speaker 0: Do you know who just reached out to us? Does she Denise. How do you say his name? D'Souza. Denise D'Souza. He wants to come on our show. Speaker 2: Yeah. He just reached out to me too. Speaker 0: Yeah. Because he's got a a film he wants to come Speaker 2: Another Indian Brown. Yeah. Yeah. How do these people how do these people get into these positions of of power and this proximity to, the president and they get taken seriously and they're constantly invited onto the Fox News channel? Dinesh D'Souza knows exactly what the hell is going on here. These people won't say it. These people are fake and they're frauds. You know, unless you're talking about the most imminent threat facing our country, all of these other talking points, these wedge issues, racism, systemic racism, environmental racism, I mean, all this bullshit, these wedge issues have been intentionally placed here by the Jew. Mhmm. Transgenderism was invented by the Jew. The guy's name was Magnus Hirsch He was a disgusting parasitic Jew that cut somebody's dick and balls off and called him a woman. They tried to implant a uterus in this guy, and he ended up dying. Speaker 0: So What? From gangrene? Speaker 2: When the National Socialists' rise to power was supported by millions and millions of people, is it any wonder why? Mhmm. You know, I mean, they're lopping off dicks and balls in the nineteen thirties. As hideous as that operation, that kind of transformation or surgery is today, as horrific as that is today, can you imagine Speaker 0: What it Speaker 2: was would have been in the nineteen thirties? Can you imagine being the sick and twisted Jew that had to come up with that idea in the first place? Right. And when the National Socialists went after them, they didn't just like lock up Magnus Hirschfeld. They went after his entire institute for sexual research. They grabbed all of the books. They burned them all. They smashed up all of their institutions. They revoked their citizenship, and they sent them packing. And that was supported by millions of people. Lie about Hitler. They say that he was this rogue dictator that everybody hated and that, you know, was this vile person that everybody wanted out of power. Have you ever seen one of his rallies? Have you ever seen one of his speeches? How many people attended these rallies? Speaker 0: Oh, yeah. Speaker 2: It makes Trump look like child's play. Speaker 0: Mhmm. Yeah. I was looking at this documentary. I tried to do research on the people talk they were historians, but every time I tried to find them on social media, you couldn't find them. And when you do find them, like, I found this one black lady, her tweets are protected. She's a historian on Hitler. Yeah. But her tweets are protected and nobody else has social media, which makes me it leads me to believe they're either Zionists or they're Jews. Speaker 2: Oh, I would say that that's a pretty reasonable deduction. Speaker 0: Yeah. Anybody was I can't I can't even get an honest Speaker 2: If I ever go back to bounty hunting, I need a partner and you're a hell of an investigator. So I'm gonna call you. I'm sniffing out a Jew here. Sniffing out. But everybody in the cabinet, everybody in the administration, everybody that has their hands on on the power controls, they're either a Jew or a Zionist. And that's a big problem because they're not America Speaker 0: first. That is a big problem. Care about our country. Documents on Hitler is all Zionists and Jews talking about it. Yeah. Trump's first term was that the same story? He had a bunch of Zionists around him? Speaker 2: Yeah. I didn't notice it. Speaker 0: Mhmm. Speaker 2: You know, because I was you know, during Trump's first term, man, I was like, I was very pro Trump. I was like, you know, very like, if I watch Fox News because I'm a conservative, you know? Right. That's where I saw you guys first. I'm a conservative and I you know, look, I'm a Trump supporting diehard like I had the the Trump flags and I went to the rallies and I went to the boat parades and I, you know, I put the the mega emblem on the side of my truck and, I put the big flags in the bed of my truck and I was driving down the road with the big Trump flags and all of that, man. Mean, I bought it hook, line, and sinker. I was a huge supporter who fell victim to the programming that has, you know, that has been browbeaten. I mean, Americans have just been pounded, piss pounded with, you know, this what it is to be a conservative and what it means to be a liberal and all these other terms and wedge issues and the woke thing and like all of that. And it's like no, man, you're either America first or you're pedophile first. You're either pro pedophile or you're anti pedophile. And I just don't want to live one more day in a country where my government is sold out to a pedophilic regime that, you know, just like lays waste to entire races of people and bombs the shit out of them while we're forced to pay for it at the end of a gun barrel. And it's not something that, you know, you really have a choice in. Because what Project Esther tells you and what the Trump administration is overtly telling you and what the Justice Department is saying is that if you don't support this and if you don't fall in line, then you will be forced to do it. Or you'll be imprisoned or you'll lose your citizenship and be deported from your own country. You'll be jailed. You'll be labeled a terrorist. You'll be part of a Hamas support organization or network. And according to the definitions laid forth by the Heritage Foundation, this Trump administration's DOJ and its federal law enforcement, you know, enforcement arm will come and make you pay for it. Just like they made those people pay for it and destroyed their lives for petitioning the government to redress their grievances on January 6. You know, which turned into violence where four unarmed Americans were murdered by, you know, guys wearing badges saying that they were police officers. I mean, that was was to chill patriotism. That was to say that if you if you are a dissident to your government, if you challenge, you know, this process, if you challenge the way that this country is moving or this government that you will be crushed, we will crush you. And they went and they painted these people, these citizens with laser dots on their forehead in the middle of the night while they dragged them out of their homes and without due process held them in a gulag, you know, where they were restricted from communications. They couldn't talk to their attorneys. They had their entire lives destroyed. Did Trump ever help? Did he ever show up? No, he didn't. As a matter of fact, he never even showed up on that day. Right. And when he was at the Ellipse, he said, I'll see you all at the capital. And he just let his people just go and get completely fucked. And then all along the way, he just was like, you know, every once in a while, he would mention them. Every one of them when he got into office, day one, very first thing should have been 100% full pardon. None of this clemency shit. None of this like sideways half stepping, picking and choosing which guys get a pardon. Every single one of those guys should have had a pardon. They were led into a trap. A trap that was set up by the same people that we're talking about now. There were Israeli operatives all over that thing. The media that's funded by the Jew ran cover for that entire operation that ruined the lives of Americans. I mean, were being held as POWs on US soil. And this guy got into office and that wasn't the first thing that he did. He turned his back on these people. I mean, what does that tell you about where his priorities lie? Well, it's with the people that have paid him over $230,000,000 and likely have him on tape fucking kids. I mean, that's just the sad reality of it. But if we don't pull the band aid off, and if we don't start addressing this thing, I mean, we're we're in big trouble. And you know, I mean, it gets even more interesting as you look into, know, well, could he really be that controlled? Could he really, you know, really have those kinds of ties to Epstein? Could he really be, you know, that captured by the Jew or by Israel? Could he really be that ensnared in this pedophilia Jeffrey Epstein child sex trafficking operation? Well, consider the fact that he was introduced to Melania by a guy called Paulo Zampoli Speaker 0: Mhmm. Speaker 2: Who was a business partner, close friend, and associate of Jeffrey Epstein. Paulo Zampoli introduced Melania to president Trump. These people all ran in the same circles. And according to a Trump biographer Speaker 0: Mhmm. Speaker 2: Melania was having sex with Jeffrey Epstein before she was having sex with Donald Trump. Speaker 0: What? Speaker 2: That's according to a Trump biographer. Sloppy seconds? Sloppy seconds. Yeah. Trump got the sloppy Jewish seconds just like this whole country is getting right now. Speaker 0: Melania's Jewish? Speaker 2: No. No. No. Jeffrey Epstein is. Speaker 0: Oh, the sloppy Jewish seconds. Yeah. Hey. Millenia was She was gonna sue him. No. She was suing Biden's boy because he said that Oh, yeah. Yeah. Because Biden Speaker 2: Hunter Biden? Speaker 0: Yeah. Hunter Biden said that she was introduced by Jeffrey Epstein, and she said, I'm gonna see you if you don't retract that. Speaker 2: Where did that lawsuit go? I'd love to see the the discovery. Because it's a it's a well known fact that Paulo Zampoli introduced Melania Trump to Donald Trump before she was Melania Trump, obviously. Mhmm. But what do these people do? Jeffrey Epstein is a person who procures young women for the express purpose of introducing them to older men for the purpose of sex. Speaker 0: Yeah. Speaker 2: Okay? Paulo Zampoli, what does this guy do? Well, he procures women for modeling and then brings them to The United States. Why all foreign girls? Well, because what do foreign girls want in America? They want citizenship. They wanna be here. They wanna live, you know, a life of luxury. They wanna be supported by a rich American white guy. Right? Donald Trump would be a great one. I mean, the guy's a billionaire. And so it's situations like that where they have these people held captive as their prisoners, these women, these girls, and young boys, and they bring them here for sexual perverts to rape. And they catch them on tape doing that with hidden cameras or maybe even voluntarily. In the case of, I would imagine Lindsey Graham probably asks to be taped. Yeah. That guy. Wow. I mean, what do they call him? Lady Lindsey? Speaker 0: Millennials, she did post new for Playboy. Speaker 2: Yeah. I was actually I I didn't even realize that. Speaker 0: I didn't either. Some people forget forgot about that. Speaker 2: I I would imagine it was a pretty nice full frontal. But, you know, Hugh Hefner, all these guys, Diddy, these guys are all in the business of procuring women for sex, you know, or modeling. Right? For sex. Well, Donald Trump admitted that Jeffrey Epstein stole his girls from him. I mean, he said that on the airplane. He's like, yeah, Jeff Speaker 3: Jeffrey Epstein stole my girl from the spa at Mar A Lago. Like, okay. Speaker 2: But I thought that this was a hoax. I thought that you weren't his best friend, didn't know him. And all of a sudden now you're admitting that, you know, he's stealing your girls. Speaker 0: Yeah. He also said put picture up on his desk. Well, what's it that quote? Trump said, Epstein likes his girls really young. He said that. He likes them really young. Speaker 2: This is his best friend. Speaker 0: You think they were best best friends? Speaker 2: That's how Trump referred to him. That's how people around Jeffrey Epstein referred to Donald Trump. Speaker 0: He had a picture of Trump on his desk with his arm around him. Speaker 2: Wait. Whose desk? Speaker 0: Epstein. Epstein's desk. Yeah. A picture of Trump. Speaker 2: Yeah. And, I mean, of course, that video from Mar A Lago, you know, it's rolling around. But here's but Speaker 8: here's what I would ask you. Speaker 13: Well connected mega millionaire drew praise from president Trump back in 2002 before allegations surfaced. Trump saying he was, quote, a terrific guy, going on to say, it is even said that he likes beautiful women as much as I do, and many of them are on the younger side. Speaker 0: Yes. I'm good. Mega Speaker 2: Okay. So let me just ask you something. Speaker 0: I mean, they look like good friends. Speaker 2: If if you're going to be if I'm gonna be your good friend Speaker 0: Yeah. Speaker 2: If I'm gonna be your best friend, if I'm gonna be your friend Mhmm. We would have to share some common interests. Speaker 0: Right. Speaker 2: We would have to have something that we both mutually agree is something that Speaker 0: Gotta have some in common. Speaker 2: Yes. You have to have something in common. What do you have in common with the world's most prolific child sex trafficker? Speaker 0: Right. Speaker 2: And aside from personally intervening to release a Jewish pedophile that was arrested for trying to rape a little boy, Tom Alexanderovich, and send him back to Israel. He just like let Ghislaine Maxwell right out of prison. She's a convicted child sex trafficker, and the president of The United States is just letting her out of prison? Speaker 1: It's a hoax. Speaker 2: Where did where did she go? Speaker 0: Yeah. Well, she they put it in a nicer prison. Right? Speaker 2: That's I mean, that's the official narrative. That's the story that we're told by the government, but we're also told that a passport was found on 09/11. Speaker 0: Right. Speaker 2: You know, we're also told that Islamic extremists took our towers down and that Sharia law is coming to The United States. Speaker 0: That's right. Speaker 2: And that Iran is a huge threat according to Lawrence or Larry Loomer. You know? And these these people don't even have the capabilities. They don't have a delivery system that could, a warhead that could reach Right. The United States anyways. So it's all lies, and it's all fear, and it's Speaker 0: Fear mongering. Yep. Speaker 2: Not like 100% to get Americans to support this. If you think back to 09/11, you know, they had Toby Keith was writing songs, you know, we'll put a boot in your ass. That's the American way. Speaker 0: And Mhmm. Speaker 2: You know, I mean, people were signing up to go and kill Arabs. They they they wanted to go kill Arabs. I mean, it was like their the military's I think top recruiting ever. Right. Yeah. And you know, I mean in a in a post draft era. And these people were just completely duped and they went over there and they cut these families to pieces and killed kids. When the marines went into Fallujah, cut everything to pieces. They they killed dogs, they killed cats, anything with a pulse was dead. And all those marines actually probably would have been tried for war crimes had it not been for Mad Dog Mattis, and his support of all of that, and the testimony that he gave, you know, to kinda like justify that they were acting under his orders. But when you're talking about the amount of veterans that commit suicide, do you think it might have anything to do with the fact that they realize that they just went over there and they gunned down families for the Jew and not for American sovereignty or prosperity? Speaker 0: Right. Can't live with it. Speaker 2: Nothing to protect the national security interests of our country. Speaker 0: Mhmm. Speaker 2: And then these people end up, know, like in the gutter with a heroin needle sticking out of their arms, some hypodermic dirty needle sticking out of their arms, and they're dead and dying and they're not taken care of. They're shoved off to the corners of the VA. You know, I mean, they realize what they did. They realize what's happening. And if those people if if current modern day soldiers, which I think largely our military has been turned into a tranny recruiting center, Because, I mean, you look at all these transvestites that are serving in our military now. Speaker 0: He kicked them out. Trump kicked them out. Speaker 2: And but imagine if if all of the current enlistees understood what they were fighting for, what they were training for, why they were being deployed. Do they ever question it? No. Do they question why am I being deployed to Poland? Speaker 0: Yeah. Speaker 2: Like, what am I doing in Germany? What exactly am I doing in The Middle East? Why do I need to be in Afghanistan? The people that were fighting when we just left Afghanistan and left them with all of our military equipment and with bombs and tanks and armor and weapons, And then just like handed back control of this country over to the people that we were there to destroy and that we were told we did destroy. Speaker 0: Mhmm. Speaker 2: And now they're back and they're stronger than ever and they have all of our US munitions. Speaker 0: Yeah. Speaker 2: And I mean, it's just insane. And what did we do there? I mean, we introduced the idea of transgenderism to passion tribesmen and look the other way while warlords raped little boys. The people who left Afghanistan after twenty years of fighting there were infants when those towers came down. They had no idea what they were doing there. And they took lives and they risked their own lives. They gave their own lives. There are families that are here now. I mean, if they all knew that really they were fighting there based on lies, the cause of the war, the reasons, the events of the war. And and this has been true since they shot JFK. Who's they? Well, if you look at the 86,000 unredacted pages of JFK files that were released, you'll find in there this verbiage quote, it was the Jews. The Jews are responsible. The Jews are bad. And it says this in the JFK files that were released by the Trump administration. So they blew up the USS Liberty, which instigated the Six Day War. They they committed international war crimes by sending torpedoes into the USS Liberty. It was a mistake. It was it was a mistake in identity, was it? Is that why you circled back around and napalmed the deck not once but twice? Is that why then you came back and you strafed the deck with large caliber machine guns from fighter jets and cut all these sailors to pieces? Is that why when these sailors were abandoning ship and getting in their lifeboats, you came back and machine gunned the lifeboats because it was a mistaken identity with a US flag flying from the fucking ship. So they did that. They shot JFK. They're heavily implicated in in nine eleven. Their fingerprints are all over that. Israel did nine eleven. Speaker 0: Israel is no good. Israel was behind the JFK assassination. Speaker 2: This is in the JFK files that were released by our government. Inside of the Epstein files that were released by our congress was a picture of a 22,000 $22,500 check that was written by president Trump to Jeffrey Epstein for the procurement of an underage girl. They talk on Fox or Trump or his cabinet and the people around him, they throw shade at this like it's some kind of a conspiracy theory. And Trump says, Speaker 3: well, it couldn't have been me because I don't know how to draw. Speaker 2: You know, it's like Speaker 1: Is that where he drew, like, the woman's body? Speaker 2: The woman's body. And this, you know, like, when you heard that Trump drew a picture of a woman or of a naked person, a naked female, Speaker 0: you Speaker 2: know, you would have imagined like this busty caricature with, you know, big tits and childbearing hips. Yeah. But, yeah, that those are bee sting breasts, bro. That is a prepubescent body. Speaker 0: Got a signature at the bottom. Speaker 2: That's the body of a prepubescent teen. What a weird thing. So going back to sharing a common interest with your best friend, that apparently is their common interest. Because if I sent you a thank you card, hey, thanks twins and thanks a lot for having me on a podcast, and you got that from me, would you be like, well, Speaker 6: what the fuck is this shit? Speaker 2: I just don't share that interest with you, Stu. That's the card that he's sending his best friend, and he's acting like you're, you know, a a weakling. You're a conspiracy theorist. You're you're the anti Trump opposition to America if you believe what's right before your eyes. And by the way, that's not something that just kind of, like, surfaced on the Internet. That check and that picture of Epstein standing there with a Trump signed check for $22,500 along with letters and notes written by other attendees at Mar A Lago that corroborated what the check was written for and that that was indeed a card that was draw these were released by our congress. These were released in the Epstein files that were recently released by our congress. Speaker 0: And Trump said it was fake? Speaker 2: And Trump said it was fake because he doesn't draw or doesn't know how to draw or doesn't like to draw. But that's Speaker 0: not much of a drawing. Speaker 2: Look at that. I mean, that is a check with a note written below it for a depreciated in value girl. Why is she depreciated in value? Well, because she's no longer a prepubescent teen. She's now a fully developed girl. And so your president is literally pictured with Jeffrey Epstein, is signing checks for Jeffrey Epstein, writing on the check that it was for a depreciated girl. Speaker 0: Who is the guy Speaker 2: who's sending over? Cards to his best friend with the body of a prepubescent teen drawn on it. His autographs and his signatures are all over all of these things, but it's a hoax. Speaker 0: That's Trump behind the black box? Speaker 2: No. That's the girl Oh. Behind the black box. Speaker 1: Who is this? Some some battle? Speaker 2: I'm not really sure. I'm not really sure who those people are. I don't run-in those circles. But I do know that that was Jeffrey Epstein, and I do know that that was a check that was written to Jeffrey Epstein by Donald Trump for the purpose of buying a girl for sex. And before we knew that Jeffrey Epstein was procuring girls, there's the common interest. What was Trump doing? Pageants, models, Mar A Lago, spa. He was recruiting girls too. So everybody acts like, oh, it's so surprising that Donald Trump would be implicated in any of this. Like, his whole legacy is that he's kind of a dog when it comes to to girls. Speaker 0: As a Speaker 2: matter of fact, I have a personal story. Roger Stone, I have no problems naming because I will name anybody. I will throw people under the bus if it means telling the truth. Like, I I'm not gonna hide shit. Roger Stone Speaker 0: I mean, you wouldn't snitch on me, would I mean That Kevin Owens is a pedophile. Speaker 2: Well, yeah. If you were a pedophile, would say, a 100%. Speaker 0: Told me he was little girl. Speaker 2: Had a conversation with Trump, and this is coming from Roger Stone. And I don't think that this is something that you just make up. And at the time, this is when, Lawrence Lumer was running for Congress. And, he was running, in in a in a district adjacent to Ana Paulina Luna. Speaker 0: Mhmm. Speaker 2: And you get you get an Anna Paulina Luna, and that's how that's a Meyerhoffer and that that she's a Jew and it's this changed name. And all these people change their names to Speaker 0: change names. Anna Paulina Luna? Speaker 2: Isn't she a Jew? Wasn't she a Jew, Meyerhoffer? I don't know. I know that she was a stripper and like all these other things. Speaker 0: Oh, she was? Speaker 2: Yeah. Yeah. I mean, well, I mean, she's got a she's got a great body. Yeah. You know? I mean, she definitely probably makes some money at some of these degenerate strip clubs. But anyway, so Roger Stone so Trump handed out an endorsement almost immediately to Anna Paulina Luna. Speaker 0: Okay. Speaker 2: But never to Larry Loomer. And so Larry, of course, was pissed off about all of this. And he's friends with Roger Stone. Larry is. And so, of course, Larry's Speaker 0: a bitch in Luma. Right? Speaker 2: Yeah. Or yeah. Speaker 0: I You call her Larry. Like, who the hell is this? I'm all confused. Speaker 1: She says that she's a messianic Jewish Christian, Anna Paulina Luna. Speaker 2: So there you go. How can you be a Jewish Christian, by Speaker 0: the way? Right. Speaker 2: So it's like, you think I'm making this shit up, guys. Like, I'm not I'm not trying to be hyperbolic and, like, you know, make claims that are baseless. So anyway, Trump endorses the hot stripper Jew, but won't endorse Larry the tranny Loomer. And so Roger, who's really good friends with Larry Loomer, calls Donald Trump and says, hey, you know, Don, like, why and and Trump's response was and this is coming from Roger Stone. Trump's response was, Roger, who has the better ass? So, I mean, Trump's a dog. You know? And Trump's always been kind of a, you know, like, I mean, look. He likes women. And who could who could fault him for that? I mean, the female body is one of the greatest creations that God ever put on this earth for us to enjoy. Speaker 0: Right. Speaker 2: Right. I I will tell you that there's no question about that. And to act like, you know, I'm taking some moral high ground that I don't look at women objectively and objectify them. Yeah. I do. Okay? And because I fall short of the glory of God, and I'm a human, and I'm a sinner, and I look and I go, wow. Look at that, bro. Like, yeah. I mean, so Speaker 0: Wow. Really? Speaker 3: So so this is like, Speaker 2: and I I find that to be problematic, you know, when you're running for congress and you're capitalizing on the yeah. I wonder why he endorsed one and not the other. Can you put those side by side? Speaker 0: Plus, it's looks like her face is airbrushed on every picture. Speaker 2: Well, because it's fake. I mean, how many surgeries do you think that Jew has had? She is she's really something. But yeah. No. Trump wouldn't endorse Larry, and she has been begging. She has been begging. Did you hear about the sex scandal? Something about her having sex with Don Trump? I don't believe that. What? I don't believe yeah. There was, like, something Speaker 0: Trump's got his Speaker 3: There was, Speaker 2: like yeah. I I I don't believe that Trump would touch Larry. I don't know. Alex Jones, though, he seems Speaker 6: to my biology might tell me that she's a beautiful woman. I do wanna go to Israel, though. Do is of the Speaker 2: Great food. Speaker 6: The great food and Speaker 0: You know what? We got Speaker 2: The falafel and foreskin is on the Speaker 0: It's about we got invited to go To to Israel. To Israel. Speaker 2: Are you going? Speaker 0: Fuck no. Why not? Said no. Speaker 2: Okay. But hold on. When was this? Speaker 0: This was right after October or whatever. Okay. It happened. I was like, why are y'all invite aren't y'all being attacked? I was so ignorant of what's going on. I was like, no. I'm not going there, but I didn't really know the whole I know a little bit. Speaker 2: Okay. So under what what was the context? Speaker 0: Why was it guy's agent. He went. He said, hey. Speaker 2: What guy's agent? Speaker 0: I would drop not gonna drop dates. I'm not stupid. Speaker 2: You're naming names. But I know. Ask you this. Was this agent a Jew? Speaker 0: Yes. Yeah. Okay. Big shocker. Speaker 2: Imagine my surprise. So you're invited by a Jew agent to go to Israel, a war zone, right after they were allegedly attacked by sand niggers on hang gliders. And, anyway, were you gonna go there to help free the hostages? Speaker 0: Hell, though. I know a little bit. I didn't do it. Kevin, do want you there for because look at us. Everybody thinks we're Hamas. Speaker 2: What what did they want you there for? Speaker 0: They said just be touch my mind because we was posting some things. We wasn't too deep into the Israel thing yet, but Yeah. We was posting some things, and I was like, man, this shit don't look. I'm not cool. What's going on? He said, let me he he mentioned a couple names. I think O'Hanley was one of them. He said, he's going and you Speaker 2: know Oh, is that that DC Drano? Speaker 0: DC Drano. Speaker 2: Yeah. He was one of the Jews that was on the White House lawn taking pictures with Speaker 0: fake Well, Speaker 2: he's either a Jew or he's, you know, I mean, he's deeply entrenched with. Yeah. I guess I can't say for sure that he's a Jew, but O'Hanley sounds pretty Jewish. Speaker 0: So I told him no. And he was trying to talk to me and he's, you buying into the propaganda? I said, no. I can see. I can make my understanding. I said, that is not propaganda when I look at the rubble and Speaker 2: Boy Shapiro and he brought his little son and had him on his shoulders and they all pretended to be sad and Mhmm. Be as somber as possible while they put on that's that's the one other thing with Nick. In that New York Times article Mhmm. He said, when they asked him about the Holocaust, he said, I've never really looked into it. Speaker 0: Yeah. Elon Musk said that. Speaker 2: Right? No. No. No. Nick Fuentes. Speaker 0: Oh, he said that? Speaker 2: In this New York Times article that just came out that he was on the cover of. Speaker 0: Why would he say that? Because he he he didn't look in everything. Speaker 2: Why he would say that. Speaker 0: And Maybe he's misquoted. Speaker 2: If you yeah. I I would hope that that's what it was. I hope that it was a misquote because if you haven't looked into the Holocaust, you probably should. Mhmm. Particularly, the 1991 article that reduces the death toll from Auschwitz by millions. Mhmm. And then of course the overarching six million figure. You guys have heard the six million before? Yeah. I've Speaker 0: heard that. That's what I was always thought. That's what it said in the documentary I was watching last night. Said, man, it went straight to that six million. Speaker 2: I've I've heard that 6,000,000 figure probably about 271,000 times, which is seemingly a more realistic number and most of them had typhus. Mhmm. But they they adjusted those numbers, and there was a nineteen ninety one or two Chicago Tribune article that actually was was titled, I believe it was called correcting the numbers at Auschwitz. You can find it. Mhmm. Correcting the numbers at Auschwitz or something like that. And it says, gone now are the inscriptions that were written in, I think it was 16 or 19 different languages memorialized in stone in 16 or 19 different places, including at Auschwitz, that gave the total number of deaths from this Auschwitz Birkenau Death Camp. And they're gone because they were fake. The numbers were fake. And the Chicago Tribune admits this in this article. But of course, the overarching 6,000,000 figure was never adjusted after the Auschwitz revelations. And this is the single event. This is the one event that has been used for decades to silence and to threaten and to extort anybody who would dare to question the Jew or Israel or not properly worship the modern day Jew. That is the catalyst. That's the event that's used for all of this Kabashi. Speaker 0: Spare ammunition. Speaker 2: And why you wouldn't look into that, it had to have been a misquote. Right. It had to. Because anybody objectively who's looked into any of this domination and control and this and, you know, this pedophilic takeover has to have has to have looked at that. Speaker 0: Yeah. 6,000,000, man. You gotta have you gotta have a Big time operation? Big time operation kills me. Speaker 2: There's there's, I mean, so many things. Have you seen the Holocaust Encyclopedia? Speaker 0: Mhmm. No. You got you Speaker 2: you should order that. The guy doesn't advertise with me anymore. But this guy, I mean, it must have taken a decade at least for for him to put this together. And everything has citations in it where it goes through all of these atrocities that have been claimed by the Jew for all of these years. And it debunks all of them systematically using irrefutable scientific and physical evidence. For example, one of them was the burn pits. Speaker 0: Mhmm. Mhmm. Speaker 2: So what what's one thing that's, you know, advantageous to have in war is surveillance, aerial reconnaissance, right? Speaker 0: Mhmm. Speaker 2: You you wanna do recon to know what your ground troops are going to be storming into or walking into. And so you fly over and you take pictures. Well, the the the planes, the warplanes, the German warplanes that took pictures of Auschwitz, there's no burn pits. They're not there. And so it's just like you can't you can't make that up. These are lies. Speaker 0: Yeah. The only thing I've seen when I watched the documentaries, they will line them up in a in in shoot them and they will fall in these already dug up graves. Speaker 2: Schindler's List. Yeah. It's just fake. Yeah. I mean, can anybody after time, they're busting these so called Holocaust survivors as not actually even being alive during that time period, or they were never there. And then they just they don't even apologize. There was actually a guy that made up this whole story. And he appeared on Oprah multiple times. And he had his wife, and they were allegedly like on opposite sides of the detention fence at Auschwitz, or one of these other so called concentration camps. And she would come to visit him, you know, through the fence every day. And they they lived this lie for like decades and raised all kinds of money off the back of this completely out of whole cloth made up story. And they busted him. And they were like, well why'd you lie? And he's like, well, I don't even remember the justification. And then your wife lied? Well, because she truly loves me. That's why. And it's like, these people just made all this up. Can you imagine the amount of money that these guys made? And he talked in this fake accent and he's like this persecuted Jew that was never even there. Mhmm. Speaker 8: Ali Weisel? Speaker 2: Is that who that was? Speaker 1: Did he write the book Knight? Speaker 2: I don't know. I don't know. I just recently saw this. But I mean, you don't have to look deep to look into the Holocaust and start having some very serious questions. And then that will really piss you off when you start to learn. You know, some of these claims that were made like, there was death by shitting. Where, you know, they would shove these Jews into these pits, and then collectively they would just go defecate on them. They would shit on them until they suffocated and died. Well, so you've got this pit that's dug, you know, 20 feet or 15 feet deep. First of all, how many Jews does it take to fill that huge hole? Yeah. But how many how many Germans does it take to suffocate them with shit? It's just the whole thing is ridiculous and mathematically impossible from from every direction. From the number of people that you know were claimed to have been killed to the means and the methods by which they were killed. I think death by shitting is another the masturbation machine. You heard of that one? Yeah. They would masturbate you to Speaker 0: death. What? Speaker 2: Look it up. Look up the holocaust masturbation machines. Yeah. Death by ejaculation, over masturbation. These are legitimate claims that have been made by, you know, so called historians that have, you know, perpetuated this this Holocaust narrative. But that event along with these these other events. But when you turn the tables and when you flip it around and you look at how many millions, hundreds of millions of people the Jew is responsible for killing Yeah. Why don't they ever wanna talk about or discuss the Armenian genocide? Right. You know, why don't they wanna talk about the ongoing Christian genocide? Or how many Christians were killed by the by the Jews, by the Bolsheviks? And everybody knows that the Bolsheviks were Jewish, except for history teachers in public schools. And so when your 10 year old challenges the history teacher and says something about, well, the Bolsheviks, that they were Jews. Why don't they teach that? Mhmm. So when you look at the grip societally that this that this tribe, that this usurious pedophilic strange people, these genocidal psychopath, mass murdering maniacs have on our society, And that every problem that you look at, no matter what way you address it did you ever play like the seven levels of Kevin Bacon? Speaker 0: No. No. Speaker 2: You can name any movie like post 1980, I think it is. And in seven levels, relate it back to Kevin Bacon. Right? So like, well, so and so was in this movie with so and so who was in this movie with Kevin Bacon. And so that would be like three levels. But you can do that with any problem in this country and relate it back to private equity, relate it back to, you know, these big tech guys, relate it back to Rothschild Boulevard, relate it back to Israel, relate it back to the Jew. And it it becomes difficult to have conversations with people. Mhmm. Like, it's hard to talk to me. I don't know. You guys you guys were, like, interviewing me. It's like everything is Jew, Jew, Jew, Jew, Jew. Do you remember that Alex Jones meme from when I was there? Speaker 6: Do you wanna do? You just wanna come out and talk about the Jews for another four hours? Speaker 2: And then he lies about me and says that I'm, you know, I was banned from from coming down there. He won't talk to me because when I went there shortly after October 7, I told him and he was like, well, do think is going on in the world? And I'm like, well, I mean, obviously, you know, we're dealing with an occupation here. And at the time, I knew a fraction of what I know now. You know? But I I rightly called it. Maybe I didn't have some of the facts totally right or didn't know the whole story. And I admit that. I'll admit that, I'm a student of the game, and I learn as I go. But I will also never be able to be called a liar. Because as I learn, I tell the truth about it no matter whose feelings it might hurt. And if I'm wrong, I will always correct myself and say, hey, I was wrong. But you can never call me a liar. And Alex, on the other hand, is just an incessant pathological liar who has said, you know, I didn't kick him out. Speaker 6: That's just he's a Hitler worshiper. Speaker 2: And he says these, he'll have rabbi Shmuli on, this guy who literally sells dildos with his daughter. And he'll have pastor Greg Locke on to talk about all of these things. He'll let Jews control every side of the conversation and the narrative, but he won't talk to me about these things. Because he realizes that once you talk to me about these things, you've crossed the Rubicon. You've reached the point of no return. You no longer have plausible deniability because all of the problems that he's talking about and trying to blame on the CCP or the CHI comms Speaker 10: Yeah. Speaker 2: There he is with Schmooley. Speaker 1: Why won't you give the Jews any credit whatsoever? What is your problem with Jews, Alex Jones? Speaker 2: Nope. You go back. I don't Speaker 0: I don't have a Speaker 1: much better sex than you? What is it? Speaker 0: Listen. Speaker 1: Why won't you give the Jews any credit? Speaker 2: They had better sex than you? Speaker 0: What kind of argument is that? Speaker 2: Yeah. A Jew argument. It's a it's a degenerate guy. It's a it's a guy who sells butt plugs with his daughter. I mean, are you expecting to talk about? These people are filth. Speaker 0: He literally sells butt plugs with his daughter? Speaker 2: Literally has a business with his daughter. They sell dildos and butt plugs to faggots. That's what they do. Yeah. It's probably not going on YouTube now. So Speaker 0: come here. Speaker 1: Doug, sorry. Speaker 2: Yeah. Speaker 1: I should do this more professionally, but I'm just too excited about it. I'm so proud of this. Kosher sex, my shaman made in Israel, baby. From Israel, love is going out. Make love and war. Israel has to make war right now against Hamas because they're monsters and killers. And as long as they continue to slaughter people, you know, that's there's not gonna be peace. We have to destroy Hamas. But that doesn't mean that Jewish marriages should suffer in the meantime. Make love and war. It's almost like you have to choose. Make love not war. You know, sometimes you gotta make love and war. And, you know, my daughter Hannah dedicates Speaker 0: Hannah. Speaker 1: She gives a lot of these products free to Jewish soldiers, married Jewish soldiers. The idea of soldiers Speaker 0: What the hell? Speaker 1: Made in Israel, baby. Let me get a good picture of this. Hold on. Speaker 2: Yeah. Let's get a good picture Speaker 1: of it. While I do this video. Speaker 2: How does he unveil? Dude is holding it with contents. Hold on. I haven't seen this. Speaker 1: Oh, yeah. Made in Israel, baby. Wow. It says made in Speaker 0: That is so weird. Speaker 2: He never unveiled what was Speaker 0: his daughter. Speaker 1: Is where the action is. Speaker 11: Israel. Speaker 1: I was told about the oils because, you know, this is the first product that Speaker 0: we Wait. Speaker 1: What's the discount code again? My daughter has to remember. You gotta see something three times Speaker 10: for the person to remember. Speaker 12: Kosher sex. Is it? With a space? No. Just Kosher sex. Okay. The website is kosher.sexno.com. But, yes, I look at it. Speaker 1: Kosher.kosher.sex.com. Speaker 2: With your dad or even worse with your daughter, you're selling butt plugs and dildos. Speaker 0: That's that's unthinkable. Speaker 2: These people are filthy. They're dirty. They're degenerate. They're they're a huge problem. And these are the people that are surrounding our president. Yeah. Do you remember what Dan Bongino said before he was appointed as deputy director of the FBI when he was interviewed in Speaker 0: house? To the bottom of the, Ipstein list. Speaker 2: Well, what I'm actually talking about and referring to is when Dan Bongino was asked, what are you most passionate about? Speaker 0: Oh, yeah. Yeah. Yeah. He said Israel. Speaker 2: He said protecting Israel. Not exposing or hunting down Jewish pedophiles or child sex traffickers. No. Not, you know, eradicating the country of illegal invaders that have systematically been brought into our country. You. Protecting Israel. Speaker 3: The offense of Israel. Speaker 11: That's right. What what causes dear to your heart? Speaker 3: Causes dear to my Israel. The offense of Israel. Speaker 11: What is the Speaker 2: number one? Just like it's just programmed into these people that this has to be the answer that you give. Right. And then, you know, you sit there before Howard Lutnick's, you know, appointees getting grilled about whether or not you're gonna be loyal to Israel. It doesn't have anything to do with America. Our country. Speaker 0: Mhmm. Speaker 2: And, you know, Kash Patel, he's a lying pajeet to that guy. I mean, he he was on my show eight times and then went before congress. Dick Durbin said, do you know a do you know a Stu Peters? And did you see the look on Cash's face? He said, I'm sorry. What? He said, do you know a Stu Peters? He said, not off the top of my head. Name doesn't sound familiar. Well, you were on a show eight times. And so I'm like, I'm thinking to myself, why would you say that you don't know me? Speaker 0: Right. Speaker 2: You know, just say that you do or that you disagree with me, which he didn't because I asked Kash Patel actually on my show very famously, did Jeffrey Epstein kill himself? Who killed Jeffrey Epstein? Mhmm. So, I mean, these people have you seen Glenn Beck? Speaker 0: Yeah. I saw some of the things he Speaker 2: I don't know why I was born, but I do now. Israel. Speaker 1: I mean, really, though. Speaker 2: It's basically It was it's bad. Yeah. He was begging Benjamin Netanyahu for dual citizenship. Like, why? Where are you going, bro? Speaker 0: Yeah. Speaker 2: What are you running from? Yeah. And so when you look at the Tucker Carlsons and the Glenn Beck's, when you look at the people that are in our media, when you look at the White House and you look at the Trump cabinet, which is basically Fox News is the farm team for Trump's administration. And you're pulling out, you know, drunks like Pete Agseth to run the Pentagon to be the secretary of the Department of War, for the president of peace. And Dan Bongino, who was also at Fox News, All of these people that were at the Fox News channel are now, like, high ranking government officials in the Trump White House who all just suck Jew balls every day. Speaker 0: Yeah. You Speaker 2: They go out of their way to talk about Israel. You can talk to them about anything, and they will go out of their way to get in front of whatever camera they can and just suck off some Jew somewhere or Israel or Benjamin Netanyahu. It's the most disgusting thing ever. It's like Speaker 0: They did it with Charlie Kirk. Speaker 2: You know, I don't have black fatigue. I have Jew fatigue. Yeah. Maybe a combination of the two. But I wouldn't have black fatigue if it weren't for the Jew. Right. You're absolutely right. They own the Transatlantic slave trade. Yeah. Can you imagine Speaker 0: Yeah. Think it was white people. Yeah. Speaker 2: Can you imagine if every black person in this country understood where slavery actually came from and that slavery is in fact Jewish and a Jewish invention? Mhmm. The Jews would have a problem. Speaker 0: Right. But they think it was Speaker 2: just white people. These brothers I might do that. I might go to the South Side Of Chicago or why hell, why travel six hours? I can just go to the North Side Of Minneapolis, which is basically an extension of South. I can grab a bullhorn and stand on some picnic table in a park and just start educating blacks in the hood about why they're still in the hood and where slavery was invented. Mhmm. And then one of them goes and kills a Jew, they're gonna probably blame me, Right? Speaker 0: Oh, yeah. They definitely got to you. I saw that stat. They said 70% of slave owners were Jewish. Speaker 2: Yeah. Transatlantic slave trade is owned by Jews. All those ships were owned by Jews. Speaker 0: Well, Christopher Columbus was Jew. Speaker 2: Right? They they was Christopher Columbus a Jew? Speaker 0: Yeah. He was Jewish. Speaker 2: So and now they want to enslave all non Jews again or still, and their goal has never changed. So what you saw happen with, you know, black slavery is the ambition of the Jew for all non Jews. And I don't know, man. I mean, I'm just at a point where it's like, if you wanna talk about issues in this country, I think that the things that we talk about, you know, on a daily basis, I see you guys reacting to videos about, you know, psycho killers and mentally ill people stabbing people like, you know, Irina Zerutska on a train. And and she's here from Ukraine from a war torn country where she was actually safer. She was actually safer in Ukraine. Yeah. This country that's allegedly at war with Vladimir Putin who just woke up one day and decided to be a criminal and invade Ukraine just arbitrarily without provocation. And she's here and she's she's less safe here than she was in Ukraine. Speaker 0: Mhmm. And she had no situational awareness. When she got on that bus, she was just sat in the back. Because she Speaker 2: just trusted. Yeah. Speaker 0: Because she doesn't she's not American. She doesn't know. Speaker 2: Understand Yeah. That you know. Speaker 0: How dangerous of a situation it was to sit around A picture of her that we put up it was IG or Facebook. She's got a picture of her. She's got Black Lives Matter right behind her, then right underneath, she's got I Can't Breathe. Yeah. She had totally had no idea how much damage she was in, sitting around blacks. Because she'd been brainwashed by the woke left. Speaker 2: And then and then just ask yourself this. Why was she here in the first place? Why was she here? Speaker 0: Because that whole thing going with Ukraine that Speaker 2: Because of a war that's been orchestrated by the military industrial complex, a war that has been orchestrated by the American war empire, that's been funded by The US taxpayer, that the weapons that are being sent there to destroy these people are made by American companies who are making billions and billions of dollars, trillions if you count all these forever wars that we have been in. They're profiting off the backs of people like Irina Zorutzka, who are displaced and they come here with this. A lot of them, maybe not Irina particularly, I don't know. I'm not gonna speculate about her love for America. But just think about the disdain, the resentment that people have that they come here with a chip on their shoulder and this this just this this deep hate for America because they're here because we went there and just bombed the hell out of their country. Speaker 0: Mhmm. Speaker 2: And, you know, we're responsible for the destruction and the death of their family members, or that their kids are lost and have been scooped up and sold off in a child sex trafficking or other organ harvesting operations. Mhmm. This is what's happening. And that's why these people are here. So if you wanna deal with, you know, any one of the issues that we talk about, whether it's illegal immigration, or whether it's extremist Muslims and, you know, radical Islam, or transgenderism, any one of these issues, if you deal with the Jewish problem, these other issues that we spend our entire days arguing about and pontificating and opining on, go away. They go away. Mhmm. If you deal with the Jewish problem, these other issues, they're just they don't exist because they're all brought here by the Jew. They're brought here for the Jew. They're bought they're they're they're bought and paid for to benefit the Jew, to benefit Israel. Every one of these issues. So I'm sorry. I, you know, I didn't come here wanting to beat a dead horse. But look, some Jew gave me this on a plane, Knew I was coming. It says Hodge twins. This is my parting gift. Speaker 0: Yeah. Can you open it for me? I'm actually scared to open it. Speaker 2: I don't know. You asked me if I was gonna yeah. I'll open it. Speaker 0: Well, if it's what I think it is, it doesn't matter who opens it. Yeah. Speaker 2: You think it's a pipe bomb? Speaker 0: They're like about five pipe bombs. Speaker 2: Hey. Did you hear about that just this morning? The DNC was all locked down again. There was a bomb scare at the DNC again. I was on the plane, I saw that Frankie stocks was do you see any updates on that? There's like some the feds of course were all over the place. Do you believe any of the shit that these people tell us anymore? Speaker 0: No, don't. Speaker 2: No. I'm just trying Speaker 0: to keep hope a lot, but I was like, man Speaker 2: These are these have been divided up and Joe actually knew exactly what was going on when he saw the Scentsy on here. But Yeah. These are these guys are are my newest sponsor and they knew that I was coming here. Speaker 0: Oh, Speaker 2: okay. And so these are chocolates. These are chocolates. No, these are not Jew related at all. No. We don't have any Jews on our show. Here's the vape and this is all cannabis derived from American grown hemp that is grown in La Crosse, Wisconsin, is actually where I was born. There's pre rolls here. TSA looked at me like I was really something with all the pre rolls. But there's gummies and so there's you gotta be careful here because there's three different there's three different, formulas. So you have the focus and you have the high flyer and you have the low rider. And so these are different formulas. And this is the only company that has what they call the entourage effects. They combine CBD, CBG, CBN depending on which formula with this cannabis derived from hemp, which is grown in La Crosse, Wisconsin. Now a lot of these other gummy companies Mhmm. They use like a synthetic process and dyes and artificial flavors and all kinds of kinetic synthetic bullshit. They use the best purest chocolate. I've been to their labs. This is why I'm so like hyper focused on this. I've been to their They actually extract t s THC using nothing but water. So it's a water process where they're able to that's dark, or is that milk chocolate? Milk chocolate. Oh, this one says that says dark chocolate right on it. Speaker 6: Yeah. It's dark chocolate. Speaker 2: Yeah. So that's the no. Which one did you take? The low rider? Oh, so you you wanna wind down? Speaker 0: This got this will wind me down. Speaker 2: That'll that's the wind down. Speaker 0: Because I got anxiety. Speaker 2: That's the that that'll be perfect for you. Do you Speaker 0: get some of this low this low down? Yeah. I got And then Speaker 2: and then be careful with the high flyer. I think that one's the fifteen milligrams. And I mean, everybody knows Speaker 0: So just eat one? Speaker 2: Yeah. I would just I would not eat more than one at a time. I mean, ten milligrams is kinda like the dosage. I think that everybody knows or or understands what ten milligrams what what effect it'll have on them. Mhmm. And so that's why they did everything in Speaker 0: great. Dark chocolate? Speaker 2: Yeah. Speaker 0: Yeah. And it doesn't I hate dark chocolate, but this tastes good. Speaker 2: But it doesn't taste weedy either, does it? Speaker 0: No. It does. Speaker 2: You know, it doesn't taste like weed. And they did the same thing with their but anyway, this is my newest sponsor, so I'm shilling for my new sponsor. Speaker 0: No. It tastes great. Speaker 2: Vape carts at Bilzerian loves vape. Speaker 0: Oh, he does? Speaker 2: Well, I mean, he owns a vape company, doesn't he? And that Ignite, that's a vape company, isn't it? But he was his no. These Jews kicked him off of the board of his own comp the board kicked him out of his own company. Smell these. These are the pre rolls. Speaker 0: I want this low rider. Speaker 2: Were you guys Speaker 0: ever I need some low Speaker 2: rider. All for it's it's for all you guys. Speaker 0: Get my shit, Stu. Speaker 2: This is this is It's Speaker 0: my shit. Yeah. Yeah. Speaker 2: And then Scentsy is their, like, beverages. So they have, like, pops and sodas. Speaker 0: What is that? Speaker 2: That's the pre rolls. Speaker 0: What is pre rolls? Speaker 2: It's a joint. Speaker 0: Oh. Wow. My son's still living. Weed. Yeah. I does. Speaker 2: Yeah. Well, he'll love to smell that. Speaker 0: So this is actually weed? Yeah. Speaker 2: No. It's it's it's cannabis derived from hemp. Okay. Speaker 0: And you smoke this? Speaker 2: You smoke that. Spark it up. Speaker 0: I'm like the whitest black guy Speaker 2: you'll ever meet. That's that's why why I'm here. I I I can relax a little. I can relax a little. Speaker 0: Yeah. Speaker 2: I never will fully relax Speaker 0: Yeah. I will. Around blacks, I can't let you go then. Speaker 2: Find my yeah. Well, you know, I'm not popping a gummy till I'm out of here. I can't be I can't be low riding. I gotta be on my a game. Very observant. Speaker 0: Well, thank you, man. Thank you. Thank you. Speaker 2: Yeah. I won't tell them I won't tell them that said thank you. But yeah. I mean, try it out. Give it to your son. Hand it out to some other people. Mhmm. American Hemp Hub is their name and and their website is just americanhemphub.com. But I like it because I was able to go there to the lab and see it. Mhmm. You don't know what you're getting at the corner store. Right. And a lot of people are ditching the booze. Yeah. You know, as they did I call it the jujuice. A lot of people are getting rid of the jujuice because they understand that it's toxic and that there's really no benefit to drinking alcohol. Doesn't bring anything really positive to your life. Speaker 0: So, do you do? You just add this to Speaker 2: So, that you can mix with you can mix it with water if you want. You can do like soda water. Speaker 0: That's hot for lot people. You got anxiety. But this is give you energy. So you Yeah. If you wanna go work out, I would take that. Yeah. Yeah. Would take that. Speaker 2: Yeah. But but be careful. When you when you yeah. Don't that's that's that's a lot, you know, so you wanna dose that out. So let me see that that the whole Speaker 0: Is it like a dropper or Speaker 2: something in it? Yeah. There's no. You just kinda pour it, but this this whole thing is a hundred and fifty milligrams. Speaker 1: If you drink that whole thing, you'll be fucked up. Speaker 2: So yeah. Oh, yeah. Speaker 0: I mean, you'd be you'd be you'd Speaker 2: be high flying. There's no but like these flavors, blueberry lemonade. So a lot of the ladies like this stuff because they go to these parties where they have like Speaker 0: Mhmm. Speaker 2: You know, and they quit drinking or whatever. Mhmm. And a lot of people are going now to more THC stuff. And Yeah. The problem is when you go to the store, the corner store, the bodega and you try to get yourself some THC or a gummy or whatever Oh BS. Know what these Arabs are selling you, you know. And what kind of synthetic bullshit is in there. It's probably, you know, derived from Jewish. It's probably Speaker 6: Probably some foreskin. Speaker 0: It's probably red heifer. You like red heifer Speaker 2: and foreskin? Speaker 6: I can't wait to go. I'd I'd really love to see the wall. I'd love Speaker 2: the falafel and foreskin. I'd love that. But, you know, I know what you're Yeah. Benjamin Netanyahu. I Speaker 0: would have sex with Benjamin Netanyahu. Oh, man. Thanks, dude. This has been a damn good show. Speaker 2: Yeah. Yeah. For sure, man. Speaker 0: Thanks you. Speaker 2: Thank you guys for having me despite the stigma that, you know, surrounds the greatest crypto scammer ever. Speaker 0: Yeah. You got a crypto juju proof. Speaker 2: Yeah. J proof. And and that was, you know, it's it's really unfortunate the way that that went down because I invested, know, over a $100 of my own money just to give a platform to people Mhmm. My people so that they could, you know, they could have an investment Mhmm. And they still can. And the promise that I made was I'll never sell a dime. So you see all these rug pulling Jews. Right? Speaker 0: They Right. Speaker 2: Portnoy and all these other guys, they launch these coins. They pump them all up. They do insider trading where they preload their bags. They have Trump did it. Javier, Melio. Speaker 0: I checked, his crypto was $5,000,000,000. Speaker 2: That's what he made. Speaker 6: Yeah. That's what Speaker 0: that's what what the estimates write. Speaker 2: He spent $5,000,000,000 off of the backs of his own people by leaving them holding the bag. Yep. What a Jewish thing to do. And Javier Melie did it. Melania, the first lady did it. Speaker 0: Yeah. Yeah. Speaker 2: And from what I understand, this has all been set up by Baron. Speaker 0: That's what they say. Speaker 2: He's the one that runs all of this stuff. You know? So anyway, you see all these people that are the Haktua girl? Yeah. You know, she rug pulled on her people. So somebody came to me like a year ago and they were like, hey, you should do a crypto coin. And I'm like, I'm out. I'm out. I don't I don't know anything about that. I don't want anything to do with that. Well, then he came back to me in April, and he was trying to pitch this to me again. And I slowed down and listened to him and he was describing all this degeneracy that happens. Right. And he's like, know, good people are getting ripped off. Speaker 0: Yeah. They Speaker 2: are. And I'm like, well, I'm tired of watching my people get fucked by these Jews. What can I do about it? And he's like, if you launch this coin and you hold the majority of the supply, and you vow to never sell it, it can never be zeroed out. And all it can do as people buy is it goes up. In addition to that, the meme coin like world is just full of all kinds of degenerate bullshit. Like he was describing to me that in the trenches on pump fund, these guys will literally put a noose around their neck and they'll livestream and then be like, if we hit a market cap of 10,000,000, I will hang myself. And they're doing it. And I'm like, there needs to be a Christian back coin. So combined with watching people get screwed over by these Jews and other scammer rug pullers and the degeneracy, I thought that a Christian back coin would be great. Speaker 0: Mhmm. Speaker 2: So I went in and I bought this stuff and legit have never sold a penny. There was one mistake that I made with J Proof. And that was I put a market maker wallet in. Because on Easter weekend, shortly after launching this thing, all these Jews saw what I was doing. Mhmm. So they started going and buying and they did what they call a pump trap. Are you guys familiar with crypto? Yeah. Yeah. Okay. So you know what a pump trap is. Speaker 0: Mhmm. Speaker 2: Yeah. So they started buying artificially Pumping up. Yeah. They started artificially kind of inflating the market cap value which got like the real j proof community extremely excited. So then they were buying like all the way up. Right. We hit a market cap of $200,000,000. There were people that were coming in like at that and they were excited because they predicted that it would go up even more. They thought that it would go to a billion or whatever. Right. And so they bought it 200,000,000. And I'm warning people, I'm like, expect retracement. Expect retracement. This is going to come down. But you know, DCA, DCA, dollar cost average. If you bought high, buy on the way down. Yeah. The the best way to handle crypto is buy all the way down, buy all the way up. You ride it. Right. Everybody who knows Bitcoin, they they they that was called a scam. Right. The people that didn't get in in 2008 are probably a little upset that they didn't. I mean, that chart looks a lot like the j proof chart. The Solana chart looks like a lot like the j proof chart. And actually because we launched on the Solana blockchain, we're kind of you know, whatever. So anyway, the the market maker thing, well intended mistake. The market maker that I gave control of this to, he saw that the way that the coin was being manipulated and that the volatility of it was because of these pump and dumps and these large like inflated pump traps were happening. And there was coordinated buys and sells happening. And you could see that there was an enemy operating in the chart. And they were trying to manipulate the chart. So to make it less volatile, what he thought is by having a market maker wallet that he could, you know, kind of offset some of that stuff with a new liquidity pool. Speaker 0: Mhmm. Speaker 2: And I'm like, man, you know a lot more about this than I do. But I know him, and I know him well, and I know where his heart's at. So I gave him the ability to be able to go and do that. Mhmm. Well, the mistake that he made was he thought that he could go gamble on some other shitcoins. And he thought that he could take the proceeds from the shitcoins that he thought that he would be good at predicting Speaker 0: Mhmm. Speaker 2: And put them back on the j proof chart, and he ended up getting get fucked Speaker 0: and get wrecked. Yeah. Speaker 2: And so what I did to make up for that was I burned an equal amount as to what he lost and took all the money back from the market maker wallet, put it back into the big j proof developer wallet, the dev wallet that I hold. Right. And but then, you know, who I thought was an ally, Lucas Gage, he starts just lying about me. And looking back at it, it appears that this entire thing was a setup and that it was an op because my enemy doesn't like the fact that I have a coin called J Proof Speaker 0: Right. Speaker 2: That you access by going to don'tbeajew.com. Speaker 0: Mhmm. Speaker 2: And then, you know, I was gonna have billboards and all of these other things. Because I seriously, don't be a Jew. Like, if if you're gonna launch something and give your people the opportunity to thrive and control their own destiny and prosper, then really do it. I haven't made so the way that I told my people in the j proof community, well, are you gonna make money? How are you gonna get your money back, Stu? Well, they have LP rewards that are given to the developer based on the amount of volume that's being done in the transactions that are being made. And I'm like, eventually, I will just make my investment back. And then over and beyond that, if there are LP rewards that are given, I will either use that to help drive the network because the network clearly doesn't have advertisers banging the door down because I'm the world's most virulent anti Semite. And according to NBC News, a dangerous individual. And according to the Rolling Stone, the conspiracy kingpin. So people aren't like, can we advertise with you? We would love to be associated with you like, except for American Hemp Hub, they're real g's. But they're probably just stoned. And so I'm like, we could use these LP rewards to fund the network. We could use the LP rewards to reinvest into advertising. We can upgrade our website. I mean, I'm very proud of the creation of Jay Proof. And then this Lucas Gage comes to visit me. So we had talked about him coming to Minnesota to sit down at the studio for like a year. But then all of a sudden just before that, this happens, he's, like, blowing me up. Like, I wanna get there. I wanna get there right now. I gotta get there. I'm like, alright. I'm like, come on. When he got there, all he wanted to talk about was j proof. I'm taking him, like, to my kids baseball game. Mhmm. I took him to the the Minnesota wild NHL Stanley Cup playoffs. Like, I wanna, like, actually talk about real shit. Like and he's just obsessed with j proof. And he's like, I put money in j proof. I put money in j proof. And he's like, tweaking. And I'm like, dude, just settle down. Then he gets in the telegram chat and he's like, you know what fudding is? Yeah. Yeah. Yeah. Had to learn all of this. And I am he's like, he's kinda like low key fudding in our telegram chat where he's like being pessimistic like, guys, what's happening to j proof? Like it would dip like just a little bit. And he's like, what's happening? He had at the time I think like $2,000 in this, and said that the $2,000 was just some Bitcoin that somebody had given him many years ago and he didn't know what to do with it. So no skin off his back. Well, apparently he invested even more money Speaker 0: Yeah. Speaker 2: For a total of 9,000 that he says that he lost. Well, he wouldn't have lost if he hadn't have sold. But then he went in and he tanked the coin by going all over X and Facebook and everywhere else that he has access to, Telegram Mhmm. And streaming and saying that I'm scamming people, when the blockchain just shows Speaker 0: You can see everything. Speaker 2: You can see everything. Mhmm. You can literally see everything that I've ever done. Speaker 0: Yeah. Speaker 2: And so when he could no longer say it was a rug pull, he's like, oh, okay. Well, never mind. It wasn't a rug pull, but just trust me guys. He's scamming you. It's like Stu Peters is this super advanced cryptocurrency wizard pulling some Jewish trickery. Well, I learned that like 86% of Italians he's a foreign born. He's an Italian. Uh-huh. 86% of these Italians are actually Ashkenazi Jews. Yeah. So that explains a Speaker 6: lot of what Speaker 2: I saw there. But J proof is still there. I'm still not selling a penny. So somebody's gonna be cruising that, you know, some degen is gonna be cruising the the crypto. Speaker 0: Yeah. Degen. Speaker 2: And they're gonna be like, damn. Who's this Chad that aped in and, like, holds all of them and never sold a penny? Yeah. You know, I think anybody anybody and everybody that has red money investments. Speaker 0: Yeah. Speaker 2: That that has an allocated let me let me preface this by saying, if you have the money to lose or to risk. If you can afford to risk any money and you've got it in red money anywhere else, why would you be in any other coin where you're just gonna get rug pulled when you could be in mine? Speaker 0: Yeah. Speaker 2: Right. I'm never gonna sell. Speaker 0: Jay proof. Jay proof. Hey. I'm a go buy me some Jay coin. Speaker 2: I'll buy some proof. I'm never gonna sell. Let's drive that thing. Let's go to the moon. I mean, really, we can control and so then I was gonna get Speaker 0: a billboard. Mark is about to Speaker 2: turn around. Yeah. Me too. Let me tell you about this billboard shit, though. Speaker 0: Uh-huh. You Speaker 2: wanna talk about this. So I went back in the day, Vernon Jones. Remember him? Speaker 0: Vernon Jones. Yeah. Speaker 2: Yeah. He's like a rapist. This is no bullshit. He's been accused of rape, like, by by credible people. I had the attorney general and an investigator on who gave all the evidence of Vernon Jones raping people. And he's like, he he was running for governor in Georgia. Speaker 0: Well Was he a basketball player or something? Speaker 2: No. He well, I mean, he behaves like one. But anyway, so Candice Taylor, who's my dear friend and a devout Christian, and she talks like, I mean, you know, she's from Georgia. You're like Yeah. I can't even do it. But I I just love her and and her husband and her kids, I've met them, and I consider them to be like family. And she was running for governor against Brian Kemp. And Brian Kemp is, you know, where where Alex Jones likes to say, well, Speaker 6: we're we're owned by the CCP. The CCP Speaker 2: Brian Kemp really is owned by the CCP. I mean, this guy is doing the bidding of China and all these other things. He's probably also co opted by the Jew. But, all of a sudden, Vernon Jones inserts himself into this gubernatorial campaign. Speaker 0: Mhmm. Speaker 2: Well, I started getting information from like, you know, anonymous sources about all of these rape allegations for Vernon Jones. And I have a big platform and, you know, so I'm like looking at this stuff and I'm like, damn. I'm vetting it. I'm like, shit. This is real. So I had I'm like, well, I'm just gonna have Vernon on. I'm just gonna talk to Vernon Jones. Speaker 0: Yeah. Speaker 2: So I have him on and he kinda tells me about his platform. So then I start going and looking into him. Speaker 0: Uh-huh. Speaker 2: And then when I start finding out all this stuff, I'm like, well, I'm gonna have him back. So I confront him on the air. And I'm like, you know, you're a rapist. And, you know, I don't remember exactly what it was that I said. And then he ran off and the the feed cut and all this conveniently. Right? Right. So then I went I'm like, man, I heard that Trump was gonna endorse him. I'm like, well, we can't have that. Right. So I went and bought billboards that said vernantjonesrape.com, like my own money. Speaker 0: Uh-huh. Speaker 2: And I put them right outside of Mar A Lago. This big huge What? Vernantjonesrape.com. So Trump never endorsed him or if he did, he withdrew the endorsement. Uh-huh. Vernon Jones's political aspirations were completely tanked. Then he tried to run for congress and it was a complete joke. Now he says that he's coming back. But anyway, this guy Gary was my billboard broker and he was this guy is based. He's like, I mean, anybody that'll put vernonjonesrape.com on a website. Yeah. And then I went and bought the website. I'm like, okay. So I call Gary back. Now I'm like, I've got this really based project called j proof. I wanna get some billboards. And he's like, what do you want the billboards to say? And I had some stuff about usury, and I had some stuff about like, you know, free yourself from the shackles of fiat. And our telegram chat is super wild. They're they're they're based, and they're great meme makers and they come up with like great slogans. There was some there was some stuff that definitely would have been attention getting. Speaker 0: Mhmm. Speaker 2: Well, all of those got denied by the billboard company owners, whether it was Lamar or Clear Channel, you know, all these people own the same. All these Jews own these billboards. And they were like, yeah, no, they were rejecting that. So I got all the way down to just because at first I just wanted don't bea Jew dot com. Right. And that's not happening. Speaker 0: Right. Speaker 2: You can't have a billboard that says that. Speaker 0: Yeah. Speaker 2: And so then I went to jayproof.ai. I can't even put that on a billboard. And this Gary was told expressly, Stu Peters is not allowed to have a billboard in America. It doesn't matter what it says on it. And then they kicked him out of his billboard referral group. So literally took income away from this guy just for doing his job and trying to broker a billboard for me. Mhmm. I feel terrible. Speaker 0: Yeah. Speaker 2: But again, this is just more emphasis. This is just the exclamation point on everything that I have been saying. It just rings true. You cannot talk about these Jews or they will ruin your life. They will try to, they will kill you. They'll blow your neck open on TV Mhmm. In broad daylight. They shot our president in broad daylight. They took down our towers on September 11, twenty four years ago. They blew up the USS Liberty. They blew up our entire financial system. They have occupied our entire ecosystem and our political apparatus, they're destroying us. We gotta deal with it. So this jay proof thing is like, you know, it's like remedy. It's like a solution. It's like Mhmm. It's like it's it combats the very system that I talk about every day. And it's when you talk about real remedy or real solution, that's when you get attacked the most. I'm also a published author, number one best seller on Amazon, a children's book called it's really fun to be white because it's true. Yeah. It is really fun to be white. And when you can go into public schools and you can go into the bookshelves and libraries and you can find all kinds of books about how fun it is to be black. Speaker 0: Yeah. Speaker 2: You can find all kinds of books about how great it is to be a little tranny or, you know, a little homosexual that has sexual relationships with grown men. Speaker 0: Right. Speaker 2: How great it is to be a little Jew. There it is. Yeah. There's the book. Anyway, number one in like five different categories on Amazon, which I think netted me like $1,600. I don't know. It's you don't make any money selling a book. Speaker 0: Yeah. On Amazon? Yeah. Speaker 2: No. You don't make any money selling a book. But became very controversial, of course. That thing was super attacked. So at first, it had like 31 star reviews. And it happened within seconds of publishing the book on Amazon. Mhmm. I'm like, well, yeah, y'all are quick. You already ordered it, received it, and reviewed it in a matter of five minutes of its availability? Well, then when you now scroll down on the reviews, you can see where it says verified purchase or whatever. Mhmm. So all the ones that say verified purchase are like five star reviews. All the all the trash talking ones are not verified purchases. Right. So you know exactly, you know, who that was. It was the same people running the pump fake. The pump trap on J Proof Speaker 0: Mhmm. Speaker 2: Are the ones doing all this. So, yeah, look at that ratio. There's no in between. They either love me Speaker 0: or they hate me. Speaker 2: One person, 2%. Isn't that isn't that representative? What Right. 2% of something can really fuck a whole lot of shit up. Damn it? Less than 2% of fuck a lot of shit up. Speaker 0: Yeah. Speaker 2: But anyway, yeah, buy some j proof. Speaker 0: I'm a try it. I'm a take this one off Speaker 2: my side. Gummies. Speaker 0: Yeah. Speaker 2: And get make sure that you get my book. It's not racist. Speaker 0: Yeah. I Speaker 2: 48 pages and that was not on my bingo card. You're gonna be a published author someday. No. No. No. I'm a failed rapper and a former bounty hunter. I'm not a children's book author, but here we go. I never thought that this would happen. You know? So what is we're we're stepping we're stepstoning to bigger and greater things. Speaker 0: Yeah. We didn't do bounty hunting, but, we was private investigators. Speaker 2: Yeah. We talked about that, and I thought, you know, when we when we get run off the Internet completely Speaker 0: We go do Speaker 2: some bounty hunting. Basically, we're we're bounty hunters now. Speaker 0: Yeah. Yeah. Yeah. That's Speaker 2: true. You know, we're just chasing a different criminal that wears a different uniform. Mhmm. Higher stakes bounty hunting. Yeah. Yeah. And we gotta get these people into custody. I mean, we do. We have to do you agree though that we need to see some sort of like tribunals that we need to see? I mean, there's these are crimes against humanity. Speaker 0: Yeah. Yeah. Of course. Speaker 2: We need to see some people swing. Speaker 0: Anybody with a ounce of integrity or a small brain can see what's going on out there. But for some reason, people blindly follow that bible, and they take things out of context and cherry pick and to justify what's going on with those people. It's just it's not Christian. It's not even close. Speaker 2: And it's multifaceted because it's the war crimes that you see, it's the genocide, it's the ethnic cleansing, it's the land grabs, it's the expansionist aspirations. It's the annexation of ancestral homelands, but it's also the pedophilia. And that's the hill that I'll die on. When you start fucking with our kids, that's where I mean, like, I've got zero tolerance, you know, when it comes to that. And it's like, I will go to war with you. I will not stop until I take my last breath. You're gonna have to kill me. Speaker 0: Mhmm. Speaker 2: And I think that the message should be, you know, you touch our kids, we kill you. Speaker 0: Mhmm. Speaker 2: And I think that people that are convicted of crimes that, you know, target children or anybody that would willingly bring harm to a child, that would murder childhood innocence in that way Speaker 0: Mhmm. Speaker 2: That immediately upon their conviction, they should just be there should be no there should be no delay. They should just be expediently walked right outside and dealt with. Speaker 0: Mhmm. Speaker 2: And I mean, whether it's feet first into a wood chipper, I don't think that there is too heinous or too graphic or too torturous method of of, you know, of death that you could possibly think of. I think they deserve every second of it. I think it should be slow and painful. And we should put these people on display in a public square for people to come and spit on. I I that's that's how I feel about pedophiles. And knowing the proximity that they have to the levers of power in our country Mhmm. I think that should bother every American. They just have to know about it. They just have to believe it. They just have to look at objectively what's right in front of them. So. Speaker 0: Mhmm. Yeah. Alright. Objectivity. Keyword. Objectivity. Speaker 2: Are you feeling the gummies yet? Speaker 0: I'm feeling calm. Yeah? I'm feeling good. Speaker 2: Did you do gummies or you did chocolate? Speaker 0: Did you do chocolate? I did Speaker 2: chocolate. Okay. Speaker 0: I feel I feel I feel good. Speaker 2: Alright. We'll pass them around. Speaker 0: I ain't passing this to nobody. Speaker 2: No. Yeah. Hold on to your supply. Alright. Well, I can re up you on your supply anytime. Speaker 0: I'll let you know. You got Speaker 2: a hemp guy. Yeah. They fly international. That's what they'll probably try to hem me up on some kind of international drug trafficking. Right. Yeah. Right. Right. Well, it was legal until now. Speaker 0: Man, this is a damn good show. Yeah.

@Krypt707 - AK

Billboards 2/2

@Krypt707 - AK

HIDDEN INSIDER WALLETS ➡️Stew lied about nobody knowing about it, it was a stealth launch, and there were no insider wallets ➡️PRE-Announcement BUY --> 04/11/2025 was the co-founder, which would later be proclaimed to be the "Market maker" after stew sent 20,000,000 JPROOF to this wallet on 05/15/2025, a month after launch...this wallet that had already bought and dumped on the community's heads ➡️The "Market Maker" was Stew's Co-founder, aka, Andrew, aka BB, aka, the Architect, who later changed his name and online social media identity after botching the LP and Stew being forced to admit they fucked up, but claimed they got rid of the market maker, which never happened (he just changed his name and continued with the lies and scam) ➡️One of the major insider wallets which received tokens from the MM wallet, (sourced from Stews 20M transfer) was the insider wallet #2 analyzed here: https://t.co/KBtUYifMd3 👉04/18/2025 Stew sends 850,000 JPROOF to wallet 7h2KXM9DwPSzRLPeEbg7DZfFmaAVhVyVj7MwrHjhMKcj https://solscan.io/tx/5S2qqaj4cWd9EhfkE8nkt4yPqko7sXMHupesRHJy8xvxpEmtDBbTsNNksYVtXqqNo9gRkRvdh2Kt2QBfyk9gS1c9 ☠️This is the wallet that was claimed to be the Market Maker wallet later on, REMEMBER this wallet also bought tokens prior to announcement of launch, 04/11/2025, 1.3Million JPROOF bought for 1.1 SOL https://solscan.io/tx/GKmvteYP7GJRFffvDV85KBQ9234GX8Eny2hiKNDRLN7qzHCNj8tZdrgydpje4GNKF9S5xzaNFVingWUmL5V7qUz 💰These PRE-ANNOUNCEMENT Tokens that were bought by the "Co-Founder" were later sold in 2 transactions, one on 04/13/2025 for 8.5 SOL https://solscan.io/tx/KkuxuuUK7bC9fgPAnSuhexkyvUHVUJGRjcvSj2egLyvw3G4bGViVUt6WfmfsuS5oazcjnxGeEtSitNbe3gXGvNx 💰and again on 04/13/2025 for 11 SOL, literally dumping on the community after it was announced. So much for no insider wallets or buying https://solscan.io/tx/3txf8zVwm35WaqA99DyjqNEhmNipbseMyCTiMuyTMaZtev7AdjU5NP4DQPGntvpDDVjE1iJZqwZgUedtkMmWNff3 1 month later 👉05/15/2025 Stew finally sends 20,000,000 JPROOF to the Market Maker wallet 7h2KXM9DwPSzRLPeEbg7DZfFmaAVhVyVj7MwrHjhMKcj https://solscan.io/tx/2KDhwwWcrh1s91t7rK8Q763i4vgWd3kPBkr2J1xnfFUQNLhefiH8NLqGLoVpQS5rMVGmtmXuQr3A7ZNfCAxGdqxW which leads into the analysis of insider wallet #3 the Market Maker wallet and all of the transfers and sells that wallet ALSO did https://t.co/UzL5e9OkTN

@Krypt707 - AK

🧐Complete analysis on Insider wallet #2 Source: Co-Founder wallet--aka--Market Maker Wallet 2,202,224 $JPROOF sent from CO-founder wallet to: Hrd1uwhrvt3fuQ22LzsqKxVdeRhvwaP7JojnhPPLScPJ 286,000 $JPROOF sent back to Co-founder wallet (Market maker wallet) TOKENS SOLD =

@Krypt707 - AK

🧐Complete analysis on Insider wallet #3 Co-Founder wallet--aka--Market Maker Wallet 7h2KXM9DwPSzRLPeEbg7DZfFmaAVhVyVj7MwrHjhMKcj Tokens received 20,000,000 $JPROOF on 05/15/2025 sourced from Stew's Main wallet Market maker wallet activity $Jproof Purchased = $24,199

Saved - October 8, 2025 at 9:54 AM
reSee.it AI Summary
I addressed the misrepresentation of funds by Stew Peters and JPROOF. They falsely claimed to hire a professional market maker, said the market maker was resolved after issues with the liquidity pool, and misled about using tokens from Stew's wallet for project expenses.

@Krypt707 - AK

Stew Peters and JPROOF Misrepresentation of Funds ➡️Claimed to hire a professional market maker = Lie ➡️Claimed the market maker was gone, taken care of after the LP botch = Lie ➡️Claimed the market maker was implemented to cover project expenses, with tokens sourced from Stew's wallet that he vowed to never sell from MM Wallet analysis: 𝕏https://t.co/4drqKMsv1w 𝕏https://t.co/vE80ZvAhao

Video Transcript AI Summary
"People and to combat the volatility, and it worked." "But also the market maker was there to implement strategies like chart support, marketing, advertising, billboards, building the new LP on pump swap." "Yeah, the market maker made some poor trades." "Lost capital." "At first, it was I was a scammer and I ran off with it until it wasn't that anymore." "And then the market maker burned the exact amount just to make up for it." "So it negated it, including an additional $30,000 buy on the chart for support after AK's original Jewish FUD attack." "To use for payments to creators for content, these videos, the music videos, the memes, really good stuff, deck screener trending 500 x boosts." "And the market maker had plans for a whole lot more." "That was a punch in the balls getting sniped by the arbitrage bot."
Full Transcript
Speaker 0: People and to combat the volatility, and it worked. But also the market maker was there to implement strategies like chart support, marketing, advertising, billboards, building the new LP on pump swap. Yeah, the market maker made some poor trades. Lost capital. They want to talk all about that. At first, it was I was a scammer and I ran off with it until it wasn't that anymore. And then the market maker burned the exact amount just to make up for it. So it negated it, including an additional $30,000 buy on the chart for support after AK's original Jewish FUD attack. To use for payments to creators for content, these videos, the music videos, the memes, really good stuff, deck screener trending 500 x boosts. And the market maker had plans for a whole lot more. And that was a punch in the balls getting sniped by the arbitrage bot. It was a punch in the balls, but it was created and functions properly and it alleviates those nasty fees. Now you can buy J Proof very streamlined and without these huge fees because of this LP.

@Krypt707 - AK

🧐Complete analysis on Insider wallet #3 Co-Founder wallet--aka--Market Maker Wallet 7h2KXM9DwPSzRLPeEbg7DZfFmaAVhVyVj7MwrHjhMKcj Tokens received 20,000,000 $JPROOF on 05/15/2025 sourced from Stew's Main wallet Market maker wallet activity $Jproof Purchased = $24,199

@Krypt707 - AK

JPROOF Market Maker Wallet, (the co-founder's wallet) ➡️06/10/2025 Stew claiming the Market maker was to: -combat volatility -chart support -marketing, advertising -billboards -building a new LP -using for payments to creators for content -music videos -dexscreener -trending

Video Transcript AI Summary
"And from a dev who promised never to sell, which I haven't." "There's a cost to putting a website together." "Who do you think pays for boosts on the Dex screener? That's me." "Those cost anywhere between 1,200 and $5,000." "I did it at least a dozen times." "You know, these things have actual real cost to them." "Along with influencers and from a dev who promised never to sell, which I have."
Full Transcript
Speaker 0: And from a dev who promised never to sell, which I haven't. There's a cost to putting a website together. Who do you think pays for boosts on the Dex screener? That's me. Those cost anywhere between 1,200 and $5,000. I did it at least a dozen times. You know, these things have actual real cost to them. Along with influencers and from a dev who promised never to sell, which I have.
Saved - October 8, 2025 at 8:25 AM

@Krypt707 - AK

STEW SAID HE WOULD PUT THE FEES BACK INTO THE CHART - and he lied - where are the receipts, as of 07/31/2025? $62k in SOL $62k in JPROOF https://t.co/wVUxSzymKg

Video Transcript AI Summary
But of all of the red money or crypto or meme coin investments, it's my personal opinion that J proof is the most solid. And all of that, again, the evidence of that is available on the blockchain where you can see what the dead wallet holds, what the dead wallet started with, how I have continued to pour LP rewards back onto the chart, not taking any money for myself. It's not a get rich quick scheme. Never has been. It's a long term play. You should be less concerned about the dollar value of your J proof wallet as you are concerned with the amount of J proof tokens that you are holding.
Full Transcript
Speaker 0: But of all of the red money or crypto or meme coin investments, it's my personal opinion that J proof is the most solid. And all of that, again, the evidence of that is available on the blockchain where you can see what the dead wallet holds, what the dead wallet started with, how I have continued to pour LP rewards back onto the chart, not taking any money for myself. It's not a get rich quick scheme. Never has been. It's a long term play. You should be less concerned about the dollar value of your J proof wallet as you are concerned with the amount of J proof tokens that you are holding.
Saved - October 11, 2025 at 12:31 AM
reSee.it AI Summary
I’m outlining a chain of accusations against Stew Peters and his co-founder regarding JPROOF. I claim insider wallets bought before launch, synced to the co-founder, and profited after; Stew lied to Dan Bilzerian and followers. I list missing receipts for initial investment, reveal on-chain evidence of pre-announcement buys, and expose mint/LP details and transfers that contradict public claims. I define “insider trading” as described by our findings.

@Krypt707 - AK

Stew ‘Mickleberg’ Peters says about $JPROOF “nobody had advanced knowledge of the launch, thereby negating any claims of insider wallets” The insider wallets we were talking about were ones you sent tokens to after launch, that then sold or further transfers tokens to other wallets that sold, not wallets that bought before you announced it. We tracked those wallets because one of them bought before you announced it, which is how we identified it as Andrew, your co-founder”s wallet. You’re right Stew, anyone can buy immediately after the token is launched. That is fair game But when it’s your cofounder who buys before announcement and dumps later… and then you send him more tokens and he dumps again, and you continue lying about it to your followers for months, before finally “kinda” admitting it That’s not fair game, that’s a SCAM. You’re a fraud and a scammer and you will no longer profit off of non-Jew Americans 👉Insider wallet selling $JPROOF long after launch x.com/krypt707/statu… 👉Stew’s co-founder wallet sending tokens to an INSIDER WALLET that sold later for major profit x.com/krypt707/statu… Where did he get these tokens? Yep, from Stews wallet, AFTER launch. So much for no insider trading. Stew straight up lied for 2 hours to @DanBilzerian and their mutual followers

Video Transcript AI Summary
Nobody had advanced knowledge of the launch. I mean, that's what insider trading is. Nobody, absolutely nobody besides myself and Andrew, knew that J Proof was even a thing until after the launch, thereby negating any claims of insider wallets. Anybody can buy these things immediately when they hit the blockchain.
Full Transcript
Speaker 0: Nobody had advanced knowledge of the launch. I mean, that's what insider trading is. Nobody, absolutely nobody besides myself and Andrew, knew that J Proof was even a thing until after the launch, thereby negating any claims of insider wallets. Anybody can buy these things immediately when they hit the blockchain.

@Krypt707 - AK

Here is Stew saying that he spent ~60k or more on Dex boots, application fees, marketing, a website The most expensive of these costs would be Dex boosts, and they are paid in crypto. So NO stew you don’t need your bank account to show these receipts to backup your claim of initial investment. So where are the receipts? @ShaykhSulaiman I’ll make sure to copy you on every lie Stew told on your poorly managed space with a crypto “expert” who hardly spent minutes looking into the evidence we brought… and then brought up points that were irrelevant to the scam over all, like the 30k buys in the first few days… not a good look for people actually interested in truth 👀

Video Transcript AI Summary
The speaker outlines additional investment costs, listing items that would total the investment: 'boosts, on Moonit, Dex ads, applications getting launched on other exchanges, getting a website going,' among other initiatives. He notes doing all of these while traveling across the country on his laptop, trying to get all this infrastructure set up. By enumerating these items, the speaker conveys that the total investment includes marketing and platform integration tasks. The travel-on-the-road context highlights a hands-on approach to building the project’s foundational infrastructure. The examples—boosts, Moonit, Dex ads, multi-exchange applications, and a website—illustrate a focus on visibility, accessibility, and readiness across platforms.
Full Transcript
Speaker 0: But other expenses that I was talking about totaling my investment would include things like, you know, boosts, on Moonit, Dex ads, you know, applications getting launched on other exchanges, getting a website going, like, all of these things that I was doing while I was traveling across the country on my laptop, trying to get all this infrastructure set up so that

@Krypt707 - AK

Joah @JoahSantos, while looking at the blockchain is calling Stew out in his lie about his initial investment over the first few days of launch Stew “I don’t know what you’re looking at, I did it immediately” Also Stew “It was 30 thousand, 28, 25 thousand, I don’t know, I only can transfer $5000 at a time from my bank account” Then Stew goes on to say he can’t/wont show his bank statements as proof —THESE ARE CRYPTO PURCHASES OF SOL THAT YOU ARE SAYING YOU USED FOR INITIAL BUYS— nobody asked for your bank statements and we don’t need them. Where are the solacan receipts? Oh wait, we don’t need them, because we have your wallet and “everything is on the blockchain” as Joah was eluding to before you responded with your bullshit Also, in this clip? Who is talking about “locking tokens” Stew? You didn’t lock your tokens remember? You sent them around to KOLs and influencers and gave them out as contest rewards and sent a shit-ton to your co-founder who sold them and gambled on shit coins remember? Chronological summary of LP creation: https://t.co/mbESaqAR5p

Video Transcript AI Summary
The exchange centers on how the dev wallet supply was acquired. "The dev wallet. The dev wallet's initial acquisition of the supply." There were "combined purchases" that were "over 6,000" and ended up "close to 30,000. 25, 28, 30,000." The purchases required "multiple transfers into the dev wallet" because "my bank account only allows me to like send $5,000 at a time" and "Jewish restrictions are on that." The first three days show "only $6,000 in transactions." "He only put 14,000 initially from his from his Coinbase, and he claimed a 150,000 he's in." "I did it immediately. I did it immediately. I locked up the supply immediately." On evidence, "Have you got evidence that you put in $3,540,000 either via source scan or something else?" and "Where's the evidence that you..."
Full Transcript
Speaker 0: While you do that. Stu, you said you bought $3,040,000 dollars worth. Was that in one wallet, multiple wallets? Speaker 1: The dev wallet. The dev wallet's initial acquisition of the supply. Speaker 0: Because I see 6,000 for the initial for the initial wallet, the dev wallet. Speaker 1: No. There was, like, combined purchases. It was it was over 6,000. I don't know what you're looking at, but it was like it ended up being, you know, close to 30,000. 25, 28, 30,000. It was something like that. I mean, I don't know exactly. I just know that I had to go to my bank account and make multiple transfers into the dev wallet to be able to pull it off because my bank account only allows me to like send $5,000 at a time or whatever. Jewish restrictions are on that. So it was multiple transactions. Speaker 0: Okay. So I see the first three days only $6,000 in transactions. Speaker 2: Yeah. He only put 14,000 initially from his from his Coinbase, and he claimed a 150,000 he's in Speaker 1: or something. Somebody is saying 6,000. Somebody's saying 14,000. Speaker 0: It's I'm I'm saying the first two days collectively. Speaker 1: Yeah. No. No. No. I did it immediately. I did it immediately. I I locked up the supply immediately, and it was a lot in the North Thousand or 14,000. Speaker 0: It's true. Have you got evidence that you put in $3,540,000 either via source scan or something else? Speaker 1: I mean, I would have to go look at my bank accounts or something, but I just know that. I mean, I know for certain because I had to make these multiple different transactions. And then I'm on the phone with Andrew, and he's like, well, that's not enough supply to lock it, so I had to go back and buy more. You know? Speaker 2: And It should be right to your dev wallet. What do you mean you have to go to your bank account? There should be your Coinbase going into your dev wallet. Where's that evidence? Where's the evidence that you Speaker 1: put Yeah. Speaker 2: I'd like to see the evidence that you're in a $150,000, my friend. Where is that
Video Transcript AI Summary
It were me, a 100% of my red money would go into jay proof. A 100% of it. You've got a dev sitting here with his face on the screen every day telling you he's never gonna sell a penny and who never has. Who admits to mistakes when they were made like the market maker, Gambling on some shitcoin. Big mistake. Market maker. Gone. Dealt with.
Full Transcript
Speaker 0: It were me, a 100% of my red money would go into jay proof. A 100% of it. You've got a dev sitting here with his face on the screen every day telling you he's never gonna sell a penny and who never has. Who admits to mistakes when they were made like the market maker, Gambling on some shitcoin. Big mistake. Market maker. Gone. Dealt with.

@Krypt707 - AK

Chronological list of creation of JPROOF LP To create JProof; he only had 173 SOL at the time of creation (about $29k) and had 54 left afterward; he spent 88 SOL to create it and provide liquidity, another 30 to buy up some supply So he spent 118 SOL ($20k)

@Krypt707 - AK

Stew : “I bought and it insta-bonded, and then I needed to buy more” Lucas: Where ARE the $150k of transactions ON THE BLOCKCHAIN that show your initial investment? Stew says later “I’m not showing you my bank account” — we don’t need your bank account, it’s crypto TRX hashes smart guy If you don’t want to provide the receipts, we will… Chronological list of creation of JPROOF MINT + LP and initial buys To create JProof; Stew only had 173 SOL at the time of creation (about $29k) and had 54 left afterward; he spent 87 SOL to create it and provide liquidity, another 30 to buy up some supply. So he claimed he spent >$100k more out of pocket on project support, such as with Dex-boosts, KOLs, a website, marketing. The problem is this stuff doesn’t cost nearly that much and he’s provided no receipts or even estimates etc. 160 SOL ($20k at the time) to Coinbase wallet https://solscan.io/tx/3FC8r4bgb9GM3Ekia7QVbKdRir1C6sc6dnwy5iCd1SqRJ55goFJLZQRtZftuqZQm3Kyq3odXih3xjyzBXvZUxxu2 The next transaction involving SOL from the DEV wallet is $1500 in SOL to the WINTERMUTE Liquidity bot This bot is the “market maker” that Stew was trying to use an excuse. This is the market maker Trillions was trying to distract with. https://solscan.io/tx/KskKvz2vYRKU511AkWCeLhQH3wwkF5mJSk96Mmu2Cp7944BTXUPPFNqLov5EpJM2t9xw4TgQuZQseodvM3Jg4y9 So if this was the market maker, what was that 20M transfer to the “professional market maker” you’ve been selling to your audience this entire time Stew? Then 87 SOL (~$11,000) was used to mint and to establish initial value of JPROOF/SOL pair https://solscan.io/tx/33EC7Kf6Xmnf8UMckLW5sgxJuxEhN7XSikKyZg1sTPcDG6UUJ9u8c6RsHXP8zq3Sn3B5pW9AN9gPjUd1WifYtv1o Stew received 799,790,390 JPROOF from this LP creation and initial buy Then 30 SOL ($3600) for 47M more JPROOF https://solscan.io/tx/44APDmcSRSKMYXJZYsbNwHimmqPVck6Z2qKxNKcK2fxSXboAPZekEKxFh7XqXT1h7LgfbYV5GwwEmMQJey7tBQu6 Nothing significant after that Stew said he didn’t instantly So 117 SOL ($14,500) for Minting, LP creation, Initial buy, and subsequent buy Those frantic texts you are getting in the background from @imjdsharp didn’t help you here much did they @realstewpeters

Video Transcript AI Summary
"that's not enough supply to lock it, so I had to go back and buy more." "There should be your Coinbase going into your dev wallet." "Where's that evidence?" "I'd like to see the evidence that you're in a $150,000, my friend." "I'm into this project for a collective 100 and some odd thousand dollars." "Between buying out of my own pocket, all of the boosts, all of the Dex ads, all of the website stuff." "But I made the dev buy immediately before and after it insta bonded." "So the first buy bonded it, and the second buy was right after it bonded." "I needed another buy to get the 85% that I needed, and that we wanted for the control structure to set all of this up."
Full Transcript
Speaker 0: Phone with Andrew, and he's like, well, that's not enough supply to lock it, so I had to go back and buy more. You know? Speaker 1: And It should be right to your dev wallet. What do you mean you have to go to your bank account? There should be your Coinbase going into your dev wallet. Where's that evidence? Where's the evidence that Speaker 0: you put? Yeah. Speaker 1: I'd like to see the evidence that you're in a $150,000, my friend. Where is that evidence? You keep saying it. Where's the $150,000 that you're in of your own money? I don't see any transactions of anything going from Coinbase to your dev wallet anywhere close for a 150,000. Speaker 0: Okay. I know that okay. You gotta just slow down and listen to what I'm saying and what I've always said. Okay? I'm into this project for a collective 100 and some odd thousand dollars. 120, 130. I'm into this project for that. Between buying out of my own pocket, all of the boosts, all of the Dex ads, all of the website stuff. I mean, I'm into this plus my initial buy, plus paying people to make videos, like real fiat, like actual money, like out of my pocket, not not sending in J proof, which I also did. But I made the dev buy immediately before and after it insta bonded. So the first buy bonded it, and the second buy was right after it bonded. I needed another buy to get the 85% that I needed, and that we wanted for the control structure to set all of this up.

@Krypt707 - AK

In this clip: At 32:10 Stew admits to Andrew buying $100 worth on 04/11 before it was announced But then Stew says “but it was well after I had announced it” Then Sulaiman says “no you announced it the next day on 4/12” =which is Correct Stew then goes on to say that anyone that could have bought before announcement would have been random people, which they could have, but that’s a distraction—Wrong Stew—You just admitted it was your co-founder you idiot, you lie so much you even lie about the shit you’re honest about. Fuck you for thinking we are so stupid Dan @DanBilzerian even asks you specifically here if you “told people before launch that you were going to launch it”, and you said “negative” 🤔 except for your cofounder who bought before announcement as Sulaiman @ShaykhSulaiman pointed out (based on our receipts), which you later lied about in this same clip responding straight to Dan When Dan asks about what I (AK) am putting in the nest about wallets buying before announcement.. >> that’s how we traced the co-founder’s wallet. Which Stew straight up lied to DAN about in this clip. Andrew - Co-founder wallet analysis 𝕏 https://t.co/UzL5e9NN4f More insider trading from this wallet 𝕏 https://t.co/1RcTACn5V0 All the wallets that bought before announcement that have been traced to the team, and some identified and linked with team members such as Andrew or known crypto fraudster Carlos Cortez 𝕏 https://t.co/fZv9IYVY1m Further insider trading by Stew and his Co-founder 𝕏 https://t.co/UzL5e9NN4f

Video Transcript AI Summary
Discussion centers on a claim that "these are the wallets that bought J Approved before Stu announced it on Telegram on April 0 04/12/2025 at 04:48 UTC." The speaker adds "Andrew buys, and the market may have maker buys twenty minutes after that." Stu says he announced after launch; others discuss timing. "Any purchases that were made on April 11 would have been people that saw this thing on the deck screener or other people that I had called and told." "I launched it and then people started buying." "No. Negative. Nope. Not at all." "They didn't buy the day before." "I launched it and then people that were I have no idea who they are. Immediately, people started buying." AK: "the wallets that we're referring to are those that interact with other wallets with the team." "If they interacted with the team wallet, not the burn, but with the team wallet, then yeah. Then that's a problem." "I don't do shitcoins."
Full Transcript
Speaker 0: That screen sometimes only shows after bonding, so this could be after bonding. Speaker 1: So check that, Joah, because it's important to clarify. Now this is the claim that I'm seeing. These this is the tweet in the nest, and it says this. It says, these are the wallets that bought J Approved before Stu announced it on Telegram on April 0 04/12/2025 at 04:48 UTC. So Stu creates, J Approved on April. Andrew buys, and the market may have maker buys twenty minutes after that. Is that is that right? Do you do you accept that, Stu? I think you didn't mention it. Speaker 2: I don't know how long Andrew bought after. I know it was a I think it was a $100 purchase, but I thought it was a you know, like, it was well after I had I had announced it. So Speaker 1: Okay. What were they claiming, that you announced it on April 12 at 04:48? This was the day before. Let me send this to Jor as well. Speaker 2: Any purchases that were made on April 11 would have been people that saw this thing on the deck screener or other people that I had called and told, I just put this on. I just put this out, and I just want you to talk about it. You know, people like people like Lucas, people like Myron, people like Jake. I don't even think I hit you, Dan. I might not have hit you because I know you'd be like, yeah. I don't do shitcoins. Speaker 0: But but so did so you so you told people before you launched it that you were gonna launch it? Speaker 2: No. No. Negative. Nope. Not at all. Speaker 0: Well, how how could they buy the day before? Speaker 2: They didn't buy the day before. They didn't buy the day before it launched. No. Hear me very clearly. Very, very clearly here. I launched it and then people started buying it. I launched it and then people that were I have no idea who they are. Immediately, people started buying. Speaker 1: But Speaker 0: What what is AK putting in the nest saying that there's wallets that bought J proof before you announced it? Speaker 2: Well, that's what I'm saying. That could be very possible. And you could ask the crypto expert. I mean, Joe would probably tell you you put something out there like that. People just buy it. Speaker 0: They'll be available. People snipe it without without you announcing publicly. They they just snipe it. But, Joe, the wallets that we're referring to are those that interact with other wallets with the team. That's the problem. Speaker 1: So this is the number If Speaker 0: they if they interacted with the team wallet, not the burn not the burn, but with the team wallet, then yeah. Then that's a problem. They're no

@Krypt707 - AK

🧐Complete analysis on Insider wallet #3 Co-Founder wallet--aka--Market Maker Wallet 7h2KXM9DwPSzRLPeEbg7DZfFmaAVhVyVj7MwrHjhMKcj Tokens received 20,000,000 $JPROOF on 05/15/2025 sourced from Stew's Main wallet Market maker wallet activity $Jproof Purchased = $24,199

@Krypt707 - AK

HIDDEN INSIDER WALLETS ➡️Stew lied about nobody knowing about it, it was a stealth launch, and there were no insider wallets ➡️PRE-Announcement BUY --> 04/11/2025 was the co-founder, which would later be proclaimed to be the "Market maker" after stew sent 20,000,000 JPROOF to

Video Transcript AI Summary
It were me, a 100% of my red money would go into jay proof. A 100% of it. You've got a dev sitting here with his face on the screen every day telling you he's never gonna sell a penny and who never has. Who admits to mistakes when they were made like the market maker, Gambling on some shitcoin. Big mistake. Market maker. Gone. Dealt with.
Full Transcript
Speaker 0: It were me, a 100% of my red money would go into jay proof. A 100% of it. You've got a dev sitting here with his face on the screen every day telling you he's never gonna sell a penny and who never has. Who admits to mistakes when they were made like the market maker, Gambling on some shitcoin. Big mistake. Market maker. Gone. Dealt with.

@Krypt707 - AK

These are the wallets that bought JProof before Stew announced it on Telegram on April 12, 2025 at 4:48 UTC: 1. Stew creates JProof on April 11, 23:15 UTC https://solscan.io/tx/33EC7Kf6Xmnf8UMckLW5sgxJuxEhN7XSikKyZg1sTPcDG6UUJ9u8c6RsHXP8zq3Sn3B5pW9AN9gPjUd1WifYtv1o 2.Andrew/MM buys April 11, 23:35 UTC https://solscan.io/account/7h2KXM9DwPSzRLPeEbg7DZfFmaAVhVyVj7MwrHjhMKcj 3. Unidentified insider buys on April

@Krypt707 - AK

🧐Complete analysis on Insider wallet #3 Co-Founder wallet--aka--Market Maker Wallet 7h2KXM9DwPSzRLPeEbg7DZfFmaAVhVyVj7MwrHjhMKcj Tokens received 20,000,000 $JPROOF on 05/15/2025 sourced from Stew's Main wallet Market maker wallet activity $Jproof Purchased = $24,199

@Krypt707 - AK

By insider trading, we mean insider trading

Saved - January 22, 2026 at 2:02 PM
reSee.it AI Summary
I note that the account “PsyopAnime” debuted around Maduro’s kidnapping, posting its first edit within an hour and ignoring news delays. It quickly gained promotion from a broad Right/Net hype network—Elon Musk, Visegrad24 groups, Asmongold, Tate fans, Groypers, and others. It then produced AI edits framing the US and its allies as “the good guys,” while vilifying others, growing to ~100k followers in 20 days. It smells like a US government psyop or a backed project, given Silicon Valley support.

@RTSG_Main - RTSG

This weird account "PsyopAnime" made its debut with Maduro's kidnapping. Within literally an hour of the kidnapping occurring, this guy made his first edit, not even accounting for the delay between the operation and its news publicly breaking out. Immediately, it gets promoted by the entire Redditor Right/Zionist right network consisting of Elon Musk, Visegrad24 and its subsidiaries (Middle East 24 etc), Asmongold, Drew Pavlou, the cryptocoin scam community, Tate fanboys, Groypers, Captive Dreamer, and other capeshits. Since then, this account has gone on to make more AI edits framed from on angle of glazing Trump, whatever the US does/sides with are "the good guys", and everyone else is just "dark evil villains". And has been consistently viral in doing so, amassing nearly 100,000 followers within 20 days. It's entirely possible that this is a very naked US government influencer (psyop) account, similar to influencers like Hailey Lujan. And if not the US government, then some kind of Elon Musk, Peter Thiel, Israel-lobby backed project, given how Silicon Valley techhawks/online hawks all jumped aboard the hype train to promote it. Regardless, you know something is fishy and garbage when all the Reddit Right shill accounts start bandwagoning to hype it up.

@PsyopAnime - PsyopAnime

i get my news from PsyopAnime https://t.co/umrXFDdagz

Video Transcript AI Summary
- "We have begun preliminary mobilization of long-range bombers, aerial refueling aircraft, and forward support units." "US S Abraham Lincoln carrier strike group is moving from the South China Sea to the Middle East, to deter Seigou and provide immediate striking capability." "On the other hand, Iran side is entering the highest state of defense readiness, including a long-range air defense system like Barzriv(?) and a virtual air defense network, and a regional force including Hizballah Shiite faction prepared to oppose the US military air operations." "They are prepared to resist our air campaigns." China and Russia are watching our next moves. "What is that?" "That is the judgment above." "Damn, the protracted conflict in the Middle East would not give China room to move toward Taiwan; all would be delayed, and a single strike would end it." "The United States will cut the backbone of the system." "Are other powers ready to respond to that scale of reaction?" "Moscow speaks, Beijing watches; neither side will shed blood for Teheran." "What matters is what happens after Revolutionary Guards first act, and what fills the vacuum." "Your and my move—as long as your AIM and ideas bring— I am prepared to transition." "Never forget, it was us who raised you from a nameless origin; AIMs will defend Israel’s line against these wild men, and will continue to do so." "We have targeted Odesa's ideas, energy facilities, bridges, and other critical infrastructure." "From cities’ iron-walled defenses, distant from the front lines, ground forces maintain the line while these attacks keep draining Ukraine’s economy. Support is cut." "We will strip away what remains in the dirty chains and, in the end, the key will kneel at negotiation." "Together we hope to cooperate; we mark moments of strength daily." "That is a signal to the world that both nations move forward with resolve." "Coordination is not mere exchange; it is building trust and sharing objectives." "China must act with confidence and restraint, and there is no need to showcase force."
Full Transcript
Speaker 0: 我々 は 予備 的 な 動員 を 開 始 し た 長 距 離 爆 撃 機 、空 中 給油 機 、そして 後 方 支 援 部 隊 の 事前 展 開 が 進 行 中 だ 。 US S エイ ブラ ム ・ リン カーン 空 母 打 撃 群 は 、南 シ ナ 海 から 中 東 へ 移 動 し て お り、 セント ゴ ム の 抑止 力 を 強 化 し 即 応 的 な 打 撃 能 力 を 提 供 する 。一方 一 方 イ ラン 側 で は 革 命 防 衛 隊 が 最 高 度 の 防 衛 隊 Speaker 1: に 入っ て い る Speaker 0: カ バー する ま ま ス ルン の よう な 長 距 離 防空 システム を 含 む 仮想 防空 網 お よ び ヒ ズ ボラ フー シ 派 シー ア 派 武 装 組 織 を 含 む 地 域 全 体 の 勢 力 に より 彼 ら は 米 軍 の 航 空 作 戦 に 対 抗 する 構 え だ 中 国 と ロ シア は 我 々 の 次 の 行 動 を 注視 し Speaker 1: て い る 。それ は 何 だ Speaker 0: ?それ は 上 の 判 断 だ 。 くそ 、中 東 で の 長 期 化 し た Speaker 2: 紛 争 は 中 国 に 台 湾 へ 動 く 隙 を 与 え か ね な い 全 て を 遅 れ 、一 撃 で 終 わら せる Speaker 0: 。 Speaker 2: 体 制 を 切り 落とす アメリカ Speaker 3: は 間 も なく 攻 撃 に Speaker 1: 踏 み 切る 狙 い は 体 制 の 背 骨 を 折 る こ と だ そ の 好 機 は 長 く は 続か な い Speaker 3: 他 の 勢 力 は どう だ あ の 規 模 の 反 応 に 我 々 は 備 え が ある の か Speaker 1: モ スク ワ は 語 り 北 京 は 見 守 る どちら も テ ヘ ラン の た め に 血 を 流 す こ と は な い 。 重 要 な の は 革 命 防 衛 隊 が つ まず い た 後 、何 が 空 白 を 埋 める か だ Speaker 0: 。 Speaker 3: 君 た ち の アイ アンド ー ム が 持ち こ た える 限 り 私 は 移 行 期 を 引き 継ぐ 準 備 が で き て Speaker 1: い る 忘 れる な 、 プリン ス レー ザー 無 名 の 縁 から 君 を 引き 上げ た の は 我 々 だ アイ アンド ー ム は これ ら の 野 蛮 人 に 対 し 、イスラエル の 防 衛 線 を 守 り 抜い て き た そ し て これ から も そう する 。それ は 破 ら れ な い Speaker 0: 我々 は オ デー サ の 考 案 、エネルギー 施 設 、 橋 梁 と い た 重 要 イン フラ を 標的 に し て き た 。 都 市 の 鉄 壁 の 防 衛 線 から 遠 く 離 れ た 位 置 で 、地上 部 隊 が 戦 線 を 維 持 する 一 方 、これ ら の 攻 撃 は ウ クライ ナ の 経 済 を 消耗 さ せ 続け て い る。 支 援 は 断 つ 。 Speaker 4: 汚 泥 鎖 に 残 る も の を 削 ぎ 落とし 、最後 に キー ウ は 交 渉 の 席 に 膝 を つく Speaker 0: 。 Speaker 4: 精 神 俺 Speaker 0: 。 Speaker 1: 共 に 取り 組 める こ と を 期 待 し て い ます 連日 我 々 は 強 調 の 瞬 間 を 刻 む それ は 両国 が 共 に 前 へ 進 む 覚 悟 を 世界 に 示 す 合図 だ 協 調 と は 単 な る も の の 交 換 で は な い それ は 信 頼 を 共 有 する こ と そ し て 目 的 を 共 有 する こ と だ 中 国 は 確 信 を 持っ て 動 く 忍 耐 を 持っ て 自 ら 誇 示 する 必 要 の な い 力 と 共 に 。この この 現 実 を 理 解 する 者 に と っ て 進 歩 と は 実 に 絶 や す い
View Full Interactive Feed