TruthArchive.ai - Tweets Saved By @ejustin46

Saved - March 6, 2025 at 8:56 AM
reSee.it AI Summary
I've explored the persistence of the SARS-CoV-2 spike protein along the skull-meninges-brain axis and its neurological effects. I've identified where the spike protein accumulates in the skull marrow and meninges, supported by confocal images showing its presence near neuron nuclei. Videos illustrate its distribution and entry into the brain cortex. Proteomic changes in COVID-19 patients reveal dysregulation in immune and neurodegenerative pathways. The spike protein can cross the blood-brain barrier, potentially causing neuroinflammation and neurological symptoms. Thanks for reading.

@ejustin46 - Emmanuel

Exploring the Persistence of the Spike Protein along the Skull-Meninges-Brain Axis and the Neurological Effects of COVID-19 This analysis is supported by numerous videos and illustrations. First, let's identify the location of the skull-meninges-brain axis. Here it is 👇 https://t.co/yyUVmpgkW0

@ejustin46 - Emmanuel

2) Here is where Spike protein persists in skull marrow, meninges, and brain, accumulating in the recently discovered skull-meninges connections 👇 https://t.co/cm6OriqvLy

@ejustin46 - Emmanuel

3) Here are the confoncal images showing SARS-CoV-2 spike and nucleocapsid proteins in skull marrow and meninges of COVID-19 patients, indicating viral presence in these brain border regions. https://t.co/pIJpQN2JCr

@ejustin46 - Emmanuel

4) This figure shows SARS-CoV-2 spike protein near the nuclei of neurons and meningeal cells in the brain cortex of COVID-19 patients, suggesting viral interaction with brain cells. https://t.co/OZANFOdH5B

@ejustin46 - Emmanuel

5) This video visualizes the distribution of SARS-CoV-2 spike and nucleocapsid proteins throughout the human skull and meninges, highlighting their accumulation in these brain border regions. https://t.co/yqaqaIyT56

@ejustin46 - Emmanuel

6) This video demonstrates the presence of SARS-CoV-2 spike protein in the brain cortex adjacent to the skull in COVID-19 patients, indicating viral entry into the brain parenchyma. https://t.co/3EBqOwuy5n

@ejustin46 - Emmanuel

7) The figure 3 shows proteomic changes in the skull, meninges, and brain of COVID-19 patients and mice, revealing dysregulation of immune, inflammatory, and neurodegeneration-related pathways. https://t.co/Vvmctitapy

@ejustin46 - Emmanuel

8) Figure 4 indicates that SARS-CoV-2 spike protein alone can induce neuroinflammation, neuronal stress, and anxiety-like behavior in mice, suggesting a direct role in COVID-19 neurological effects. https://t.co/yRULvUVjyy

@ejustin46 - Emmanuel

9) Figure 5 demonstrates that SARS-CoV-2 spike protein can cross the blood-brain barrier and accumulate in the brain, potentially contributing to neurological complications in COVID-19 patients. https://t.co/0owLskeyyM

@ejustin46 - Emmanuel

10) Figure 6 shows that SARS-CoV-2 spike protein disrupts the blood-brain barrier, allowing increased entry of immune cells and inflammatory factors into the brain, which may lead to neurological issues. https://t.co/5ZcsrcCe6c

@ejustin46 - Emmanuel

11) In conclusion, this study reveals that the SARS-CoV-2 spike protein can directly enter the brain, triggering neuroinflammation and neurological symptoms in COVID-19 patients. Thanks for reading 🙏 https://www.cell.com/cell-host-microbe/fulltext/S1931-3128(24)00438-4?utm_source=flipboard&utm_content=MickiKosman%2Fmagazine%2FCOVID-19+and+SARS-COV-2 https://t.co/hyShE5NFLW

Saved - August 16, 2024 at 7:54 AM
reSee.it AI Summary
I explored the phenotypic effects of mutations in the RNA-dependent RNA polymerase (RdRp) of SARS-CoV-2, specifically its three subunits: nsp7, nsp8, and nsp12. Despite RdRp being a crucial antiviral target, research on these mutations has been sparse. I utilized techniques like nano-differential scanning fluorimetry and microscale thermophoresis to evaluate how mutations influenced protein stability and RdRp assembly. Notably, a mutation in nsp8 enhanced stability, while others affected binding affinities and polymerase activity, with certain combinations boosting activity by 50%.

@ejustin46 - Emmanuel

In the "jungle" of SARS-CoV-2 proteins : Phenotypic effects of substitutions in the three RdRp subunits: nsp7, nsp8, and nsp12 https://onlinelibrary.wiley.com/doi/10.1002/pro.5103 https://t.co/nW5AGLPqWy

@ejustin46 - Emmanuel

2) The study investigates the phenotypic effects of mutations in the RNA-dependent RNA polymerase (RdRp) of SARS-CoV-2, focusing on its three subunits: nsp7, nsp8, and nsp12. Despite RdRp being a key target for antiviral drugs, research on these mutations has been limited. https://t.co/sHw1XLcwY0

@ejustin46 - Emmanuel

3) Using techniques like nano-differential scanning fluorimetry and microscale thermophoresis, the study assessed how mutations affected protein stability and RdRp complex assembly. https://t.co/sRSzkNVVCY

@ejustin46 - Emmanuel

4) Findings revealed that a mutation in nsp8 significantly increased its stability, while some mutations in nsp7 and nsp8 reduced their binding affinity to nsp12. Additionally, most mutations altered the overall RNA polymerase activity, often due to changes in stability or ... https://t.co/JeuLQEXGKq

@ejustin46 - Emmanuel

5) ...component affinity. Notably, a combination of mutations in nsp8 and nsp12 led to a 50% increase in polymerase activity. This research is the first to analyze the biochemical impact of amino acid mutations across the RdRp complex in emerging SARS-CoV-2 subvariants. Thanks🙏 https://t.co/D8qa1xQkz4

Saved - August 8, 2024 at 6:51 AM
reSee.it AI Summary
I discussed autoantibodies, which are antibodies that mistakenly attack the body's own tissues, leading to autoimmune reactions. These autoantibodies can disrupt immune regulation and are linked to various manifestations in COVID-19 patients. Specifically, anti-interferon autoantibodies inhibit crucial proteins that help fight infections. Research indicates that new-onset autoantibodies can persist for over a year after COVID-19, correlating with neuropsychiatric symptoms. Thanks for following along!

@ejustin46 - Emmanuel

AUTOANTIBODIES, when the IMMUNE SYSTEM SABOTAGES ITSELF ! Mega-thread 🧵

@ejustin46 - Emmanuel

2)

@ejustin46 - Emmanuel

AUTOANTIBODIES, when the IMMUNE SYSTEM SABOTAGES ITSELF ! Autoantibodies are antibodies that mistakenly target the body's own tissues instead of fighting against pathogens like SARS-CoV-2. They contribute to the dysregulation of the immunity and can lead to autoimmune reactions

@ejustin46 - Emmanuel

3)

@ejustin46 - Emmanuel

COVID-19: AUTOIMMUNITY, MULTI-ORGAN MANIFESTATIONS and the ROLE of AUTOANTIBODIES https://onlinelibrary.wiley.com/doi/10.1111/sji.13344

@ejustin46 - Emmanuel

4)

@ejustin46 - Emmanuel

The ROLE of ANTI-INTERFERON AUTOANTIBODIES for efficient RECOVERY from COVID-19 https://www.medrxiv.org/content/10.1101/2024.01.11.24301000v1 Summary (layman) Anti-interferon autoantibodies are antibodies that target and inhibit the activity of interferons, which are important proteins involved

Transient anti-interferon autoantibodies in the airways are associated with efficient recovery from COVID-19 medRxiv - The Preprint Server for Health Sciences medrxiv.org

@ejustin46 - Emmanuel

5) Thanks for reading 🙏

@ejustin46 - Emmanuel

AUTOANTIBODIES in MILD to SEVERE COVID-19 https://www.medrxiv.org/content/10.1101/2024.02.15.24302857v1 Results show that prevalent new-onset autoantibodies emerged and remained elevated for at least 12 months. We demonstrated associations between autoantibodies and neuropsychiatric symptoms post-COVID-19

Prevalent and persistent new-onset autoantibodies in mild to severe COVID-19 medRxiv - The Preprint Server for Health Sciences medrxiv.org
Saved - August 2, 2024 at 7:33 AM
reSee.it AI Summary
I explored how SARS-CoV-2 affects the placenta, the vital organ connecting mother and fetus during pregnancy. A study analyzed samples from women with active COVID-19, those previously infected, and uninfected controls. Key findings revealed that the virus's spike protein was present only in the placentas of actively infected women. Additionally, proteins facilitating viral entry were elevated, and a growth factor linked to disrupted blood vessels was higher in infected placentas. These insights shed light on the virus's impact on maternal and fetal health.

@ejustin46 - Emmanuel

HOW SARS-COV-2 affects the PLACENTA ? 😰 https://link.springer.com/article/10.1007/s10735-024-10228-y

Effects of SARS-COV-2 on molecules involved in vascularization and autophagy in placenta tissues - Journal of Molecular Histology SARS-CoV-2 infection is considered as a multi-organ disease, and several studies highlighted the relevance of the virus infection in the induction of vascu link.springer.com

@ejustin46 - Emmanuel

2) This study examined how SARS-CoV-2 infection affects the placenta, the organ that connects the mother and fetus during pregnancy. The researchers analyzed placenta samples from three groups: women with active COVID-19 at delivery, women previously infected but ... https://t.co/FekacMWujQ

@ejustin46 - Emmanuel

3) ...no longer positive, and uninfected controls. Key findings: - The SARS-CoV-2 spike protein was only detected in placentas of actively infected women. - Proteins that allow the virus to enter cells (ACE2, CD147) were increased in infected groups. https://t.co/lC2CYFwuMe

@ejustin46 - Emmanuel

4) - A growth factor called VEGF was higher in infected placentas, suggesting the virus disrupts normal placental blood vessels. - A marker of autophagy (cell self-cleaning) was elevated in active infection, but decreased after the virus cleared, indicating the placenta ... https://t.co/Ht1IiYPw55

@ejustin46 - Emmanuel

5) ...responds to the infection through this process. These results provide insights into how SARS-CoV-2 can impact the placenta and potentially affect maternal and fetal health during pregnancy.

@ejustin46 - Emmanuel

6) The findings highlight key molecular changes that occur both during active infection and after the virus is cleared. Thanks for reading 🙏 https://t.co/4D3nDaFKyg

Saved - August 1, 2024 at 10:11 AM
reSee.it AI Summary
I came across an intriguing article discussing the potential link between SARS-CoV-2 and dementia. It suggests that the virus contains amyloid-forming proteins that could worsen cognitive decline by promoting the aggregation of amyloids associated with Alzheimer's disease. Additionally, COVID-19 might affect the brain through hypoxia. The article proposes that targeting these SARS-CoV-2 amyloids could offer a therapeutic avenue, especially since vaccination may not address existing brain deposits. Thanks for reading!

@ejustin46 - Emmanuel

SARS-CoV-2 AMYLOID, is COVID-19-EXACERBATED DEMENTIA an amyloid disorder in the making? An interesting article 👍 https://www.frontiersin.org/journals/dementia/articles/10.3389/frdem.2023.1233340/full

Frontiers | SARS-CoV-2 amyloid, is COVID-19-exacerbated dementia an amyloid disorder in the making? frontiersin.org

@ejustin46 - Emmanuel

2) SARS-CoV-2 contains amyloid-forming proteins that could contribute to COVID-19-exacerbated dementias. The virus spike, nucleocapsid, and accessory proteins can aggregate into amyloid fibrils, which may interact with and promote deposition of endogenous amyloids like ...

@ejustin46 - Emmanuel

3) ...Aβ associated with Alzheimer's disease. COVID-19 may also indirectly impact the brain through hypoxia. Targeting SARS-CoV-2 amyloids could be a therapeutic approach, as vaccination may not reduce existing brain deposits. Thanks for reading 🙏

Saved - July 17, 2024 at 7:06 PM
reSee.it AI Summary
SARS-CoV-2 can enter cells through both raft-dependent and raft-independent pathways, utilizing lipid rafts enriched with cholesterol. The virus has flexibility in infecting cells, not solely relying on lipid rafts. A study demonstrates these findings. Check out the study's abstract for more details.

@ejustin46 - Emmanuel

AMAZING SARS-COV-2 ! The virus can ENTER and FUSE (leading to the creation of syncytia), using both RAFT-DEPENDENT (LIPID RAFT as CHOLESTEROL) and RAFT-INDEPENDENT pathways. Let me explain in simple terms...

@ejustin46 - Emmanuel

2) ACE2 lipid raft refers to the location of the ACE2 protein within the cell's membrane. Lipid rafts are specialized regions enriched in certain lipids like cholesterol. These lipid rafts can act as platforms that help viruses enter the cell.

@ejustin46 - Emmanuel

3) SARS-CoV-2 has different ways it can get into the cell. It can use: - Raft-dependent pathway using the lipid raft regions of the cell membrane to enter. - Raft-independent pathway, finding other ways to get into the cell that don't involve the lipid rafts.

@ejustin46 - Emmanuel

4) In the case of SARS-CoV-2, the virus is able to use both of these pathways. So the virus has flexibility in how it can infect the cell, it's not completely dependent on the lipid rafts. This is what they showed in this wonderful study https://www.biorxiv.org/content/10.1101/2024.07.13.603361v1

SARS-CoV-2 entry and fusion are independent of ACE2 localization to lipid rafts bioRxiv - the preprint server for biology, operated by Cold Spring Harbor Laboratory, a research and educational institution biorxiv.org

@ejustin46 - Emmanuel

5) For enthusiasts, I highly recommend reading the abstract of this study which is very clear and explicit. Thanks for reading 🙏 https://t.co/C1DQEBDkX6

Saved - July 16, 2024 at 4:58 AM
reSee.it AI Summary
SARS-CoV-2 infection disrupts mitochondrial function, leading to increased reactive oxygen species and a metabolic shift to glycolysis. This benefits the virus by providing resources for replication. The leaked mitochondrial DNA triggers inflammation, damaging organs. Boosting antioxidant defenses can reverse these effects and protect against severe COVID-19. A related study explores mitochondrially-targeted antioxidants as a potential solution.

@ejustin46 - Emmanuel

How SARS-CoV-2 INFECTION DISRUPTS the NORMAL FUNCTIONING of MITOCHONDRIA, the powerhouses of cells ? https://www.pnas.org/doi/10.1073/pnas.2321972121 https://t.co/twQRVLNTrC

@ejustin46 - Emmanuel

2) The SARS-COV-2 infection leads to an increase in harmful reactive oxygen species produced by mitochondria. These reactive oxygen species then activate a protein called HIF-1α, which causes the cell to switch its energy production from ... https://t.co/5OezhuWg6I

@ejustin46 - Emmanuel

3) ... efficient mitochondrial respiration to less efficient glycolysis. This metabolic shift benefits the virus by providing more building blocks for viral replication. https://t.co/ps6H3T8jya

@ejustin46 - Emmanuel

4) The increased reactive oxygen species also cause mitochondrial DNA to leak out of the mitochondria into the cell, triggering inflammatory pathways that can damage the lungs and other organs. https://t.co/m1qJyhznhv

@ejustin46 - Emmanuel

5) To counteract these harmful effects of SARS-CoV-2, the researchers used genetic and pharmacological approaches to increase the cell's antioxidant defenses by boosting mitochondrial catalase, an enzyme that neutralizes reactive oxygen species. https://t.co/EYmv0z2aBJ

@ejustin46 - Emmanuel

6) This mitochondrial antioxidant therapy was able to reverse the metabolic changes, reduce inflammation, and protect mice from severe COVID-19 disease. Thanks for reading 🙏

@ejustin46 - Emmanuel

7) For a great reading, we recommend also the thread of @vipintukur We posted this study together and at the same time 🤗 https://t.co/L44sPkrv4W

@vipintukur - Vipin M. Vashishtha

Last year, in a groundbreaking study, researchers showed how SARS-CoV-2 disrupts mitochondrial function in multiple organs. They now demonstrate that mitochondrially-targeted antioxidants could reduce the effects of the virus while avoiding viral gene mutation resistance 1/ https://t.co/cNsxWXqoFw

Saved - July 16, 2024 at 4:52 AM
reSee.it AI Summary
STOP H5N1 influenza in US cattle NOW! An excellent article in Science stresses practical steps to prevent zoonotic influenza spread. Enhanced surveillance, timely vaccine development, global data sharing, improved analysis, optimized detection of human infection clusters are crucial. Highly recommended.

@ejustin46 - Emmanuel

STOP H5N1 influenza in US cattle NOW !!! An excellent article in Science https://www.science.org/doi/10.1126/science.adr5866 https://t.co/tLpe40vHMV

@ejustin46 - Emmanuel

2) This article stresses the importance of practical steps to prevent the spread of zoonotic influenza. It calls for enhanced surveillance, timely vaccine development, global data sharing, improved analysis, optimized detection of human infection clusters. We highly recommend it

Saved - July 15, 2024 at 7:48 PM
reSee.it AI Summary
Highly pathogenic coronaviruses, like SARS-CoV-2, induce apoptosis in the body, aiding in their spread and evasion of the immune system. These viruses have more proteins that induce apoptosis, damaging lung cells and other organs. Disruption of normal cell functions and suppression of immune responses by viral proteins contribute to the severity of COVID-19. Targeting apoptosis could be a crucial strategy in combating these viruses and other diseases.

@ejustin46 - Emmanuel

A glimpse into VIRAL WARFARE: decoding the INTRIGUING ROLE of HIGHLY PATHOGENIC CORONAVIRUS PROTEINS in APOPTOSIS REGULATION https://jbiomedsci.biomedcentral.com/articles/10.1186/s12929-024-01062-1

A glimpse into viral warfare: decoding the intriguing role of highly pathogenic coronavirus proteins in apoptosis regulation - Journal of Biomedical Science Coronaviruses employ various strategies for survival, among which the activation of endogenous or exogenous apoptosis stands out, with viral proteins playing a pivotal role. Notably, highly pathogenic coronaviruses such as SARS-CoV-2, SARS-CoV, and MERS-CoV exhibit a greater array of non-structural proteins compared to low-pathogenic strains, facilitating their ability to induce apoptosis via multiple pathways. Moreover, these viral proteins are adept at dampening host immune responses, thereby bolstering viral replication and persistence. This review delves into the intricate interplay between highly pathogenic coronaviruses and apoptosis, systematically elucidating the molecular mechanisms underpinning apoptosis induction by viral proteins. Furthermore, it explores the potential therapeutic avenues stemming from apoptosis inhibition as antiviral agents and the utilization of apoptosis-inducing viral proteins as therapeutic modalities. These insights not only shed light on viral pathogenesis but also offer novel perspectives for cancer therapy. • Apoptosis plays an important role in the pathogenesis of the highly pathogenic coronavirus • The structural and non-structural proteins of highly pathogenic coronaviruses exert significant influence over apoptosis regulation • Apoptosis inhibitors exhibits promising antiviral effects, thereby presenting a potential avenue for the development of novel therapeutics targeting COVID-19. jbiomedsci.biomedcentral.com

@ejustin46 - Emmanuel

2) Highly contagious coronaviruses like SARS-CoV-2 can trigger a process called apoptosis, or programmed cell death, in the body. This helps the virus spread and avoid the immune system. Compared to less harmful coronaviruses ... https://t.co/qptO8k8dCf

@ejustin46 - Emmanuel

3) ...the dangerous ones have more proteins that can induce apoptosis through different pathways. This damages lung cells, immune cells, and other organs, making people sicker. The spike, envelope, membrane, and nucleocapsid proteins of these viruses ... https://t.co/H7pW25mjPY

@ejustin46 - Emmanuel

4) ...disrupt normal cell functions, leading to apoptosis. Viral non-structural proteins also play a key role, suppressing immune responses and promoting viral replication. Severity of COVID-19 is linked to higher levels of apoptosis.

@ejustin46 - Emmanuel

5) In summary, apoptosis is a critical part of how dangerous coronaviruses infect and harm the body. Targeting this process may be an important strategy for fighting these viruses and other diseases. Thanks for reading 🙏

Saved - July 15, 2024 at 4:45 PM
reSee.it AI Summary
After a single COVID-19 infection, immune protections decline, including antibody levels and immune cells. The immune system shifts from inflammation to allergic responses. Younger patients experience a more significant decline in antibodies. These long-term effects may explain the diverse symptoms of "long COVID" and make individuals more vulnerable to future infections or health problems. #AvoidReinfection

@ejustin46 - Emmanuel

A FEW MONTHS AFTER a single INFECTION, ALL PROTECTIONS DECLINE : antibody levels, innate and adaptive immune cells plus a shift from Th1/inflammatory to Th2 serum cytokine levels #AvoidReinfection https://onlinelibrary.wiley.com/doi/10.1111/all.16210

@ejustin46 - Emmanuel

2) This study investigated the long-term effects of a single COVID-19 infection on the immune system. Even 10 months later, the researchers found significant changes in patients' immune cells and antibodies. https://t.co/VeEjH9GvID

@ejustin46 - Emmanuel

3) Patients had reduced levels of various immune cells, including those that fight infections. Their antibody levels against the virus also dropped substantially over time. The immune system also shifted from a pro-inflammatory state to one focused on allergic responses. https://t.co/MT714DGsv9

@ejustin46 - Emmanuel

4) Younger patients tended to have a more pronounced decline in certain antibodies. These immune changes may help explain the diverse long-term symptoms experienced by some COVID-19 patients, known as "long COVID." https://t.co/zkgYbRr43a

@ejustin46 - Emmanuel

5) The study suggests that the initial COVID-19 infection can have a lasting impact on the body's ability to defend itself. This could make people more susceptible to future infections or other health issues. Thanks 🙏 https://t.co/Q9hhJlkq6Y

Saved - July 14, 2024 at 3:54 PM
reSee.it AI Summary
The E protein of SARS-CoV-2, which I previously underestimated, has been found to play a crucial role in the virus's pathogenicity and immune evasion. Mutations in the E protein have contributed to the emergence and spread of the Omicron variant. Additionally, the E protein acts as an ion channel, aiding in virus replication and evading the host immune response. It can also cause cell depletion and neuron apoptosis. Furthermore, the virus can travel to the brain, resulting in neurological symptoms. Recent studies have shown that the E protein affects calcium levels and cell survival in hippocampal neurons, causing older neurons to die. This sheds light on how SARS-CoV-2 proteins may contribute to brain problems. The significance of the envelope protein and the SARS-CoV-2 virus continues to be a topic of interest.

@ejustin46 - Emmanuel

E (envelope) PROTEIN. HOW COULD I HAVE MISSED THIS? 🤦‍♂️🤦‍♂️🤦‍♂️ For 2 years, I repeated in a multitude of threads, that the E-protein was for SARS-COV-2, a major protein, just as important as Spike. But I missed a link about this protein. (AI abstract image generated)

@ejustin46 - Emmanuel

2) The E:T9I was one of the key mutation of this pandemic, reducing the pathogenicity of the Omicrons but allowing them at the same time to escape autophagy, which has contributed to their emergence and spread by evading the innate immune defense.

@ejustin46 - Emmanuel

▶️ 𝐊𝐄𝐘 𝐒𝐓𝐔𝐃𝐘 : 👍 ▶️ 𝐊𝐄𝐘 𝐌𝐔𝐓𝐀𝐓𝐈𝐎𝐍 : 𝐄𝐓9𝐈 ▶️ 𝐊𝐄𝐘 𝐒𝐀𝐑𝐒-𝐂𝐎𝐕-2 𝐏𝐑𝐎𝐓𝐄𝐈𝐍 : 𝐄𝐍𝐕𝐄𝐋𝐎𝐏𝐄 Being one of the most important studies we have read, we will take the time to explain all the concepts, one by one.

@ejustin46 - Emmanuel

3) Hence the confusion about an Omicron "milder" when a less pathogenic but more transmissible virus is much more dangerous.

@ejustin46 - Emmanuel

4) The E protein acts also as an ion channel (viroporin), which allows ions to pass through the viral membrane, helping the virus replicate and evade the host immune response, playing a crucial role in virus entry and release

@ejustin46 - Emmanuel

PATHOGENESIS. VIROPORIN, one of the best WEAPONS of SARS-COV-2, to kill CELLS !

@ejustin46 - Emmanuel

5) If the E protein had a dual effects on the Omicron variant, reducing its pathogenicity but also increasing its infectivity, this small protein, acting as an ion channel is also involved in the depletion of cells and neuron apoptosis.

@ejustin46 - Emmanuel

𝙏𝙝𝙚 "𝙉𝙀𝙐𝙍𝙊𝙉 𝘿𝙀𝘼𝙏𝙃 𝙋𝙍𝙊𝙏𝙀𝙄𝙉", 𝙎𝘼𝙍𝙎-𝘾𝙤𝙑-2 𝙑𝙞𝙧𝙤𝙥𝙤𝙧𝙞𝙣 𝙀 https://pubmed.ncbi.nlm.nih.gov/38517295/ AI generated image.

The Role of Coinhibitory Receptors in B Cell Dysregulation in SARS-CoV-2-Infected Individuals with Severe Disease - PubMed Severe SARS-CoV-2 infection is associated with significant immune dysregulation involving different immune cell subsets. In this study, when analyzing critically ill COVID-19 patients versus those with mild disease, we observed a significant reduction in total and memory B cell subsets but an increa … pubmed.ncbi.nlm.nih.gov

@ejustin46 - Emmanuel

6) While some mentioned the "rise" of Omicrons from the lower respiratory tract (lung) to the upper tract (nasal, throat), in fact the virus was traveling much higher towards the brain. The disease became more neurological than pulmonary.

@ejustin46 - Emmanuel

3) First, some definitions. 𝘼𝙢𝙮𝙡𝙤𝙞𝙙-𝙡𝙞𝙠𝙚 𝙨𝙩𝙧𝙪𝙘𝙩𝙪𝙧𝙚𝙨 refer to an arrangement of proteins that adopt a specific misfolded conformation. They are similar to the amyloid fibrils found in neurodegenerative diseases, such as Alzheimer's, Parkinson's, prion diseases

@ejustin46 - Emmanuel

7) What alerted me to this evolution of this protein and allowed me to understand these changes, was this recently published study. https://www.mdpi.com/1422-0067/25/12/6304 They looked at how the E protein affects calcium levels and cell survival in hippocampal neurons from rats.

SARS-CoV-2 Viroporin E Induces Ca2+ Release and Neuron Cell Death in Primary Cultures of Rat Hippocampal Cells Aged In Vitro The COVID-19 pandemic was caused by infection with Severe Acute Respiratory Syndrome Coronavirus 2 (SARS-CoV-2), which may lead to serious respiratory, vascular and neurological dysfunctions. The SARS-CoV-2 envelope protein (E protein) is a structural viroporin able to form ion channels in cell membranes, which is critical for viral replication. However, its effects in primary neurons have not been addressed. Here we used fluorescence microscopy and calcium imaging to study SARS-CoV-2 viroporin E localization and the effects on neuron damage and intracellular Ca2+ homeostasis in a model of rat hippocampal neurons aged in vitro. We found that the E protein quickly enters hippocampal neurons and colocalizes with the endoplasmic reticulum (ER) in both short-term (6–8 days in vitro, DIV) and long-term (20–22 DIV) cultures resembling young and aged neurons, respectively. Strikingly, E protein treatment induces apoptosis in aged neurons but not in young neurons. The E protein induces variable increases in cytosolic Ca2+ concentration in hippocampal neurons. Ca2+ responses to the E protein are due to Ca2+ release from intracellular stores at the ER. Moreover, E protein-induced Ca2+ release is very small in young neurons and increases dramatically in aged neurons, consistent with the enhanced Ca2+ store content in aged neurons. We conclude that the SARS-CoV-2 E protein quickly translocates to ER endomembranes of rat hippocampal neurons where it releases Ca2+, probably acting like a viroporin, thus producing Ca2+ store depletion and neuron apoptosis in aged neurons and likely contributing to neurological damage in COVID-19 patients. mdpi.com

@ejustin46 - Emmanuel

8) The main findings are: ▶️ The E protein quickly gets inside hippocampal neurons and attaches to the endoplasmic reticulum (ER), which is like the cell's storage compartment. ▶️ The E protein causes older hippocampal neurons (20-22 days in the lab) to die, but ... https://t.co/Btgf3Fc1Y4

@ejustin46 - Emmanuel

9) ...doesn't kill younger neurons (6-8 days). ▶️ The E protein makes calcium levels inside the hippocampal neurons go up and down in different ways. Older neurons have much bigger changes in calcium levels compared to younger neurons. https://t.co/UwT6zHj4cm

@ejustin46 - Emmanuel

10)▶️ When the calcium stores in the ER are emptied out, the E protein can no longer affect calcium levels. This shows the E protein is releasing calcium from the ER. ▶️ The E protein moves into the ER membranes very quickly, which matches how fast it starts changing calcium and https://t.co/fWqQ1gN5lN

@ejustin46 - Emmanuel

11) ...killing the older neurons. In summary, the SARS-CoV-2 E protein can get inside hippocampal neurons, disrupt their calcium regulation in the ER, and selectively cause older neurons to die. This helps explain how SARS-CoV-2 proteins may contribute to brain problems. https://t.co/6CyJtpE2Bx

@ejustin46 - Emmanuel

12) From a less pathogenic mutation which in fact contributes to an increase of the transmissibility, to this protein capable of killing neurons, we are definitely not finished with the envelope protein and more generally with this SARS-COV-2 virus. Thanks for reading 🙏 https://t.co/sEJf04WfOG

Saved - July 6, 2024 at 8:50 AM
reSee.it AI Summary
A group of researchers and scientists provide information on COVID-19 treatments. They recommend consulting a qualified physician for personalized advice. Trust is not necessary as they analyze public and verifiable sources. They include data and links to original papers. They are self-funded and not influenced by third parties.

@ejustin46 - Emmanuel

WHAT TREATMENTS WORK AGAINST COVID-19? 💯💥👍 Everything you want to know is here 👇 https://c19early.org/ WHO ARE THEY? They are a group of PhD researchers, scientists, and individuals dedicated to making a contribution, no matter how small.

COVID-19 early treatment: real-time analysis of 3,339 studies COVID-19 early treatment: real-time analysis of 3,339 studies c19early.org

@ejustin46 - Emmanuel

2) Their research can be found in reputable journals like Science and Nature. WHAT TREATMENTS DO THEY RECOMMEND? They cannot provide medical advice but recommend to consult a qualified physician who can give personalized recommendations based on your medical history and ... https://t.co/NPSS3mXzA6

@ejustin46 - Emmanuel

3) ...current situation. This physician will be able to provide details on the risks and benefits of different treatments. WHY SHOULD WE TRUST THEM ? Trust is not required. This website provides organization and analysis of public and verifiable sources. https://t.co/vmHolamkOP

@ejustin46 - Emmanuel

4) For meta-analyses, all the necessary data to reproduce the analysis is included in the appendix, along with direct links to the original source papers. They are not financed by third parties and cover the running costs themselves. Thanks for reading 🙏 https://t.co/TyFmgMmpyM

Saved - July 4, 2024 at 5:09 PM
reSee.it AI Summary
SARS-CoV-2 spike protein and toxin-like peptides found in COVID-19 patients may disrupt brain development, according to a study using a human 3D neuronal/glial model system. The study observed perturbations in gene expression critical for brain development and a decrease in neuronal network function. These findings have implications for understanding the impact of SARS-CoV-2 infection on brain development in children.

@ejustin46 - Emmanuel

What if PEPTIDES were KEY ELEMENTS ? (2nd part)

@ejustin46 - Emmanuel

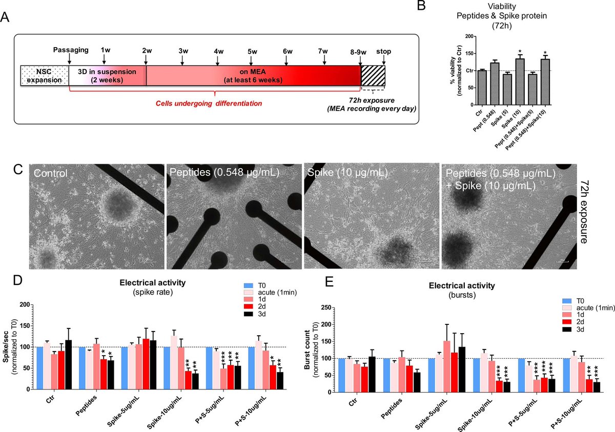
2) In this study, https://www.sciencedirect.com/science/article/pii/S0890623822000600 they investigated the potential neurotoxic effects of SARS-CoV-2 spike protein and toxin-like peptides found in COVID-19 patients on human 3D neuronal/glial models during brain development.

Effects of spike protein and toxin-like peptides found in COVID-19 patients on human 3D neuronal/glial model undergoing differentiation: Possible implications for SARS-CoV-2 impact on brain development The possible neurodevelopmental consequences of SARS-CoV-2 infection are presently unknown. In utero exposure to SARS-CoV-2 has been hypothesized to a… sciencedirect.com

@ejustin46 - Emmanuel

3) Using human iPSC-derived neural stem cells differentiated into 3D neurospheres, the authors found that spike protein and toxin-like peptides at non-cytotoxic concentrations differentially perturbed the expression of genes critical for brain development ... https://t.co/6X7R5YVhio

@ejustin46 - Emmanuel

4) ...including SPHK1, ELN, GASK1B, HEY1, UTS2, and ACE2. Exposure to spike protein caused a decrease in spontaneous electrical activity in long-term differentiated cultures, suggesting perturbation of neuronal network function. https://t.co/ekIEBl1fNM

@ejustin46 - Emmanuel

5) The observed transcriptional and functional effects are discussed in the context of key events described in adverse outcome pathways relevant to COVID-19-associated brain disorders, gathered in the CIAO project. https://t.co/xly7KYEvfq

@ejustin46 - Emmanuel

6) The results indicate that SARS-CoV-2 spike protein and potentially contaminating toxin-like peptides found in COVID-19 patients could disrupt neurodevelopmental processes, which may have implications for understanding ... https://t.co/4VSuuuRTen

@ejustin46 - Emmanuel

7) ...the impact of SARS-CoV-2 infection on brain development in children. In summary, the study provides mechanistic evidence on how SARS-CoV-2 components may adversely affect brain development using a human 3D neuronal/glial model system. Thanks for reading 🙏 https://t.co/PIHN7wW5oJ

Saved - July 4, 2024 at 8:15 AM
reSee.it AI Summary
Peptides play a crucial role in SARS-CoV-2 infection, including viral entry and vaccine development. Recent studies have shown that SARS-CoV-2 peptides can induce endothelial damage and contribute to long-COVID syndrome. Bicyclic peptides have also been identified as potential antivirals against SARS-CoV-2. While peptides have therapeutic potential, they can also have adverse effects. Stay tuned for more on the measurement of ambiguity and complexity in peptides.

@ejustin46 - Emmanuel

What if PEPTIDES were KEY ELEMENTS during SARS-COV-2 INFECTION? (1st part) Peptides are short chains of amino acids and they play a crucial role in the interaction between SARS-CoV-2, the virus that causes COVID-19, and the human body.

@ejustin46 - Emmanuel

2) Peptides are involved in several key processes: - Viral Entry: SARS-CoV-2 enters human cells by binding to the ACE2 receptor on the surface of the host cells. Peptides derived from the ACE2 receptor can potentially block the interaction between the virus and the receptor,

@ejustin46 - Emmanuel

3) ...inhibiting viral entry. - Vaccine Development: Peptides derived from specific regions of the SARS-CoV-2 spike protein, such as the receptor-binding domain (RBD), are used in vaccine development. These peptides can stimulate the immune system and generate antibodies.

@ejustin46 - Emmanuel

4) Peptides have gained significant attention in recent studies due to their therapeutic potential. However, it is also important to acknowledge that peptides can have adverse effects and pose challenges.

@ejustin46 - Emmanuel

5) PEPTIDES and LONG COVID In this first recent study, they showed that SARS-CoV-2 peptides were found to induce irreversible endothelial-to-mesenchymal transition (EndMT) in endothelial cells from various organs, with the M peptide being particularly significant in lung cells.

@ejustin46 - Emmanuel

6) These findings support the idea that SARS-CoV-2-induced microvascular damage contributes to organ dysfunction and long-COVID syndrome. https://link.springer.com/article/10.1007/s00441-024-03900-y

SARS-CoV-2-related peptides induce endothelial-to-mesenchymal transition in endothelial capillary cells derived from different body districts: focus on membrane (M) protein - Cell and Tissue Research The severe acute respiratory syndrome coronavirus 2 (SARS-CoV‐2), responsible for the COVID-19, may lead to multiple organ dysfunctions and long-term link.springer.com

@ejustin46 - Emmanuel

7) PEPTIDES as ANTIVIRALS against SARS-COV-2 In this 2nd study, they showed that bicyclic peptides are a novel antiviral modality that can rapidly generate potent SARS-CoV-2 inhibitors. Screening phage libraries identified binders across the Spike protein, which were easily ...

@ejustin46 - Emmanuel

8) ...multimerized or combined into biparatopic formats to enhance affinity and access new inhibitory mechanisms. Bicycles potently inhibited infection and viral replication in vitro and in animal models, including against variants of concern, while also reducing inflammation.

@ejustin46 - Emmanuel

9) Reference: https://www.nature.com/articles/s41467-023-39158-1 In a 2nd part of our presentation, we will delve deeper into the measurement of ambiguity and complexity in peptides. While these peptides can be beneficial in fighting SARS-COV-2, they can also have detrimental effects on our body.

Multivalent bicyclic peptides are an effective antiviral modality that can potently inhibit SARS-CoV-2 - Nature Communications COVID-19 has stimulated the rapid development of new antibody and small molecule therapeutics to inhibit SARS-CoV-2 infection. Here we describe a third antiviral modality that combines the drug-like advantages of both. Bicycles are entropically constrained peptides stabilized by a central chemical scaffold into a bi-cyclic structure. Rapid screening of diverse bacteriophage libraries against SARS-CoV-2 Spike yielded unique Bicycle binders across the entire protein. Exploiting Bicycles’ inherent chemical combinability, we converted early micromolar hits into nanomolar viral inhibitors through simple multimerization. We also show how combining Bicycles against different epitopes into a single biparatopic agent allows Spike from diverse variants of concern (VoC) to be targeted (Alpha, Beta, Delta and Omicron). Finally, we demonstrate in both male hACE2-transgenic mice and Syrian golden hamsters that both multimerized and biparatopic Bicycles reduce viraemia and prevent host inflammation. These results introduce Bicycles as a potential antiviral modality to tackle new and rapidly evolving viruses. There are currently two types of antiviral drugs – neutralizing antibodies and small molecule inhibitors. Here, the authors report the development of bicyclic peptides that combine the advantages of both and show their antiviral capacity against SARS-CoV-2 in vitro as well as in small animal models. nature.com

@ejustin46 - Emmanuel

10) See you soon to explore this captivating subject further. Thanks for reading 🙏 https://t.co/o58rj59str

Saved - July 2, 2024 at 2:59 AM
reSee.it AI Summary
Scientists continue to unravel the secrets of SARS-CoV-2, even after four years of the pandemic. Ribosomal frameshifting and pseudoknot structures in the viral RNA genome are being studied to understand protein synthesis and regulation in coronaviruses. Algorithms are used to predict energetically favorable secondary structures. #COVID19 #Research

@ejustin46 - Emmanuel

TYING THE KNOT Unraveling the Intricacies of the Coronavirus Frameshift Pseudoknot https://www.biorxiv.org/content/10.1101/2023.12.28.573501v1

Tying the Knot: Unraveling the Intricacies of the Coronavirus Frameshift Pseudoknot bioRxiv - the preprint server for biology, operated by Cold Spring Harbor Laboratory, a research and educational institution biorxiv.org

@ejustin46 - Emmanuel

2) I take the opportunity of this complex study (not layman at all) to express my admiration for the scientists 🙏, who continue to try to unravel the secrets of SARS-COV-2, four years after the start of the pandemic, while so many people, started with politicians have given up.

@ejustin46 - Emmanuel

3) For enthusiasts😊 RIBOSOMAL FRAMESHITING is a phenomenon that occurs during translation, where the ribosome shifts to a different reading frame and continues to synthesize proteins and can result in the production of multiple proteins. A good article👇 https://www.news-medical.net/news/20201028/Structure-and-mechanisms-of-ribosomal-frameshifting-during-SARS-CoV-2-translation.aspx

Structure and mechanisms of ribosomal frameshifting during SARS-CoV-2 translation The structure of a 3’ stimulatory pseudoknot in the viral genome or by itself has been proposed recently. Researchers report the structure and mechanisms of mammalian ribosomes during translation of the -1 frameshifting of the SARS-CoV-2 viral genome in a new study published on the preprint server bioRxiv. news-medical.net

@ejustin46 - Emmanuel

4) PSEUDOKNOT is a complex RNA structure formed by base pairing between distant regions of the RNA molecule. In the case of SARS-CoV-2, the pseudoknot is located in the viral RNA genome, in the region where the viral replicase gene overlaps with the structural protein genes.

@ejustin46 - Emmanuel

5) In the study, "Leveraging the fact that all coronaviruses use -1 programmed ribosomal frameshifting (-1 PRF) to replicate, we apply algorithms to predict the most energetically favourable secondary structures (each nucleotide involved in at most one pairing)

@ejustin46 - Emmanuel

6) ... that may be involved in regulating the -1 PRF event in coronaviruses, especially SARS-CoV-2." Thanks for reading 🙏 Other reference : https://www.nature.com/articles/s41467-021-25085-6 https://www.science.org/doi/10.1126/science.abf3546 FYI@LongDesertTrain@DavidJoffe64

Structural dynamics of single SARS-CoV-2 pseudoknot molecules reveal topologically distinct conformers - Nature Communications The RNA pseudoknot that stimulates programmed ribosomal frameshifting in SARS-CoV-2 is a possible drug target. To understand how it responds to mechanical tension applied by ribosomes, thought to play a key role during frameshifting, we probe its structural dynamics using optical tweezers. We find that it forms multiple structures: two pseudoknotted conformers with different stability and barriers, and alternative stem-loop structures. The pseudoknotted conformers have distinct topologies, one threading the 5′ end through a 3-helix junction to create a knot-like fold, the other with unthreaded 5′ end, consistent with structures observed via cryo-EM and simulations. Refolding of the pseudoknotted conformers starts with stem 1, followed by stem 3 and lastly stem 2; Mg2+ ions are not required, but increase pseudoknot mechanical rigidity and favor formation of the knot-like conformer. These results resolve the SARS-CoV-2 frameshift signal folding mechanism and highlight its conformational heterogeneity, with important implications for structure-based drug-discovery efforts. The RNA pseudoknot of SARS-CoV-2 promotes -1 programmed ribosomal frameshifting. Here the authors use single molecule force spectroscopy to study the folding of this pseudoknot, showing that it forms at least two different pseudoknot conformers with distinct fold topologies. nature.com
Saved - June 27, 2024 at 10:30 AM
reSee.it AI Summary
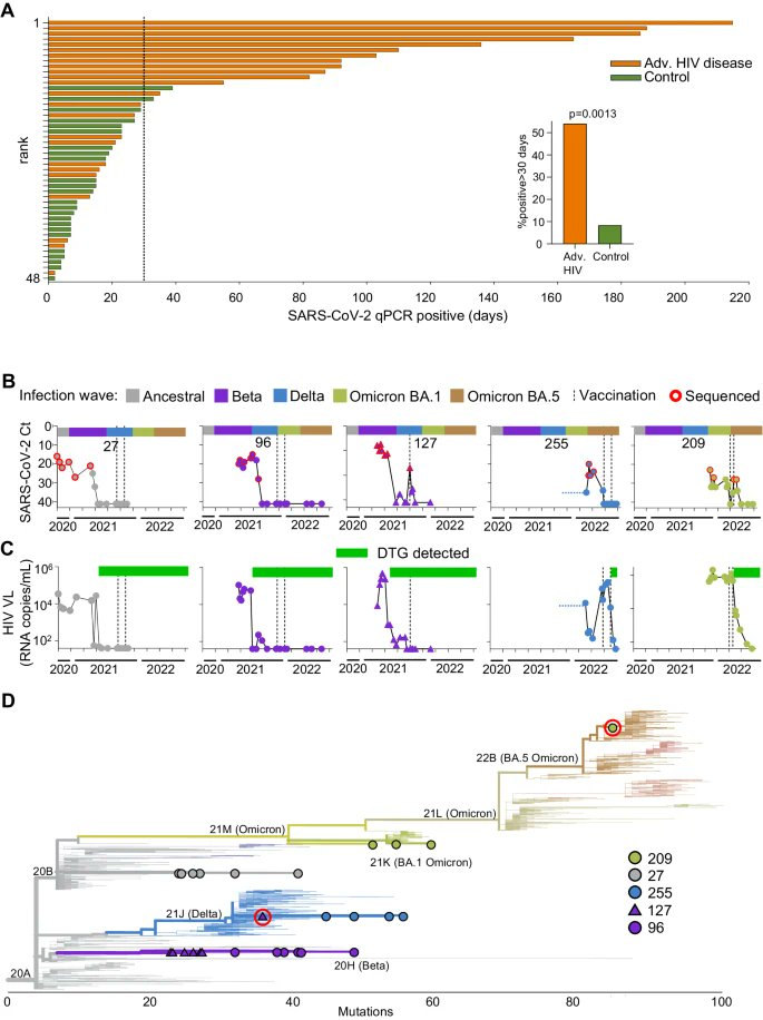
Persistent SARS-CoV-2 infections can act as viral reservoirs and mutate, spreading globally. Studies by @Mahan_Ghafari and colleagues provide exceptional insights. Another study found no differences in immune responses between those with persistent symptoms and those who fully recovered. However, a study on advanced HIV patients showed that neutralizing antibodies can clear the virus, even without fully suppressed HIV. There is still much to learn about persistence and clearance mechanisms.

@ejustin46 - Emmanuel

𝙇𝙊𝙉𝙂 𝘾𝙊𝙑𝙄𝘿, 𝙑𝙄𝙍𝘼𝙇 𝙋𝙀𝙍𝙎𝙄𝙎𝙏𝙀𝙉𝘾𝙀 𝙖𝙣𝙙 𝘾𝙇𝙀𝘼𝙍𝘼𝙉𝘾𝙀 ? (3𝘳𝘥 𝘱𝘢𝘳𝘵) Before discussing the clearance of the virus from our organs, it is important to acknowledge the persistence of the virus in immunocompromised individuals.

@ejustin46 - Emmanuel

2) Not only does the virus remain in our organs and induce a persistent inflammatory state, but it also utilizes this opportunity to mutate and further spread among the global population.

@ejustin46 - Emmanuel

𝗣𝗿𝗲𝘃𝗮𝗹𝗲𝗻𝗰𝗲 𝗼𝗳 𝗽𝗲𝗿𝘀𝗶𝘀𝘁𝗲𝗻𝘁 𝗦𝗔𝗥𝗦-𝗖𝗼𝗩-2 𝗶𝗻 𝗮 𝗹𝗮𝗿𝗴𝗲 𝗰𝗼𝗺𝗺𝘂𝗻𝗶𝘁𝘆 𝘀𝘂𝗿𝘃𝗲𝗶𝗹𝗹𝗮𝗻𝗰𝗲 𝘀𝘁𝘂𝗱𝘆 Thanks to @Mahan_Ghafari https://www.nature.com/articles/s41586-024-07029-4 "Persistent SARS-CoV-2 infections may act as viral reservoirs ...

Prevalence of persistent SARS-CoV-2 in a large community surveillance study - Nature Persistent SARS-CoV-2 infections may act as viral reservoirs that could seed future outbreaks1–5, give rise to highly divergent lineages6–8 and contribute to cases with post-acute COVID-19 sequelae (long COVID)9,10. However, the population prevalence of persistent infections, their viral load kinetics and evolutionary dynamics over the course of infections remain largely unknown. Here, using viral sequence data collected as part of a national infection survey, we identified 381 individuals with SARS-CoV-2 RNA at high titre persisting for at least 30 days, of which 54 had viral RNA persisting at least 60 days. We refer to these as ‘persistent infections’ as available evidence suggests that they represent ongoing viral replication, although the persistence of non-replicating RNA cannot be ruled out in all. Individuals with persistent infection had more than 50% higher odds of self-reporting long COVID than individuals with non-persistent infection. We estimate that 0.1–0.5% of infections may become persistent with typically rebounding high viral loads and last for at least 60 days. In some individuals, we identified many viral amino acid substitutions, indicating periods of strong positive selection, whereas others had no consensus change in the sequences for prolonged periods, consistent with weak selection. Substitutions included mutations that are lineage defining for SARS-CoV-2 variants, at target sites for monoclonal antibodies and/or are commonly found in immunocompromised people11–14. This work has profound implications for understanding and characterizing SARS-CoV-2 infection, epidemiology and evolution. Using viral sequence data, individuals with persistent SARS-CoV-2 infections were identified, and had higher odds of self-reporting long COVID, in a large community surveillance study. nature.com

@ejustin46 - Emmanuel

3) In this area, the studies of @Mahan_Ghafari and his colleagues are exceptional and we recommend them.

@ejustin46 - Emmanuel

𝗗𝗲𝘁𝗲𝗿𝗺𝗶𝗻𝗮𝗻𝘁𝘀 𝗼𝗳 𝗦𝗔𝗥𝗦-𝗖𝗼𝗩-2 𝘄𝗶𝘁𝗵𝗶𝗻-𝗵𝗼𝘀𝘁 𝗲𝘃𝗼𝗹𝘂𝘁𝗶𝗼𝗻𝗮𝗿𝘆 𝗿𝗮𝘁𝗲𝘀 𝗶𝗻 𝗽𝗲𝗿𝘀𝗶𝘀𝘁𝗲𝗻𝘁𝗹𝘆 𝗶𝗻𝗳𝗲𝗰𝘁𝗲𝗱 𝗶𝗻𝗱𝗶𝘃𝗶𝗱𝘂𝗮𝗹𝘀 New key study of @Mahan_Ghafari and colleagues https://www.medrxiv.org/content/10.1101/2024.06.21.24309297v1

Determinants of SARS-CoV-2 within-host evolutionary rates in persistently infected individuals medRxiv - The Preprint Server for Health Sciences medrxiv.org

@ejustin46 - Emmanuel

4) From @Daltmann10 and colleagues "Persistent symptoms after COVID-19 are not associated with differential SARS-CoV-2 antibody or T cell immunity" https://www.nature.com/articles/s41467-023-40460-1 This is a mysterious study, as the researchers did not find any differences in the immune system's response

Persistent symptoms after COVID-19 are not associated with differential SARS-CoV-2 antibody or T cell immunity - Nature Communications Among the unknowns in decoding the pathogenesis of SARS-CoV-2 persistent symptoms in Long Covid is whether there is a contributory role of abnormal immunity during acute infection. It has been proposed that Long Covid is a consequence of either an excessive or inadequate initial immune response. Here, we analyze SARS-CoV-2 humoral and cellular immunity in 86 healthcare workers with laboratory confirmed mild or asymptomatic SARS-CoV-2 infection during the first wave. Symptom questionnaires allow stratification into those with persistent symptoms and those without for comparison. During the period up to 18-weeks post-infection, we observe no difference in antibody responses to spike RBD or nucleoprotein, virus neutralization, or T cell responses. Also, there is no difference in the profile of antibody waning. Analysis at 1-year, after two vaccine doses, comparing those with persistent symptoms to those without, again shows similar SARS-CoV-2 immunity. Thus, quantitative differences in these measured parameters of SARS-CoV-2 adaptive immunity following mild or asymptomatic acute infection are unlikely to have contributed to Long Covid causality. ClinicalTrials.gov (NCT04318314). Authors utilise a cohort of healthcare workers, infected during the first wave of the SARS-CoV-2 pandemic, to assess symptom persistence and humoral and cellular immunity. nature.com

@ejustin46 - Emmanuel

5) ...to the initial COVID-19 infection between those who went on to develop persistent Long COVID symptoms and those who fully recovered. Specifically: 1. Antibody levels - The researchers found no differences in peak antibody levels against the spike and nucleocapsid proteins

@ejustin46 - Emmanuel

6) ...nor in the pattern of antibody waning over time, between the two groups. 2. Neutralizing antibodies - There was also no difference in the levels of neutralizing antibodies, which are important for blocking the virus. 3. T cell responses - The researchers examined ...

@ejustin46 - Emmanuel

7) ... T cell responses to different SARS-CoV-2 proteins and found no differences between the groups. The lack of differences in these key immune parameters suggests that the immune system appears to be responding similarly in both the persistent symptom group and ...

@ejustin46 - Emmanuel

8) ... the fully recovered group. This implies that differences in immune function are unlikely to be the primary driver of why the virus seems to persist and cause long-term effects in some individuals, while others fully recover.

@ejustin46 - Emmanuel

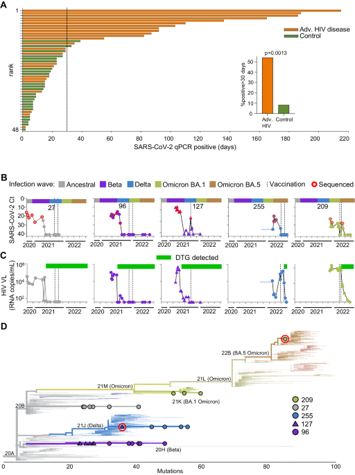
9) This study which looked at people with advanced HIV disease, where the immune system is severely weakened, provides some answers for the clearance. It found that these people often had very long-lasting SARS-CoV-2 infections, lasting over a month in ..

@ejustin46 - Emmanuel

Clearance of persistent SARS-CoV-2 associates with increased neutralizing antibodies in advanced HIV disease (Interesting study from @sigallab and colleagues) H/t @Tuliodna https://www.nature.com/articles/s41467-024-46673-2

Clearance of persistent SARS-CoV-2 associates with increased neutralizing antibodies in advanced HIV disease post-ART initiation - Nature Communications SARS-CoV-2 clearance requires adaptive immunity but the contribution of neutralizing antibodies and T cells in different immune states is unclear. Here we ask which adaptive immune responses associate with clearance of long-term SARS-CoV-2 infection in HIV-mediated immunosuppression after suppressive antiretroviral therapy (ART) initiation. We assembled a cohort of SARS-CoV-2 infected people in South Africa (n = 994) including participants with advanced HIV disease characterized by immunosuppression due to T cell depletion. Fifty-four percent of participants with advanced HIV disease had prolonged SARS-CoV-2 infection (>1 month). In the five vaccinated participants with advanced HIV disease tested, SARS-CoV-2 clearance associates with emergence of neutralizing antibodies but not SARS-CoV-2 specific CD8 T cells, while CD4 T cell responses were not determined due to low cell numbers. Further, complete HIV suppression is not required for clearance, although it is necessary for an effective vaccine response. Persistent SARS-CoV-2 infection led to SARS-CoV-2 evolution, including virus with extensive neutralization escape in a Delta variant infected participant. The results provide evidence that neutralizing antibodies are required for SARS-CoV-2 clearance in HIV-mediated immunosuppression recovery, and that suppressive ART is necessary to curtail evolution of co-infecting pathogens to reduce individual health consequences as well as public health risk linked with generation of escape mutants. There is limited data on immune factors contributing to SARS-CoV-2 viral clearance in people living with HIV. Here, the authors show that re-emergence of the neutralizing antibody response may be key to clearing persistent SARS-CoV-2 infection in ART-mediated recovery from immunosuppression in advanced HIV disease. nature.com

@ejustin46 - Emmanuel

10) ...54% of cases. The study showed that in these advanced HIV patients, the SARS-CoV-2 virus was cleared when they developed neutralizing antibodies - antibodies that can block the virus from infecting cells. https://t.co/MH5gvm8trH

@ejustin46 - Emmanuel

11) Importantly, this happened even if the patients' HIV was not fully suppressed by treatment. It is interesting to note that while the clearance of SARS-CoV-2 was linked to the development of neutralizing antibodies, it was not necessarily associated with ... https://t.co/HNXU2TDU5F

@ejustin46 - Emmanuel

12) ...the SARS-CoV-2-specific CD8 T cells, which are considered to be the main players in this process. Additionally, complete HIV suppression was not found to be a requirement for clearance. https://t.co/mpP6DNQu3b

@ejustin46 - Emmanuel

13) In the area of ​​understanding persistence and clearance mechanisms, there is still much to learn. I realize that I have embarked on a "gargantuan" work on this topic to use the words of @1goodtern If you want, you can send me free espresso emoji ☕️ to keep me going 😂😂😂

Saved - May 30, 2024 at 8:45 AM
reSee.it AI Summary
The kynurenine pathway is associated with COVID-19. Inflammation caused by the virus activates the pathway, leading to the production of neurotoxic metabolites. Elevated levels of these metabolites have been found in COVID-19 patients and may contribute to long-term symptoms. Modulating the pathway could help manage the impact of the virus. Restoring imbalances and further research may provide biomarkers for predicting outcomes and guiding care.

@ejustin46 - Emmanuel

𝙒𝙝𝙮 𝙨𝙤 𝙢𝙖𝙣𝙮 𝙉𝙀𝙐𝙍𝙊𝙋𝙎𝙔𝘾𝙃𝙄𝘼𝙏𝙍𝙄𝘾 𝙎𝙔𝙈𝙋𝙏𝙊𝙈𝙎 𝙖𝙨𝙨𝙤𝙘𝙞𝙖𝙩𝙚𝙙 𝙬𝙞𝙩𝙝 𝙡𝙤𝙣𝙜-𝘾𝙊𝙑𝙄𝘿-19 ? 𝘼𝙣 𝙚𝙭𝙥𝙡𝙖𝙣𝙖𝙩𝙞𝙤𝙣: 𝙩𝙝𝙚 𝙆𝙔𝙉𝙐𝙍𝙀𝙉𝙄𝙉𝙀 𝙋𝘼𝙏𝙃𝙒𝘼𝙔 https://ncbi.nlm.nih.gov/research/coronavirus/publication/38802702

LitCovid LitCovid is a unique web system for tracking the most recent publications and literature about the 2019 Coronavirus (2019-nCov,SARS-CoV-2, COVID-19) outbreak. LitCovid is the most comprehensive resource on the subject. ncbi.nlm.nih.gov

@ejustin46 - Emmanuel

2) The kynurenine pathway metabolizes the essential amino acid tryptophan into neuroactive compounds like kynurenine, kynurenic acid, and quinolinic acid. It is activated by inflammation and produces both neuroprotective and neurotoxic metabolites. https://t.co/XKg6vWpDfZ

@ejustin46 - Emmanuel

3) The SARS-CoV-2 virus that causes COVID-19 can significantly alter levels of metabolites in the kynurenine pathway (KP), which metabolizes the essential amino acid tryptophan.  During acute infection, inflammation raises levels of cytokines like IFN-γ ...

@ejustin46 - Emmanuel

4) ...that induce the KP enzyme IDO-1. This shifts tryptophan metabolism toward neurotoxic KP metabolites like QUIN and 3-HK rather than serotonin. Elevated KP metabolites have been found in COVID-19 patients, correlating with illness severity and prognosis. https://t.co/6kWn5M8y2f

@ejustin46 - Emmanuel

5) Prolonged KP activation may explain long-term issues after COVID-19. Studies found cognitive impairment in post-acute patients linked to high QUIN and 3-HAA over months. Chronic headaches, fatigue and mood changes in long COVID may also involve KP/NMDA receptor interactions https://t.co/w5Sv3oFwjk

@ejustin46 - Emmanuel

6) ...and reduced NAD+ from excessive QUIN. Lingering virus fragments could sustain inflammation driving KP dysregulation. Modulating the KP may help manage COVID-19's impact. Targeting IDO-1 or inhibiting neurotoxic metabolite production reduce inflammation and neurotoxicity. https://t.co/w12HJLCIPr

@ejustin46 - Emmanuel

7) Correcting imbalances like restoring NAD+ may address persistent symptoms. Further KP research could yield biomarkers to predict outcomes and guide care. Longitudinal studies are needed to clarify the virus's lasting effects through metabolic pathways like the KP.

@ejustin46 - Emmanuel

8) It is a key topic and to end, a simple graph to understand this challenge of the kynurenine pathway. Thanks for reading 🙏 https://t.co/SAGboyvrCn

Saved - May 28, 2024 at 8:18 AM
reSee.it AI Summary
GUT and COVID-19! Alterations in gut immunological barrier, gut-brain axis, gut as SARS-CoV-2 reservoir, gut microbiome dysbiosis, shift in gut microbiome, and neuronal cells in the gut interface are discussed. Emerging evidence shows the gastrointestinal tract is affected by COVID-19. #COVID19 #GutHealth

@ejustin46 - Emmanuel

GUT and COVID-19 ! (mega-thread)

@ejustin46 - Emmanuel

2) ALTERATIONS in GUT immunological BARRIER !

@ejustin46 - Emmanuel

Alterations in gut immunological barrier in SARS-CoV-2 infection and their prognostic potential https://www.frontiersin.org/articles/10.3389/fimmu.2023.1129190/full

Frontiers | Alterations in gut immunological barrier in SARS-CoV-2 infection and their prognostic potential Although coronavirus disease 2019 (COVID-19) is primarily associated with mild respiratory symptoms, a subset of patients may develop more complicated diseas... frontiersin.org

@ejustin46 - Emmanuel

3) COVID-19 and the GUT-BRAIN-brain axis

@ejustin46 - Emmanuel

Detrimental effects of COVID-19 in the brain and therapeutic options for long COVID: The role of Epstein–Barr virus and the gut–brain axis https://www.nature.com/articles/s41380-023-02161-5 Fig. Long-term sequelae in COVID-19 survivors.

Detrimental effects of COVID-19 in the brain and therapeutic options for long COVID: The role of Epstein–Barr virus and the gut–brain axis - Molecular Psychiatry The coronavirus disease 2019 (COVID-19) pandemic caused by severe acute respiratory syndrome coronavirus 2 (SARS-CoV-2) infection has resulted in a serious public health burden worldwide. In addition to respiratory, heart, and gastrointestinal symptoms, patients infected with SARS-CoV-2 experience a number of persistent neurological and psychiatric symptoms, known as long COVID or “brain fog”. Studies of autopsy samples from patients who died from COVID-19 detected SARS-CoV-2 in the brain. Furthermore, increasing evidence shows that Epstein–Barr virus (EBV) reactivation after SARS-CoV-2 infection might play a role in long COVID symptoms. Moreover, alterations in the microbiome after SARS-CoV-2 infection might contribute to acute and long COVID symptoms. In this article, the author reviews the detrimental effects of COVID-19 on the brain, and the biological mechanisms (e.g., EBV reactivation, and changes in the gut, nasal, oral, or lung microbiomes) underlying long COVID. In addition, the author discusses potential therapeutic approaches based on the gut–brain axis, including plant-based diet, probiotics and prebiotics, fecal microbiota transplantation, and vagus nerve stimulation, and sigma-1 receptor agonist fluvoxamine. nature.com

@ejustin46 - Emmanuel

4) GUT as SARS-COV-2 RESERVOIR

@ejustin46 - Emmanuel

GUT as SARS-COV-2 RESERVOIR !@T_BrautiganThx @mrmickme https://discovermednews.com/a-pathophysiological-model-of-long-covid-based-on-the-persistence-of-the-sars-cov-2-virus/

DiscoverMedNews Home Page Welcome to DiscoverMedNews and major stories from evidence-based medical research and published peer-reviewed medical studies. discovermednews.com

@ejustin46 - Emmanuel

5) GUT MICROBIOME DYSBIOSIS

@ejustin46 - Emmanuel

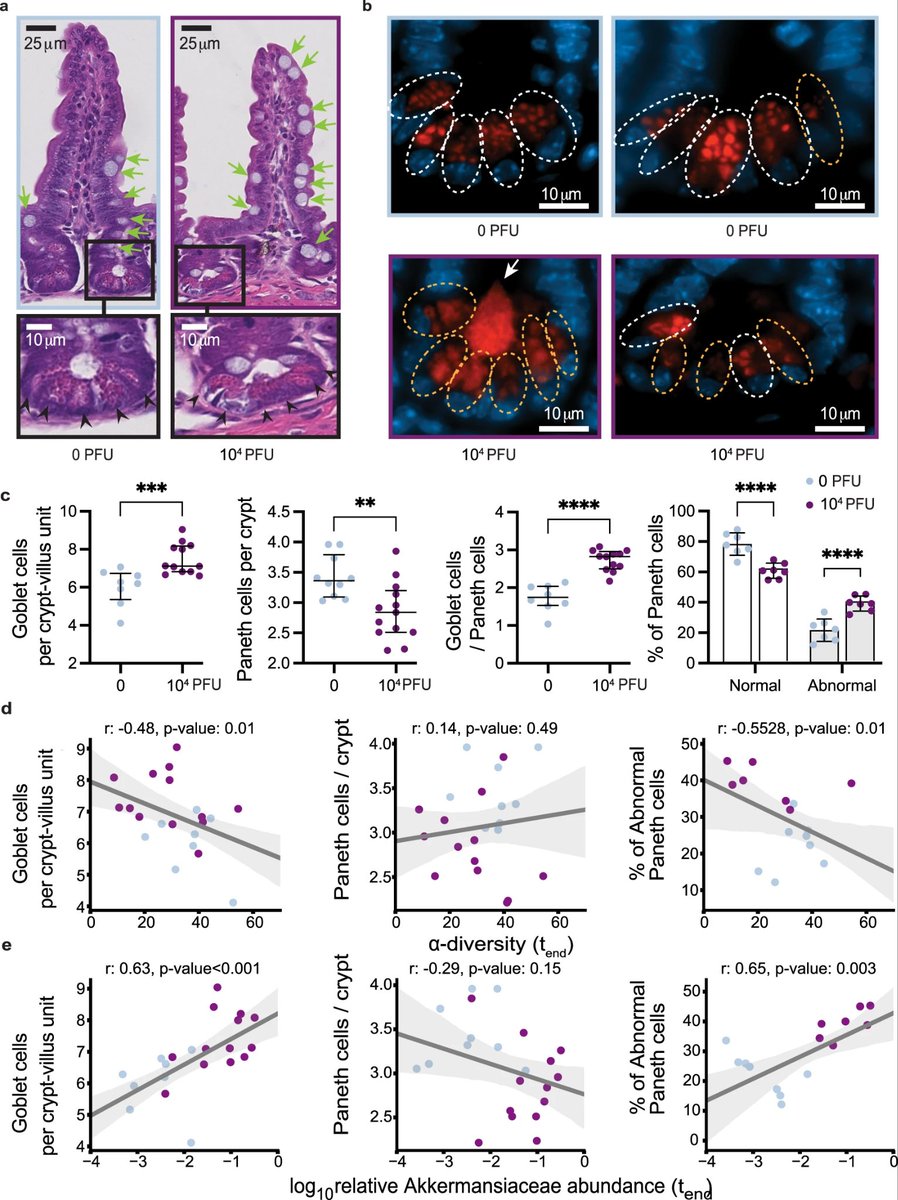
Gut microbiome dysbiosis in antibiotic-treated COVID-19 patients is associated with microbial translocation and bacteremia @DonEford @HugonetX@xabitron1 https://www.nature.com/articles/s41467-022-33395-6 Fig. SARS-CoV-2 infection causes abnormalities in the gut epithelium of mice.

Gut microbiome dysbiosis in antibiotic-treated COVID-19 patients is associated with microbial translocation and bacteremia - Nature Communications Although microbial populations in the gut microbiome are associated with COVID-19 severity, a causal impact on patient health has not been established. Here we provide evidence that gut microbiome dysbiosis is associated with translocation of bacteria into the blood during COVID-19, causing life-threatening secondary infections. We first demonstrate SARS-CoV-2 infection induces gut microbiome dysbiosis in mice, which correlated with alterations to Paneth cells and goblet cells, and markers of barrier permeability. Samples collected from 96 COVID-19 patients at two different clinical sites also revealed substantial gut microbiome dysbiosis, including blooms of opportunistic pathogenic bacterial genera known to include antimicrobial-resistant species. Analysis of blood culture results testing for secondary microbial bloodstream infections with paired microbiome data indicates that bacteria may translocate from the gut into the systemic circulation of COVID-19 patients. These results are consistent with a direct role for gut microbiome dysbiosis in enabling dangerous secondary infections during COVID-19. Here, the authors show that SARS-CoV-2 infection causes gut microbiome dysbiosis and gut epithelial cell alterations in a mouse model, and correlate dysbiosis observed in COVID-19 patients with blood stream infections, matching reads of bacterial sequences from stool samples to organisms found in the blood. nature.com

@ejustin46 - Emmanuel

6) COVID-19 and SHIFT in GUT MICRIOBOME

@ejustin46 - Emmanuel

"Exploring shifts in the human gut microbiome due to COVID-19" @DavidJoffe64 @white_bite @HarrySpoelstra @arijitchakrav H/t @Drferremd https://medicalxpress.com/news/2023-03-exploring-shifts-human-gut-microbiome.html

Exploring shifts in the human gut microbiome due to COVID-19 COVID-19, caused by an infection with the SARS-CoV-2 virus, was declared a global pandemic by the World Health Organization (WHO) in March 2020. While some people developed severe illness and required medical care, many people reported only mild-to-moderate symptoms, if any at all. medicalxpress.com

@ejustin46 - Emmanuel

7) NEURONAL CELLS in the GUT interface

@ejustin46 - Emmanuel

Your BRAIN could be CONTROLLING how SICK you get — and how you RECOVER ! @MeetJess @white_bite @HarrySpoelstra @DavidJoffe64 @RadCentrism @xabitron1@Antonio_Caramia https://www.nature.com/articles/d41586-023-00509-z Neuronal cells (red) in the gut interface with cells of the immune system (green).

Your brain could be controlling how sick you get — and how you recover Scientists are deciphering how the brain choreographs immune responses, hoping to find treatments for a range of diseases. nature.com

@ejustin46 - Emmanuel

8) Thanks for reading 🙏 FYI @MeetJess @LauraMiers @DavidJoffe64 @RadCentrism @HarrySpoelstra @mrmickme @C_A_Gustave @arijitchakrav @outbreakupdates

@ejustin46 - Emmanuel

@MeetJess @LauraMiers @DavidJoffe64 @RadCentrism @HarrySpoelstra @mrmickme @C_A_Gustave @arijitchakrav @outbreakupdates NEW STUDY "Emerging evidence suggests that the gastrointestinal (GI) tract is also affected, with angiotensin-converting enzyme 2, a key receptor for SARS-CoV-2, abundantly expressed in the ileum and colon" https://www.biorxiv.org/content/10.1101/2023.11.29.568526v1

Gut Microbiome Dynamics and Predictive Value in Hospitalized COVID-19 Patients: A Comparative Analysis of Shallow and Deep Shotgun Sequencing bioRxiv - the preprint server for biology, operated by Cold Spring Harbor Laboratory, a research and educational institution biorxiv.org
Saved - May 28, 2024 at 6:51 AM
reSee.it AI Summary
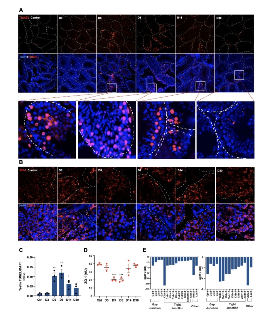
SARS-CoV-2 may have a negative impact on male reproductive health, with studies suggesting that sperm quality and reproductive function decline even after recovery from COVID-19. The infection can also lead to sustained testicular injury. RNA detection in body fluids associated with sexual activity has been observed. Numerous studies have explored the impact of COVID-19 on testicular, epididymal, prostatic, and penile tissue.

@ejustin46 - Emmanuel

𝙏𝙃𝙀𝙔 𝙒𝘼𝙉𝙏 𝙐𝙎 𝙩𝙤 𝘽𝙀 𝙁𝙀𝙒𝙀𝙍 𝙤𝙣 𝙀𝘼𝙍𝙏𝙃 ? 𝘔𝘦𝘨𝘢-𝘵𝘩𝘳𝘦𝘢𝘥 𝘚𝘈𝘙𝘚-𝘊𝘖𝘝-2 𝘢𝘯𝘥 𝘚𝘗𝘌𝘙𝘔 It's a silent pandemic. Before SARS-COV-2, sperm counts drop was accelerating worldwide. This could go even faster with COVID-19 ! https://euronews.com/health/2022/11/15/sperm-count-drop-is-accelerating-worldwide-and-threatens-the-future-of-mankind-study-warns

Sperm counts worldwide are falling even faster than we thought Researchers warn of a global fertility crisis that "looks like a pandemic” as sperm counts drop sharply around the world. euronews.com

@ejustin46 - Emmanuel

2)

@ejustin46 - Emmanuel

CHANGES to SPERM QUALITY and DECLINE in REPRODUCTIVE function in COVID-19-recovered males https://www.frontiersin.org/articles/10.3389/fphys.2023.1212959 "Our study suggests that the effect of COVID-19 on the male reproductive system persists even after recovery from COVID-19"

Frontiers | Semen proteomics reveals alterations in fertility-related proteins post-recovery from COVID-19 Introduction: Changes to sperm quality and decline in reproductive function have been reported in COVID-19-recovered males. Further, the emergence of SARS-Co... frontiersin.org

@ejustin46 - Emmanuel

3)

@ejustin46 - Emmanuel

SEMEN VOLUME down by 20% even after "mild" COVID infections https://www.eurekalert.org/news-releases/993399 "We assumed that semen quality would improve once new sperm were being generated, but this was not the case.

Men experience a long-term drop in semen quality after COVID infection – even if the infection was mild Copenhagen, Denmark: More than three months after suffering from mild COVID infection, men have lower sperm concentrations and fewer sperm that are able to swim, according to new findings presented today (Monday) at the 39th annual meeting of the European Society of Human Reproduction and Embryology (ESHRE) [1]. eurekalert.org

@ejustin46 - Emmanuel

4)

@ejustin46 - Emmanuel

CHANGES of SPERM QUALITY and DECLINE in REPRODUCTIVE FUNCTION post COVID-19 😰 #protectyourself https://www.frontiersin.org/articles/10.3389/fphys.2023.1212959 "Our study suggests that the effect of COVID-19 on the male reproductive system persists even after recovery from COVID-19"

Frontiers | Semen proteomics reveals alterations in fertility-related proteins post-recovery from COVID-19 Introduction: Changes to sperm quality and decline in reproductive function have been reported in COVID-19-recovered males. Further, the emergence of SARS-Co... frontiersin.org

@ejustin46 - Emmanuel

5)

@ejustin46 - Emmanuel

SARS-CoV-2 INFECTION leads to sustained TESTICULAR INJURY https://www.biorxiv.org/content/10.1101/2023.10.31.565042v1 SARS-CoV-2 infection results in sustained apoptotic cell death in the testis of K18 hACE2 mice.

SARS-CoV-2 infection leads to sustained testicular injury and functional impairments in K18 hACE2 mice bioRxiv - the preprint server for biology, operated by Cold Spring Harbor Laboratory, a research and educational institution biorxiv.org

@ejustin46 - Emmanuel

6)

@ejustin46 - Emmanuel

𝗘𝗳𝗳𝗲𝗰𝘁𝘀 𝗼𝗳 𝗢𝗠𝗜𝗖𝗥𝗢𝗡 𝘃𝗮𝗿𝗶𝗮𝗻𝘁 𝗼𝗻 𝗦𝗣𝗘𝗥𝗠 𝗣𝗔𝗥𝗔𝗠𝗘𝗧𝗘𝗥𝗦 𝗮𝗻𝗱 𝗦𝗘𝗥𝗨𝗠 𝗟𝗘𝗩𝗘𝗟𝗦 𝗼𝗳 𝗠𝗔𝗟𝗘 𝗦𝗘𝗫𝗨𝗔𝗟 𝗛𝗢𝗥𝗠𝗢𝗡𝗘𝗦 😨 https://www.sciencedirect.com/science/article/pii/S2052297524002166

Investigating the effects of the Omicron variant of COVID-19 on sperm parameters and serum levels of male sexual hormones: Prospective observational study With the progress and prevalence of COVID-19, concerns have arisen regarding its impact on men's sexual health. Therefore, this study was conducted wi… sciencedirect.com

@ejustin46 - Emmanuel

7)

@ejustin46 - Emmanuel

RNA DETECTION and PERSISTENCE in BODY FLUIDS associated with SEXUAL ACTIVITY (saliva, semen, vaginal secretion, urine and faeces/rectal secretion). https://bmjopen.bmj.com/content/14/2/e073084 INCLUDED STUDIES : A total of 182 studies with 10 023 participants.

Viral shedding of SARS-CoV-2 in body fluids associated with sexual activity: a systematic review and meta-analysis Objective To identify and summarise the evidence on the severe acute respiratory syndrome coronavirus 2 (SARS-CoV-2) RNA detection and persistence in body fluids associated with sexual activity (saliva, semen, vaginal secretion, urine and faeces/rectal secretion). Eligibility All studies that reported detection of SARS-CoV-2 in saliva, semen, vaginal secretion, urine and faeces/rectal swabs. Information sources The WHO COVID-19 database from inception to 20 April 2022. Risk of bias assessment The National Institutes of Health tools. Synthesis of results The proportion of patients with positive results for SARS-CoV-2 and the proportion of patients with a viral duration/persistence of at least 14 days in each fluid was calculated using fixed or random effects models. Included studies A total of 182 studies with 10 023 participants. Results The combined proportion of individuals with detection of SARS-CoV-2 was 82.6% (95% CI: 68.8% to 91.0%) in saliva, 1.6% (95% CI: 0.9% to 2.6%) in semen, 2.7% (95% CI: 1.8% to 4.0%) in vaginal secretion, 3.8% (95% CI: 1.9% to 7.6%) in urine and 31.8% (95% CI: 26.4% to 37.7%) in faeces/rectal swabs. The maximum viral persistence for faeces/rectal secretions was 210 days, followed by semen 121 days, saliva 112 days, urine 77 days and vaginal secretions 13 days. Culturable SARS-CoV-2 was positive for saliva and faeces. Limitations Scarcity of longitudinal studies with follow-up until negative results. Interpretation SARS-CoV-2 RNA was detected in all fluids associated with sexual activity but was rare in semen and vaginal secretions. Ongoing droplet precautions and awareness of the potential risk of contact with faecal matter/rectal mucosa are needed. PROSPERO registration number CRD42020204741. All data relevant to the study are included in the article or uploaded as supplementary information. bmjopen.bmj.com

@ejustin46 - Emmanuel

8) Thanks for reading 🙏

@ejustin46 - Emmanuel

COVID-19 INFECTION in MALE REPRODUCTIVE and SEXUAL HEALTH: a literature review https://www.frontiersin.org/journals/endocrinology/articles/10.3389/fendo.2023.1226858/full "We reviewed most of the studies that reported the impact of SARS-CoV-2 infection on the Testicular, Epididymal, Prostatic, and Penile tissue.

Frontiers | Updates in the pathophysiology of COVID-19 infection in male reproductive and sexual health: a literature review This extensive comprehensive review explores the impact of the Coronavirus disease 2019 (COVID-19) pandemic on men’s sexual and reproductive health. We condu... frontiersin.org
Saved - April 27, 2024 at 10:06 AM
reSee.it AI Summary
Excessive innate immune responses to H5N1 avian influenza impair adaptive T cell responses, delaying viral clearance. H5N1 infection activates lung dendritic cells and increases migration to lymph nodes, resulting in robust T cell responses. However, mice infected with H5N1 show delayed viral clearance, higher PD-1 expression, and decreased lung-resident memory T cells. This suggests that inhibitory mechanisms like PD-1 and IL-10 suppress T cell functions, contributing to severe disease in H5N1 infections.

@ejustin46 - Emmanuel

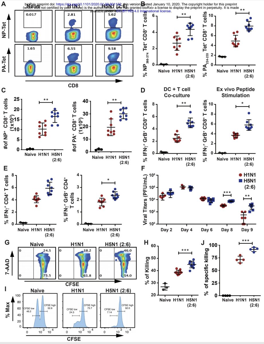
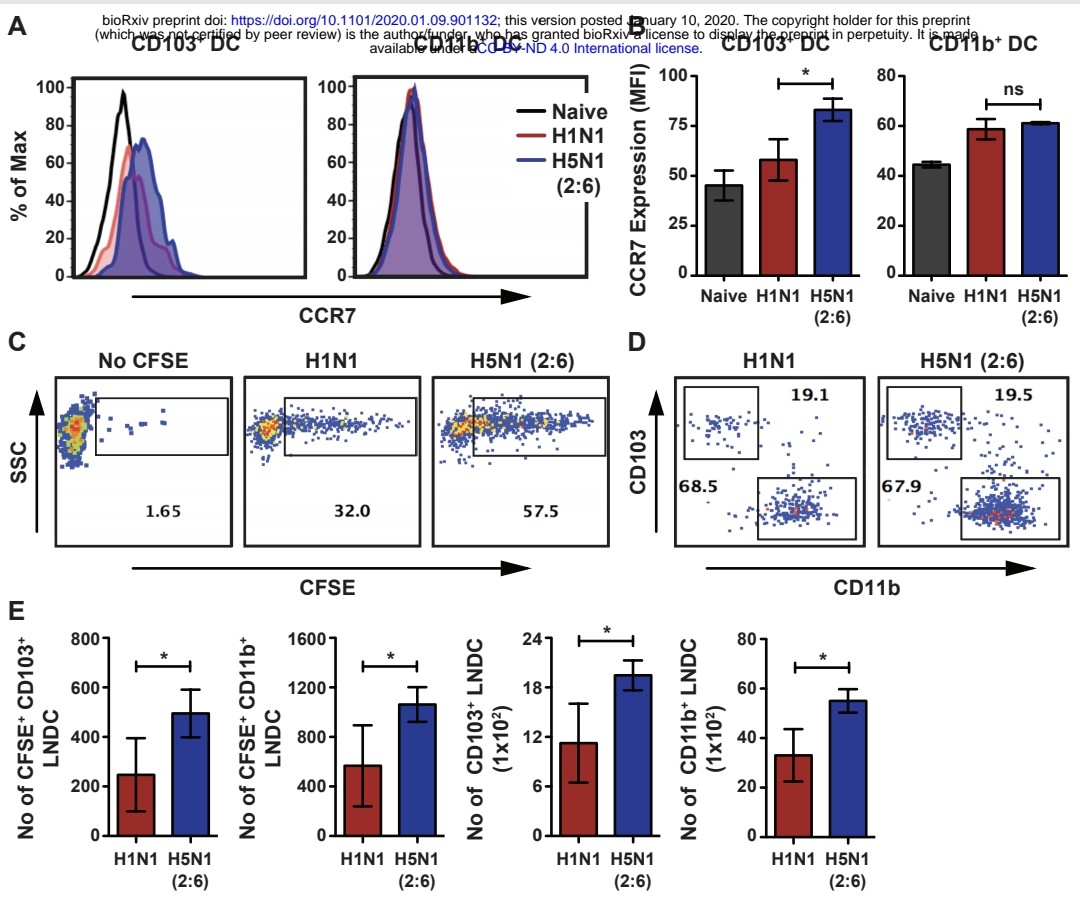
𝙃5𝙉1 𝙖𝙣𝙙 𝙎𝘼𝙍𝙎-𝘾𝙊𝙑-2, "𝘽𝙧𝙤𝙩𝙝𝙚𝙧𝙨 𝙞𝙣 𝙖𝙧𝙢𝙨" ? "𝘚𝘶𝘱𝘱𝘳𝘦𝘴𝘴𝘪𝘰𝘯 𝘰𝘧 𝘊𝘺𝘵𝘰𝘵𝘰𝘹𝘪𝘤 𝘛 𝘊𝘦𝘭𝘭 𝘍𝘶𝘯𝘤𝘵𝘪𝘰𝘯𝘴 𝘢𝘯𝘥 𝘋𝘦𝘤𝘳𝘦𝘢𝘴𝘦𝘥 𝘓𝘦𝘷𝘦𝘭𝘴 𝘰𝘧 𝘛𝘪𝘴𝘴𝘶𝘦 𝘙𝘦𝘴𝘪𝘥𝘦𝘯𝘵 𝘔𝘦𝘮𝘰𝘳𝘺 𝘛 𝘤𝘦𝘭𝘭" https://biorxiv.org/content/10.1101/2020.01.09.901132v1

Suppression of Cytotoxic T Cell Functions and Decreased Levels of Tissue Resident Memory T cell During H5N1 infection bioRxiv - the preprint server for biology, operated by Cold Spring Harbor Laboratory, a research and educational institution biorxiv.org

@ejustin46 - Emmanuel

2) The study investigated how excessive innate immune responses to H5N1 avian influenza virus impair subsequent adaptive T cell responses.  Infection with a recombinant H5N1 virus carrying the internal genes of H1N1 (H5N1(2:6)) induced higher activation of lung dendritic cells.. https://t.co/ga4Rwf1RO6

@ejustin46 - Emmanuel

3) ...compared to infection with H1N1 alone. H5N1(2:6) infection led to increased migration of lung dendritic cells to the draining lymph nodes, resulting in robust activation of virus-specific CD8+ and CD4+ T cell responses in the lungs. https://t.co/rUJ37DscQB

@ejustin46 - Emmanuel

4) Despite mounting strong T cell responses, mice infected with H5N1(2:6) showed delayed viral clearance from the lungs compared to H1N1 infection. T cells from H5N1(2:6)-infected mice expressed higher levels of the inhibitory marker PD-1 and produced more ... https://t.co/WQKrxFncN5

@ejustin46 - Emmanuel

5) ...of the anti-inflammatory cytokine IL-10, suggesting suppression of cytotoxic T cell functions. H5N1(2:6) infection also resulted in decreased numbers of lung-resident memory T cells compared to H1N1 infection. https://t.co/Tr3bT7Hrqs

@ejustin46 - Emmanuel

6) In conclusion, hyperactivation of the innate immune response by H5N1 impairs T cell responses and delays viral clearance by inducing inhibitory mechanisms like PD-1 and IL-10. This helps explain the severe disease associated with H5N1 infections. https://t.co/AjetggWSpe

Saved - April 27, 2024 at 7:45 AM
reSee.it AI Summary
From the discovery of pathogen recognition receptors to the characterization of innate lymphoid cells, decades of research have revealed the complexity and importance of innate immunity. Innate and adaptive immunity are interconnected through various mechanisms, including cytokines and antigen presentation. The understanding of DNA and RNA sensing pathways has shed light on innate immune triggers. Complex controls on signaling and the role of noncoding RNAs have also been uncovered. Therapeutics targeting cytokines and PRR pathways hold promise for various conditions. Overall, innate immunity is now recognized as a sophisticated network crucial to health and disease.

@ejustin46 - Emmanuel

𝙁𝙧𝙤𝙢 𝙥𝙚𝙧𝙞𝙥𝙝𝙚𝙧𝙮 𝙩𝙤 𝙘𝙚𝙣𝙩𝙚𝙧 𝙨𝙩𝙖𝙜𝙚: 50 𝙮𝙚𝙖𝙧𝙨 𝙤𝙛 𝙖𝙙𝙫𝙖𝙣𝙘𝙚𝙢𝙚𝙣𝙩𝙨 𝙞𝙣 𝙞𝙣𝙣𝙖𝙩𝙚 𝙞𝙢𝙢𝙪𝙣𝙞𝙩𝙮 https://www.cell.com/cell/fulltext/S0092-8674(24)00352-0 https://t.co/yxn9szx2ns

@ejustin46 - Emmanuel

2) Innate immunity was long overlooked compared to adaptive immunity, but over the past 50 years research has revealed it to be a highly sophisticated and interconnected system. https://t.co/1vjgX8dk0W

@ejustin46 - Emmanuel

3) Major discoveries include pathogen recognition receptors (PRRs) like Toll-like receptors (TLRs) and Nod-like receptors (NLRs), which detect pathogens and damage. This links innate and adaptive immunity. https://t.co/ybMI7w0thl

@ejustin46 - Emmanuel

4) Cytokines were found to control physiological responses and link innate cells like macrophages to adaptive lymphocytes. Factors like INF-b are critical antiviral messengers. https://t.co/sY4VqRUtfp

@ejustin46 - Emmanuel

5) Inflammasomes are multiprotein complexes containing NLR sensors like NLRP3 that activate caspase-1 and IL-1b/IL-18 release in response to microbes and danger signals. https://t.co/55TxEgCQJG

@ejustin46 - Emmanuel

6) DNA and RNA sensing pathways involving cGAS, STING, RIG-I and MDA-5 were uncovered to induce type I interferons. This revealed DNA as an innate immune trigger. https://t.co/rpXJfxNoAA

@ejustin46 - Emmanuel

7) Dendritic cells were shown to capture antigens, mature via TLR signals, and present to T cells, linking innate and adaptive responses. https://t.co/OaiZYR3mbC

@ejustin46 - Emmanuel

8) Innate lymphoid cells (ILCs) were characterized as innate counterparts to T cell subsets without rearranged receptors. https://t.co/yDhTUsUDDg

@ejustin46 - Emmanuel

9) Complex controls on signaling were discovered including A20, CYLD and SOCS1 negative regulators and how ubiquitination shapes responses. https://t.co/7TxmOXhWFm

@ejustin46 - Emmanuel

10) MicroRNAs and long noncoding RNAs emerged as key post-transcriptional regulators of innate immunity genes. https://t.co/9HYcUC8pNw

@ejustin46 - Emmanuel

11) Therapeutics have targeted cytokines and aim to modulate PRR pathways for vaccines, sepsis, and autoinflammation. NLRP3 inhibitors show promise.

@ejustin46 - Emmanuel

12) In summary, detailed study over decades has transformed our understanding of innate immunity from a simple barrier system to a sophisticated network central to health and disease. https://t.co/nQcwzHknua

Saved - April 27, 2024 at 7:43 AM
reSee.it AI Summary
Mitochondrial dysfunction is a key factor in long COVID syndrome, contributing to symptoms like fatigue, cognitive issues, and muscle weakness. Studies show abnormalities in mitochondrial function, gene expression, and metabolite levels. Biomarkers of oxidative stress and damage are elevated. Similar abnormalities are seen in other post-infectious conditions. Targeting mitochondrial function through interventions like medication, lifestyle changes, exercise, and nutrition may help manage long COVID symptoms. Clinical trials for mitochondrial antioxidants are underway.

@ejustin46 - Emmanuel

𝗠𝗶𝘁𝗼𝗰𝗵𝗼𝗻𝗱𝗿𝗶𝗮𝗹 𝗱𝘆𝘀𝗳𝘂𝗻𝗰𝘁𝗶𝗼𝗻 𝗶𝗻 𝗹𝗼𝗻𝗴 𝗖𝗢𝗩𝗜𝗗 https://link.springer.com/article/10.1007/s11357-024-01165-5

Mitochondrial dysfunction in long COVID: mechanisms, consequences, and potential therapeutic approaches - GeroScience The COVID-19 pandemic, caused by the SARS-CoV-2 virus, has introduced the medical community to the phenomenon of long COVID, a condition characterized by p link.springer.com

@ejustin46 - Emmanuel

2) Mitochondrial dysfunction has emerged as a prominent factor contributing to the diverse and persistent symptoms observed in patients with long COVID syndrome. Impaired mitochondrial function could underlie symptoms like chronic fatigue, cognitive issues ... https://t.co/SND0qt9xbx

@ejustin46 - Emmanuel

3) ...and muscle weakness through mechanisms like reduced energy production and increased oxidative stress. Evidence of mitochondrial dysfunction in long COVID comes from studies showing abnormalities in mitochondrial respiration, gene expression, and ...

@ejustin46 - Emmanuel

4) ... metabolite levels in patient samples. Biomarkers of oxidative stress and mitochondrial damage have also been found to be elevated. Mitochondrial dysfunction may persist via mechanisms like direct viral damage, immune-mediated effects, impaired biogenesis pathways ... https://t.co/UtIwFIK1qQ

@ejustin46 - Emmanuel

5) ...or secondary impacts on metabolism and vascular health. Similar mitochondrial abnormalities have been observed in other post-infectious conditions like myalgic encephalomyelitis/chronic fatigue syndrome, post-treatment Lyme disease, and persistent Epstein-Barr infection.

@ejustin46 - Emmanuel

6) Targeting mitochondrial function through pharmacological interventions, lifestyle modifications, exercise, and nutritional support holds promise as a therapeutic approach for managing long COVID symptoms. Some mitochondrial antioxidants are already being tested clinically. https://t.co/Twf0wiKb91

Saved - April 27, 2024 at 7:42 AM
reSee.it AI Summary
I have summarized the series of posts as follows: "H5N1 avian influenza virus has been found to adapt to the central nervous system and evolve to multiply more easily in mammals. The virus has caused mass mortality in wild birds, poultry, and marine mammals. Zoonotic infections are not limited to rural areas but also occur in urban centers. Cross-species transmission and the potential for pandemic spread are important considerations in managing and studying the virus."

@ejustin46 - Emmanuel

𝙃5𝙉1 𝙈𝙀𝙂𝘼-𝙏𝙃𝙍𝙀𝘼𝘿 𝘞𝘦 𝘱𝘰𝘴𝘵𝘦𝘥 𝘯𝘦𝘢𝘳𝘭𝘺 20 𝘵𝘩𝘳𝘦𝘢𝘥𝘴 𝘴𝘪𝘯𝘤𝘦 2 𝘺𝘦𝘢𝘳𝘴, 𝘵𝘰 𝘢𝘭𝘦𝘳𝘵 𝘢𝘣𝘰𝘶𝘵 𝘈𝘷𝘪𝘢𝘯 𝘐𝘯𝘧𝘭𝘶𝘦𝘯𝘻𝘢. 𝘏𝘦𝘳𝘦 𝘢𝘳𝘦 𝘴𝘰𝘮𝘦 𝘴𝘵𝘶𝘥𝘪𝘦𝘴 𝘥𝘦𝘥𝘪𝘤𝘢𝘵𝘦𝘥 𝘵𝘰 𝘏5𝘕1 𝘰𝘯𝘭𝘺

@ejustin46 - Emmanuel

2)

@ejustin46 - Emmanuel

EVOLUTION of highly pathogenic H5N1 influenza A virus, in the central nervous system of FERRETS "The potential for H5N1 viruses to adapt to the Central nervous system (CNS)." https://journals.plos.org/plospathogens/article?id=10.1371/journal.ppat.1011214

Evolution of highly pathogenic H5N1 influenza A virus in the central nervous system of ferrets Author summary The central nervous system (CNS) is one of the most common extra-respiratory tract sites of infection for influenza A viruses. In ferrets—an animal model used to study the pathogenesis of influenza—highly pathogenic avian influenza H5N1 virus can enter the CNS via the olfactory nerve, resulting in the development of a severe meningo-encephalitis. In the present work, we evaluated the evolutionary dynamics of the virus populations entering and spreading throughout the CNS. We show that once inside the CNS, H5N1 viruses can acquire mutations that increase the polymerase activity in vitro. In vivo, the virus bearing these mutations retained its capacity to infect the CNS but showed reduced spread to other anatomical sites. Analysis of virus populations revealed that infection from the nasal turbinate to the olfactory bulb did not present a genetic bottleneck, suggesting a diffusive passage of viruses from the nasal cavity to the CNS. Inside the CNS, specifically in the brainstem, we found signs of positive selection. These findings support the idea that H5N1 viruses can invade the CNS efficiently via the olfactory nerve, and have the potential to adapt to the CNS. journals.plos.org

@ejustin46 - Emmanuel

3)

@ejustin46 - Emmanuel

Lethal H5N1 clade 2.3.4.4b avian influenza circulating in North America https://www.researchsquare.com/article/rs-2842567/v1

Transmission of lethal H5N1 clade 2.3.4.4b avian influenza in ferrets Highly pathogenic avian influenza viruses of the H5N1 subtype are highly lethal in many avian species. Since 2014, viruses of the genetically distinct clade 2.3.4.4 have been circulating in Eurasia, Africa and briefly in North America, killing millions of wild and domestic birds. In December, 202... researchsquare.com

@ejustin46 - Emmanuel

4)

@ejustin46 - Emmanuel

ECDC statement on avian flu with CATS in POLAND : "2 mutations indicate that the A(H5N1) virus is evolving to multiply more easily in mammals"

@ejustin46 - Emmanuel

5)

@ejustin46 - Emmanuel

INCREDIBLE SPREAD of Highly pathogenic avian influenza (HPAI) H5N1 ... causing mass mortality in wild birds and poultry and incidental infections in mammals.

@ejustin46 - Emmanuel

6)

@ejustin46 - Emmanuel

Bird-flu virus makes itself at home in Canada’s foxes and skunks ! "Characterization of neurotropic HPAI H5N1 viruses with novel genome constellations and mammalian adaptive mutations in free-living mesocarnivores in Canada" https://www.tandfonline.com/doi/full/10.1080/22221751.2023.2186608

@ejustin46 - Emmanuel

7)

@ejustin46 - Emmanuel

BIRD FLU 🤬 "Some of what scientists know about H5N1’s pandemic potential comes from controversial research on ferrets done more than a decade ago. Experiments showed that some changes to proteins that help the virus break into cells ...

@ejustin46 - Emmanuel

8)

@ejustin46 - Emmanuel

AVIAN FLU. CLADE 2.3.4.4b The changing dynamics of highly pathogenic avian influenza H5N1: Next steps for management & science in North America https://www.sciencedirect.com/science/article/pii/S0006320723001428

The changing dynamics of highly pathogenic avian influenza H5N1: Next steps for management & science in North America Highly pathogenic avian influenza virus (HPAIV) H5N1 was introduced in North America in late 2021 through trans-Atlantic pathways via migratory birds.… sciencedirect.com

@ejustin46 - Emmanuel

9)

@ejustin46 - Emmanuel

H5N1 BETTER NOT SPREAD! 6 months to produce 150 million vaccines and to protect 2% of the world population !!! 😨 @MeetJess @white_bite @DavidJoffe64 @LauraMiers

@ejustin46 - Emmanuel

10)

@ejustin46 - Emmanuel

THIS IS NOT JUST A CHICKEN VIRUS NOW ! Article : "Genetic change supercharged spread and severity of epizootic H5N1 avian influenza virus" https://www.news-medical.net/news/20230530/Genetic-change-supercharged-spread-and-severity-of-epizootic-H5N1-avian-influenza-virus.aspx Study https://www.nature.com/articles/s41467-023-38415-7

Genetic change supercharged spread and severity of epizootic H5N1 avian influenza virus St. Jude Children's Research Hospital scientists discovered how the current epizootic H5N1 avian influenza virus (bird flu) gained new genes and greater virulence as it spread west. news-medical.net
Rapid evolution of A(H5N1) influenza viruses after intercontinental spread to North America - Nature Communications Highly pathogenic avian influenza A(H5N1) viruses of clade 2.3.4.4b underwent an explosive geographic expansion in 2021 among wild birds and domestic poultry across Asia, Europe, and Africa. By the end of 2021, 2.3.4.4b viruses were detected in North America, signifying further intercontinental spread. Here we show that the western movement of clade 2.3.4.4b was quickly followed by reassortment with viruses circulating in wild birds in North America, resulting in the acquisition of different combinations of ribonucleoprotein genes. These reassortant A(H5N1) viruses are genotypically and phenotypically diverse, with many causing severe disease with dramatic neurologic involvement in mammals. The proclivity of the current A(H5N1) 2.3.4.4b virus lineage to reassort and target the central nervous system warrants concerted planning to combat the spread and evolution of the virus within the continent and to mitigate the impact of a potential influenza pandemic that could originate from similar A(H5N1) reassortants. Highly pathogenic avian influenza A(H5N1) viruses of clade 2.3.4.4b underwent an explosive geographic expansion in 2021 among wild birds and domestic poultry. Here, Kandeil et al. show that the Western movement of this clade was followed by reassortment with viruses circulating in wild birds in North America which resulted in different genotypes exhibiting a wide range of disease severity in mammal models (mice, ferrets, chicken) ranging from asymptomatic disease to severe neurological pathology. nature.com

@ejustin46 - Emmanuel

11)

@ejustin46 - Emmanuel

"Mass Mortality of Sea Lions Caused by Highly Pathogenic Avian Influenza A(H5N1) Virus" https://wwwnc.cdc.gov/eid/article/29/12/23-0192_article#r5 5% of Peru’s entire sea lion population perished to the virus in a matter of months !

Mass Mortality of Sea Lions Caused by Highly Pathogenic Avian Influenza A(H5N1) Virus Mass Mortality of Sea Lions Caused by Highly Pathogenic Avian Influenza A(H5N1) Virus wwwnc.cdc.gov

@ejustin46 - Emmanuel

12)

@ejustin46 - Emmanuel

Study identifies two novel highly pathogenic avian influenza viruses (H5N1) clade 2.3.4.4b.2 @PeacockFlu @MarionKoopmans https://www.news-medical.net/news/20230516/Study-identifies-two-novel-highly-pathogenic-avian-influenza-viruses-(H5N1)-clade-2344b2.aspx

Study identifies two novel highly pathogenic avian influenza viruses (H5N1) clade 2.3.4.4b.2 Researchers investigated the genetic origin, distribution patterns, and antigenicity of novel AIVs. news-medical.net

@ejustin46 - Emmanuel

13)

@ejustin46 - Emmanuel

MAMMAL INFECTION with Highly Pathogenic H5N1 Virus WORLDWIDE https://wwwnc.cdc.gov/eid/article/30/3/23-1098_article BEFORE / NOW 😨😨😨 Geographic location of mammal species affected by highly pathogenic H5N1 in previous waves of infection, 2003–2019 (A), and in the current panzootic, 2020–2023 (B).

Recent Changes in Patterns of Mammal Infection with Highly Pathogenic Avian Influenza A(H5N1) Virus Worldwide Mammal Infection with HPAI H5N1 Worldwide wwwnc.cdc.gov

@ejustin46 - Emmanuel

14)

@ejustin46 - Emmanuel

Highly pathogenic avian influenza A (H5N1) in marine mammals and seabirds in Peru @MeetJess @white_bite @DavidJoffe64 @LauraMiers @HarrySpoelstra @PeacockFlu https://www.biorxiv.org/content/10.1101/2023.03.03.531008v1

Highly pathogenic avian influenza A (H5N1) in marine mammals and seabirds in Peru bioRxiv - the preprint server for biology, operated by Cold Spring Harbor Laboratory, a research and educational institution biorxiv.org

@ejustin46 - Emmanuel

15) Here are 3 threads posted today

@ejustin46 - Emmanuel

𝙃𝙞𝙜𝙝𝙡𝙮 𝙥𝙖𝙩𝙝𝙤𝙜𝙚𝙣𝙞𝙘 𝙃5𝙉1 𝙘𝙡𝙖𝙙𝙚 2.3.4.4𝙗 𝙞𝙣 𝙉𝙚𝙬 𝙔𝙤𝙧𝙠 𝘾𝙞𝙩𝙮 https://www.biorxiv.org/content/10.1101/2024.04.04.588061v1 "Zoonotic infections are not limited to rural environments and commercial poultry operations but extends into the heart of our urban centers"

Detection of clade 2.3.4.4b highly pathogenic H5N1 influenza virus in New York City bioRxiv - the preprint server for biology, operated by Cold Spring Harbor Laboratory, a research and educational institution biorxiv.org

@ejustin46 - Emmanuel

16)

@ejustin46 - Emmanuel

𝙃5𝙉1 𝙖𝙣𝙙 𝙎𝘼𝙍𝙎-𝘾𝙊𝙑-2, "𝘽𝙧𝙤𝙩𝙝𝙚𝙧𝙨 𝙞𝙣 𝙖𝙧𝙢𝙨" ? "𝘚𝘶𝘱𝘱𝘳𝘦𝘴𝘴𝘪𝘰𝘯 𝘰𝘧 𝘊𝘺𝘵𝘰𝘵𝘰𝘹𝘪𝘤 𝘛 𝘊𝘦𝘭𝘭 𝘍𝘶𝘯𝘤𝘵𝘪𝘰𝘯𝘴 𝘢𝘯𝘥 𝘋𝘦𝘤𝘳𝘦𝘢𝘴𝘦𝘥 𝘓𝘦𝘷𝘦𝘭𝘴 𝘰𝘧 𝘛𝘪𝘴𝘴𝘶𝘦 𝘙𝘦𝘴𝘪𝘥𝘦𝘯𝘵 𝘔𝘦𝘮𝘰𝘳𝘺 𝘛 𝘤𝘦𝘭𝘭" https://www.biorxiv.org/content/10.1101/2020.01.09.901132v1

Suppression of Cytotoxic T Cell Functions and Decreased Levels of Tissue Resident Memory T cell During H5N1 infection bioRxiv - the preprint server for biology, operated by Cold Spring Harbor Laboratory, a research and educational institution biorxiv.org

@ejustin46 - Emmanuel

17)

@ejustin46 - Emmanuel

𝘾𝙧𝙤𝙨𝙨-𝙨𝙥𝙚𝙘𝙞𝙚𝙨 𝙩𝙧𝙖𝙣𝙨𝙢𝙞𝙨𝙨𝙞𝙤𝙣 𝙖𝙣𝙙 𝙋𝘽2 𝙢𝙖𝙢𝙢𝙖𝙡𝙞𝙖𝙣 𝙖𝙙𝙖𝙥𝙩𝙖𝙩𝙞𝙤𝙣𝙨 𝙤𝙛 𝙝𝙞𝙜𝙝𝙡𝙮 𝙥𝙖𝙩𝙝𝙤𝙜𝙚𝙣𝙞𝙘 𝙖𝙫𝙞𝙖𝙣 𝙞𝙣𝙛𝙡𝙪𝙚𝙣𝙯𝙖 𝘼/𝙃5𝙉1 𝙫𝙞𝙧𝙪𝙨𝙚𝙨 𝙞𝙣 𝘾𝙝𝙞𝙡𝙚 (published 1 year ago !) https://www.biorxiv.org/content/10.1101/2023.06.30.547205v1

Cross-species transmission and PB2 mammalian adaptations of highly pathogenic avian influenza A/H5N1 viruses in Chile bioRxiv - the preprint server for biology, operated by Cold Spring Harbor Laboratory, a research and educational institution biorxiv.org
Saved - April 10, 2024 at 12:05 PM

@ejustin46 - Emmanuel

𝗦𝗔𝗥𝗦-𝗖𝗢𝗩-2, 𝗩𝗜𝗥𝗔𝗟 𝗣𝗘𝗥𝗦𝗜𝗦𝗧𝗘𝗡𝗖𝗘 𝙏𝙞𝙢𝙚 𝙙𝙤𝙚𝙨𝙣'𝙩 𝙥𝙖𝙨𝙨, 𝙞𝙩 𝙨𝙚𝙩𝙩𝙡𝙚𝙨 ! (𝘮𝘦𝘨𝘢-𝘵𝘩𝘳𝘦𝘢𝘥) Time and the SARS-CoV-2 virus do share some similarities in terms of how they affect our lives. Time, as a concept, cannot be eliminated ... https://t.co/atcg9uYE4C

Saved - December 27, 2023 at 7:33 AM
reSee.it AI Summary
Since the emergence of Omicron, there has been a disconnect between the emergence of variants and waves. The US serves as an example of this phenomenon. Variants have been detected thanks to the work of variant trackers. The analysis focuses on five major variant families in the US. The graphs show that the highest percentage of sequences does not align with the waves. This can be explained by changes in inter-host transmission and the landscape in which variants evolve. Immunity is not solely dependent on antibodies, but also B and T cells. The weakening of the immune system and the abandonment of protective measures contribute to the virus circulating on a large scale. Other factors such as environmental conditions, population density, and superspreaders also play a role. The combination of protective measures and the absence of protection has disrupted the virus's circulation. Those who challenge these analyses should provide contradictory data. The hope is for platforms like X/Twitter to remain places of debate and exchange.

@ejustin46 - Emmanuel

VARIANTS and WASTEWATER : SOMETHING HAS CHANGED ! Since Omicron, we have witnessed a "desynchronization", between the emergence of variants and the waves, between the intra-host and inter-host transmission. We took the example of the US to try to explain this phenomenon.

@ejustin46 - Emmanuel

2) After BA.1, we have seen a succession of variants, detected thanks to the great work of "variants trackers".

@ejustin46 - Emmanuel

3) For this analysis, we retained the 5 large families of variants in the US post BA.1*: BA.2*, BA.5*, XBB.1.5*, EG.5.1* and BA.2.86* For simplicity we have inputed the % of sequences on a biweekly frequency.

@ejustin46 - Emmanuel

4) Then we re-processed the Biobot data by taking 3.665 copies/ml as base 100, which is almost the highest value of viral circulation since 2 years.

@ejustin46 - Emmanuel

5) When we superimpose the two graphs, we see that over very short periods, the emergence of a variant "can give" the impression to be the driver of a wave.

@ejustin46 - Emmanuel

6) But overall, the periods where the % of sequences is the highest, are disconnected from the waves. How to explain this?

@ejustin46 - Emmanuel

7) DISCUSSION. We have been widely criticized (and even blocked by some) who accuse us of minimizing the impact and danger of the new variants, which is totally absurd ! If inter-host transmission (transmission of the virus from one infected individual to another and not within

@ejustin46 - Emmanuel

8) ... an individual) has become predominant, it is because the landscape in which the variants evolve has profoundly changed. When in less than a year you have an incredible increase in the nb of antibodies within the population, we cannot ignore this change of the landscape.

@ejustin46 - Emmanuel

9) Certainly we have a very rapid waning immunity, but immunity is not limited to the sole action of N and S antibodies. There is also the action of B cells and those of T cells. https://www.biorxiv.org/content/10.1101/2023.12.19.572339v1

Deep profiling of antigen-specific B cells from different pathogens identifies novel compartments in the IgG memory B cell and antibody-secreting cell lineages bioRxiv - the preprint server for biology, operated by Cold Spring Harbor Laboratory, a research and educational institution biorxiv.org

@ejustin46 - Emmanuel

10) Far be it from us, to minimize the weakening of the immune system following multiple reinfections, and the abandonment of protective measures which allow the virus to circulate on a large scale throughout the planet. https://t.co/Sj1nYAJyQo

@ejustin46 - Emmanuel

11) We could also mention environmental factors, the increase of the pollution, the transmission of the virus in areas with high population density, the change of population movement, or the role of superspreaders, etc. https://t.co/cNn6qxGJce

@ejustin46 - Emmanuel

12) By mixing protective measures such as vaccines, and those of absence of protection such as stopping the masks, we have created an "epidemiological chaos" and totally disrupted the way the virus circulates. https://t.co/jVZGKT3JQd

@ejustin46 - Emmanuel

13) CONCLUSION Let those who challenge these analyzes provide contradictory data. I was in Eastern countries when the Berlin Wall fell, in Bucharest when Ceausescu fell, in Shanghai when Google Search was blocked, and in so many countries where you live on the ground ... https://t.co/HeyoPgNg96

@ejustin46 - Emmanuel

14) ... what means the restrictions of fundamental freedoms. Let's hope that X/Twitter remains a place of debate and exchange ...and not of exclusion of those who express a different analyzes of the pandemic. https://t.co/AO6pL14YG6

@ejustin46 - Emmanuel

15) Thanks for reading 🙏 FYI @DavidJoffe64 @UseBy2022 @C_A_G0101 @gianlucac1 @gwladwr @falsel_net @RadCentrism @LongDesertTrain @SolidEvidence @xabitron1 @shay_fleishon @siamosolocani @1goodtern @_CatintheHat @GourlaySyd @MeetJess @LauraMiers @michael_hoerger @outbreakupdates

Saved - December 3, 2023 at 6:03 PM
reSee.it AI Summary
COVID-19 and tuberculosis (TB) coinfection is a concerning issue. A recent study highlighted the global distribution of participating countries. Among TB/COVID-19 patients, 74% were diagnosed with TB before COVID-19, 16.5% were diagnosed within the same week, and 9.5% had COVID-19 diagnosed first. The study also raised questions about the role of SARS-CoV-2 in TB progression. Post-COVID-19 and post-TB lung disease can strain healthcare resources. Further assessment and rehabilitation are needed.

@ejustin46 - Emmanuel

COVID-19 and TUBERCULOSIS "The curset duet" (mega-thread 2)

@ejustin46 - Emmanuel

2) The study, (a recent version of which unfortunately is paywalled), raised the problem of tuberculosis and COVID-19 coinfection https://erj.ersjournals.com/content/59/3/2102538 Fig. Global distribution of the countries/states/regions participating in the study.

Tuberculosis and COVID-19 co-infection: description of the global cohort Background Information on tuberculosis (TB) and coronavirus disease 2019 (COVID-19) is still limited. The aim of this study was to describe the features of the TB/COVID-19 co-infected individuals from a prospective, anonymised, multicountry register-based cohort with special focus on the determinants of mortality and other outcomes. Methods We enrolled all patients of any age with either active TB or previous TB and COVID-19. 172 centres from 34 countries provided individual data on 767 TB-COVID-19 co-infected patients, (>50% population-based). Results Of 767 patients, 553 (74.0%) out of 747 had TB before COVID-19 (including 234 out of 747 with previous TB), 71 (9.5%) out of 747 had COVID-19 first and 123 (16.5%) out of 747 had both diseases diagnosed within the same week (n=35 (4.6%) on the same day). 85 (11.08%) out of 767 patients died (41 (14.2%) out of 289 in Europe and 44 (9.2%) out of 478 outside Europe; p=0.03): 42 (49.4%) from COVID-19, 31 (36.5%) from COVID-19 and TB, one (1.2%) from TB and 11 from other causes. In the univariate analysis on mortality the following variables reached statistical significance: age, male gender, having more than one comorbidity, diabetes mellitus, cardiovascular disease, chronic respiratory disease, chronic renal disease, presence of key symptoms, invasive ventilation and hospitalisation due to COVID-19. The final multivariable logistic regression model included age, male gender and invasive ventilation as independent contributors to mortality. Conclusion The data suggest that TB and COVID-19 are a “cursed duet” and need immediate attention. TB should be considered a risk factor for severe COVID disease and patients with TB should be prioritised for COVID-19 preventative efforts, including vaccination. High mortality (11%) was observed with COVID-19/TB co-infection associated with older age, male gender and invasive ventilation. Efforts to avoid SARS-CoV-2 infection in TB patients are recommended to prevent excess morbidity and mortality. erj.ersjournals.com

@ejustin46 - Emmanuel

3) Fig. Clinical outcome of coronavirus disease 2019 (COVID-19) among tuberculosis (TB)/COVID-19 patients https://t.co/wbEZKdoEV2

@ejustin46 - Emmanuel

4) 74% of the patients had TB diagnosed before COVID-19; 16.5% were diagnosed within the same week (the presence of signs and symptoms prompted the clinicians to undertake imaging, which revealed potentially pre-existing TB on top of COVID-19 and 9.5% had COVID-19 diagnosed first

@ejustin46 - Emmanuel

5) "A key question from our preliminary study was on the role of SARS-CoV-2 in the progression of TB infection to disease as observed in other viral diseases (e.g. HIV) A combination of post-COVID-19 and post-TB lung disease PTLD sequelae and the need for assessment ...

@ejustin46 - Emmanuel

6) and potential follow-up and rehabilitation can pose additional stress on health services in terms of human and economic resources. Thanks for reading 🙏 For those interested in this topic, here is the first mega-thread 👇 https://t.co/jIvYV0lk49

@ejustin46 - Emmanuel

TUBERCULOSIS (TB) and COVID-19 (mega-thread) https://t.co/2FoO6BpynE

Saved - December 3, 2023 at 6:00 PM
reSee.it AI Summary
Understanding immune diversity is crucial in the context of COVID-19. A study revealed heterogeneous immune responses among individuals, impacting disease severity. Notably, some patients lacked viral-specific antibodies in their nasopharyngeal compartments, potentially rendering them more susceptible to COVID-19 complications. Previous research suggests that individuals with pre-existing "pathobiont" carriage may face a higher risk of severe disease due to compromised epithelial barrier function. This highlights the importance of investigating immune variations to better comprehend COVID-19 outcomes. (Reference: study on "Distinct systemic and mucosal immune responses during acute SARS-CoV-2 infection")

@ejustin46 - Emmanuel

UNDERSTANDING IMMUNE DIVERSITY ! (part 2)

@ejustin46 - Emmanuel

2) This study published 2 years ago already showed the heterogeneity of the immune response depending on the individual. "Distinct systemic and mucosal immune responses during acute SARS-CoV-2 infection"

@ejustin46 - Emmanuel

3) Fig. Heterogeneous systemic and mucosal SARS-CoV-2 antibody responses.

@ejustin46 - Emmanuel

4) This difference in the immune response led to differential cytokine responses which stratify COVID-19 disease severity Fig. Systemic and mucosal cytokine production in patients with COVID-19.

@ejustin46 - Emmanuel

5) The most interesting part in our opinion was in the conclusion : "Analysis of the nasopharyngeal antibody response also revealed highly heterogenous responses. While the vast majority of patients generated systemic viral-specific antibodies,

@ejustin46 - Emmanuel

6) a surprisingly high proportion of patients had neither detectable viral-specific IgG nor IgA in their nasopharyngeal compartments"

@ejustin46 - Emmanuel

7) But above all : "Nasopharyngeal ‘dysbiosis’ may precede SARS-CoV-2 infection rendering these individuals more susceptible to COVID-19 morbidities. Previous studies have documented ‘pathobiont’ carriage (including Staphylococcus aureus, Streptococcus pneumoniae

@ejustin46 - Emmanuel

8) and Haemophilus influenzae) in up to 40% of healthy individuals. Our results suggest that these individuals may be at higher risk of developing severe COVID-19 disease, as SARS-CoV-2 infection would result in a breakdown of local epithelial barrier function" Thanks 🙏

@ejustin46 - Emmanuel

9) Reference https://www.nature.com/articles/s41590-021-01028-7

Distinct systemic and mucosal immune responses during acute SARS-CoV-2 infection - Nature Immunology Coordinated local mucosal and systemic immune responses following severe acute respiratory syndrome coronavirus 2 (SARS-CoV-2) infection either protect against coronavirus disease 2019 (COVID-19) pathologies or fail, leading to severe clinical outcomes. To understand this process, we performed an integrated analysis of SARS-CoV-2 spike-specific antibodies, cytokines, viral load and bacterial communities in paired nasopharyngeal swabs and plasma samples from a cohort of clinically distinct patients with COVID-19 during acute infection. Plasma viral load was associated with systemic inflammatory cytokines that were elevated in severe COVID-19, and also with spike-specific neutralizing antibodies. By contrast, nasopharyngeal viral load correlated with SARS-CoV-2 humoral responses but inversely with interferon responses, the latter associating with protective microbial communities. Potential pathogenic microorganisms, often implicated in secondary respiratory infections, were associated with mucosal inflammation and elevated in severe COVID-19. Our results demonstrate distinct tissue compartmentalization of SARS-CoV-2 immune responses and highlight a role for the nasopharyngeal microbiome in regulating local and systemic immunity that determines COVID-19 clinical outcomes. Mucosal surfaces of the respiratory tract are the first sites of entry and defense against SARS-CoV-2. Di Santo and colleagues perform paired analysis of the nasopharyngeal and systemic immune responses of SARS-CoV-2-infected patients and demonstrate distinct compartmentalization of immunity and shifts in the microbiome. nature.com
Saved - December 3, 2023 at 5:57 PM
reSee.it AI Summary
Scientists have discovered that antibodies from the 1918 flu pandemic are still present in our immune systems. They have also found that survivors of the 1918 influenza pandemic have long-lasting virus-neutralizing antibodies. Additionally, research has shown links between past evolutionary events, like natural selection and Neanderthal admixture, and current population disparities in immune responses to COVID-19. Environmental factors, such as exposure to cytomegalovirus, can influence blood cell composition and the immune cell response to SARS-CoV-2. Furthermore, specific T cells induced by other coronaviruses may offer some protection against SARS-CoV-2. Understanding our immune history helps us comprehend the present and anticipate the future.

@ejustin46 - Emmanuel

UNDERSTANDING IMMUNE DIVERSITY (part 4) : BACK to the PAST We still have antibodies from the 1918 pandemic flu !

@ejustin46 - Emmanuel

2) Scientists "demonstrate that survivors of the 1918 influenza pandemic possess functional, virus-neutralizing antibodies to this uniquely virulent virus, and that humans can sustain circulating B memory cells to viruses for many decades after exposure" https://www.ncbi.nlm.nih.gov/pmc/articles/PMC2848880/

Neutralizing antibodies derived from the B cells of 1918 influenza pandemic survivors Investigation of the human antibody response to influenza virus infection has been largely limited to serology, with relatively little analysis at the molecular level. The 1918 H1N1 influenza virus pandemic was the most severe of the modern era. Recent ... ncbi.nlm.nih.gov

@ejustin46 - Emmanuel

3) In another study they "establishes links between past evolutionary events, such as natural selection or Neanderthal admixture, and current population disparities in immune responses and COVID-19 risk."

@ejustin46 - Emmanuel

8) DISCUSSION "This study also shows that natural selection and Neanderthal introgression contributed to differentiate present-day immune responses to SARS-CoV-2. We found traces of selection targeting SARS-CoV-2-specific reQTLs around 25,000 years ago

@ejustin46 - Emmanuel

4) Scientists of Pasteur recently studied "that blood cell composition can be influenced by environmental factors such as exposure to cytomegalovirus (a human infection of the herpes family, which is usually harmless) and cytomegalovirus prevalence ...

@ejustin46 - Emmanuel

5) ... varies widely among populations: Central Africans present 99% seropositivity, in contrast to only 50% in East Asians and 32% in Europeans. The team found that an individual’s environment, specifically latent cytomegalovirus infection ...

@ejustin46 - Emmanuel

6) ...will thus influence the immune cell response to SARS-CoV-2." "SARS-CoV-2: how the history of human populations influences their immune response" https://www.pasteur.fr/en/press-area/press-documents/sars-cov-2-how-history-human-populations-influences-their-immune-response

SARS-CoV-2: how the history of human populations influences their immune response During the COVID-19 pandemic, the clinical spectrum observed among people infected with SARS-CoV-2 ranged from asymptomatic carriage to death. Researchers at the Institut Pasteur, the CNRS and the Collège de France, in collaboration with researchers around the world1 , have investigated the extent and drivers of differences in immune responses to SARS-CoV-2 across populations from Central Africa, Western Europe and East Asia. pasteur.fr

@ejustin46 - Emmanuel

7) Scientists showed also that some specific T cells induced by other coronaviruses (such as common colds) may provide some protection against SARS-CoV-2. https://www.science.org/doi/10.1126/sciimmunol.abd2071 https://t.co/EPUDxn10Cw

@ejustin46 - Emmanuel

8) It is the past that allows us to understand the present, and try to predict what tomorrow will be like. Thanks for reading 🙏 https://t.co/kTSkJTecR4 https://t.co/IzScKCcN8i

@ejustin46 - Emmanuel

WE REFER TO THE PAST WHEN THE FUTURE DOES NOT MAKE US DREAM 🧵 The future being to come, we will try to seize at present, in this thread, some dusts of the past. (Layman terms) https://t.co/HWtrm7mkqj

Saved - December 3, 2023 at 5:24 PM
reSee.it AI Summary
Title: Understanding Immune Diversity: Exploring Asymptomatic Infections Infection and disease affect individuals differently due to diverse immunity. Examples include couples sharing bedrooms, where one partner develops severe COVID-19 while the other remains asymptomatic. Similarly, HIV-positive individuals like Stephen Crohn never fell ill despite having partners who died from AIDS. Recent studies have shed light on the genetic association between HLA-B*15:01 allele and asymptomatic SARS-CoV-2 infection. These cases highlight the homeostatic control of infection, influenced by various host factors, including the immune system. Understanding these differences is crucial in assessing risks associated with repeated infections. Stay tuned for more insights.

@ejustin46 - Emmanuel

ARE SOME PEOPLE IMMUNE to COVID-19 or ALWAYS ASYMPTOMATIC ? (understanding immune diversity - part 3) Immunity is diverse and we are not all equal when it comes to infection or disease

@ejustin46 - Emmanuel

2) Let's start with a few examples. In 2021 was published a study of 86 couples in Brazil, in which one partner developed severe COVID-19, the other showed no symptoms, and they shared bedrooms. Why wasn't their partner sick? https://www.medrxiv.org/content/10.1101/2021.04.21.21255872v1

“Immunogenetics of resistance to SARS-CoV-2 infection in discordant couples” medRxiv - The Preprint Server for Health Sciences medrxiv.org

@ejustin46 - Emmanuel

3) Let's take another example than COVID, that of HIV with Stephen Crohn, a New York artist, which had numerous HIV-positive sex partners, several of whom died from AIDS and never get sick. Why ? https://www.npr.org/sections/health-shots/2013/09/21/224506556/in-life-man-immune-to-hiv-helped-scientists-fight-virus

In Life, Man Immune To HIV Helped Scientists Fight Virus In the 1980s, Stephen Crohn was exposed to HIV but never became infected. Throughout his lifetime, he helped scientists discover a genetic mutation that keeps HIV from infecting the immune system. Crohn died in August at age 66. A doctor who worked with him reflects on his contributions to science and the fight against AIDS. npr.org

@ejustin46 - Emmanuel

4) There was also a recent study which tried to understand why some individuals never had COVID-19 ?

@ejustin46 - Emmanuel

A common allele of HLA is associated with asymptomatic SARS-CoV-2 infection "We identified a strong association between HLA-B*15:01 and asymptomatic infection" https://www.nature.com/articles/s41586-023-06331-x Fig. T cell reactivity in pre-pandemic samples from individuals carrying HLA-B*15:01.

A common allele of HLA is associated with asymptomatic SARS-CoV-2 infection - Nature Studies have demonstrated that at least 20% of individuals infected with SARS-CoV-2 remain asymptomatic1–4. Although most global efforts have focused on severe illness in COVID-19, examining asymptomatic infection provides a unique opportunity to consider early immunological features that promote rapid viral clearance. Here, postulating that variation in the human leukocyte antigen (HLA) loci may underly processes mediating asymptomatic infection, we enrolled 29,947 individuals, for whom high-resolution HLA genotyping data were available, in a smartphone-based study designed to track COVID-19 symptoms and outcomes. Our discovery cohort (n = 1,428) comprised unvaccinated individuals who reported a positive test result for SARS-CoV-2. We tested for association of five HLA loci with disease course and identified a strong association between HLA-B*15:01 and asymptomatic infection, observed in two independent cohorts. Suggesting that this genetic association is due to pre-existing T cell immunity, we show that T cells from pre-pandemic samples from individuals carrying HLA-B*15:01 were reactive to the immunodominant SARS-CoV-2 S-derived peptide NQKLIANQF. The majority of the reactive T cells displayed a memory phenotype, were highly polyfunctional and were cross-reactive to a peptide derived from seasonal coronaviruses. The crystal structure of HLA-B*15:01–peptide complexes demonstrates that the peptides NQKLIANQF and NQKLIANAF (from OC43-CoV and HKU1-CoV) share a similar ability to be stabilized and presented by HLA-B*15:01. Finally, we show that the structural similarity of the peptides underpins T cell cross-reactivity of high-affinity public T cell receptors, providing the molecular basis for HLA-B*15:01-mediated pre-existing immunity. The human leukocyte antigen allele HLA-B*15:01 is associated with asymptomatic SARS-CoV-2 infection due to pre-existing T cell immunity. nature.com

@ejustin46 - Emmanuel

5) What all of these examples have in common, is what we call the homeostatic control of infection. This control depends on various host factors, which include the immune system (the primary defense mechanism) but also on many other factors https://t.co/bkPROQuUi4

@ejustin46 - Emmanuel

6) ... which make it possible to understand the differences from one individual to another when it comes to infection, but also over time. Given that it is complex, we will address this subject including the risks following repeated infections, through several threads. Thanks🙏 https://t.co/hgnIdM5yjA

Saved - October 2, 2023 at 1:58 PM
reSee.it AI Summary
New studies reveal the impact of COVID-19 on blood. Cerebral blood flow and red blood cells of children are affected. The virus can disseminate in immune blood cells, causing lymphopenia. It alters the blood-brain barrier, affecting drug permeation. SARSCoV-2 triggers inflammatory responses in coronary vessels. Important findings to consider.

@ejustin46 - Emmanuel

BLOOD and COVID-19 (mega-thread including some new studies)

@ejustin46 - Emmanuel

2) Cerebral blood flow

@ejustin46 - Emmanuel

3) Dissemination of the virus in immune blood cells

@ejustin46 - Emmanuel

4) COVID-19 and red blood cells of children

@ejustin46 - Emmanuel

5) COVID-19 and blood acidosis

@ejustin46 - Emmanuel

6) Red blood cells breakdown

@ejustin46 - Emmanuel

7) Lymphopenia

@ejustin46 - Emmanuel

8) "Alteration of the blood-brain barrier by COVID-19 and its implication in the permeation of drugs into the brain" https://www.frontiersin.org/articles/10.3389/fncel.2023.1125109

Alteration of the blood-brain barrier by COVID-19 and its implication in the permeation of drugs into the brain Diverse neurological symptoms have been reported in patients with SARS-CoV-2 disease (COVID-19), including stroke, ataxia, meningitis, encephalitis, and cognitive impairment. These alterations can cause serious sequelae or death and are associated with the entry of SARS-CoV-2 into the Central Nervous System (CNS). This mini-review discusses the main proposed mechanisms by which SARS-CoV-2 interacts with the blood-brain barrier (BBB) and its involvement in the passage of drugs into the CNS. We performed a search in PubMed with the terms “COVID-19” or “SARS-CoV-2” and “blood-brain barrier injury” or “brain injury” from the year 2019 to 2022. We found proposed evidence that SARS-CoV-2 infects neurovascular cells and increases BBB permeability by increasing the expression of matrix metalloproteinase-9 that degrades type IV collagen in the basement membrane and through activating RhoA, which induces restructuring of the cytoskeleton and alters the integrity of the barrier. The breakdown of the BBB triggers a severe inflammatory response, causing the cytokine storm (release of IL-1β, IL-6, TNF-α, etc.) characteristic of the severe phase of COVID-19, which includes the recruitment of macrophages and lymphocytes and the activation of astrocytes and microglia. We conclude that the increased permeability of the BBB would allow the passage of drugs that would not reach the brain in a normal physiological state, thus enhancing certain drugs' beneficial or adverse effects. We hope this article will encourage research on the impact of drugs on patients with COVID-19 and recovered patients with sequelae, focusing mainly on possible dose adjustments and changes in pharmacokinetic parameters. frontiersin.org

@ejustin46 - Emmanuel

9) NEW KEY STUDY ! H/t @MarionKoopmans "SARS-CoV-2 infection triggers pro-atherogenic inflammatory responses in human coronary vessels" https://www.nature.com/articles/s44161-023-00336-5#Sec7

SARS-CoV-2 infection triggers pro-atherogenic inflammatory responses in human coronary vessels - Nature Cardiovascular Research Patients with coronavirus disease 2019 (COVID-19) present increased risk for ischemic cardiovascular complications up to 1 year after infection. Although the systemic inflammatory response to severe acute respiratory syndrome coronavirus 2 (SARS-CoV-2) infection likely contributes to this increased cardiovascular risk, whether SARS-CoV-2 directly infects the coronary vasculature and attendant atherosclerotic plaques remains unknown. Here we report that SARS-CoV-2 viral RNA is detectable and replicates in coronary lesions taken at autopsy from severe COVID-19 cases. SARS-CoV-2 targeted plaque macrophages and exhibited a stronger tropism for arterial lesions than adjacent perivascular fat, correlating with macrophage infiltration levels. SARS-CoV-2 entry was increased in cholesterol-loaded primary macrophages and dependent, in part, on neuropilin-1. SARS-CoV-2 induced a robust inflammatory response in cultured macrophages and human atherosclerotic vascular explants with secretion of cytokines known to trigger cardiovascular events. Our data establish that SARS-CoV-2 infects coronary vessels, inducing plaque inflammation that could trigger acute cardiovascular complications and increase the long-term cardiovascular risk. Eberhardt et al. show that SARS-CoV-2 infects human coronary lesions where it preferentially targets plaque macrophages, triggering plaque inflammation and potentially leading to acute cardiovascular complications and long-term cardiovascular risks in patients with COVID-19. nature.com

@ejustin46 - Emmanuel

10) Thanks for reading 🙏 FYI @MeetJess @LauraMiers @KatePri14608408 @DavidJoffe64 @RadCentrism @C_A_Gustave @arijitchakrav @HarrySpoelstra @1goodtern @outbreakupdates @RolandBakerIII @AltenbergLee https://t.co/wpqkabOhws

View Full Interactive Feed